|
XB-ANTIBODY-23618991
|
Antibody Name:
Sox3 Ab3
Common Name: DA5H6 RRID: AB_2876376 Synonyms: mrgh, Sox-3-A, SRY-box3, xsox3, Xt-sox9
Source: Developmental Studies Hybridoma Bank |
| Antibody | |
| Clone Number | DA5H6 |
| Purification | Affinity Purification |
| Isotype | IgG2a |
| Host Organism | mouse |
| Xenopus Reactivity | X. tropicalis, X. laevis |
| Non-Xenopus Reactivity | |
| Description: | DA5H6 was deposited to the DSHB by Dom Alfandari, University of Massachusetts, Amherst. (DSHB Hybridoma Product DA5H6, RRID:AB_2876376 ). Please reference NIH Grant R24OD21485 in alll publications. |
| Immunogen | |
| Name | Sox3 |
| Type | polypeptide |
| Post Translational Modifications | None |
| Source Organism | frog |
| Description | Recombinant protein expressed in HEK293. Full length sequence |
| Sequence | |
| Reported Usage | |
| immunofluorescence | |
| enzyme-linked immunosorbent assay | |
| western blot | |
| Publications | |
| ???displayAntibody.papersFirst??? |
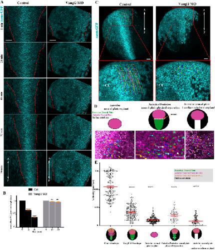
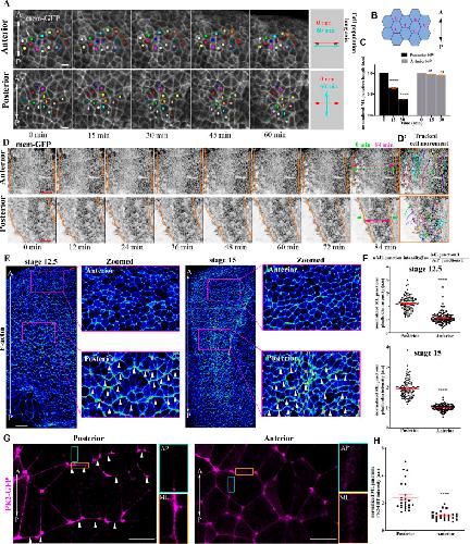
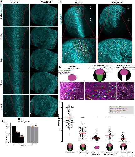
Distinct spatiotemporal contribution of morphogenetic events and mechanical tissue coupling during Xenopus neural tube closure., Development 2022 |
| ???displayAntibody.papersRecent??? |
ADAM11 a novel regulator of Wnt and BMP4 signaling in neural crest and cancer., Front Cell Dev Biol 2023 |
| ???displayAntibody.papersAll??? | |
