|
XB-ANTIBODY-22251614
|
Antibody Name:
Vcl Ab3
Common Name: Anti-Vinculin RRID: AB_477617 Synonyms: V4505
Source: |
|
| Antibody | |
| Clone Number | VIN-11-5 |
| Purification | Affinity Purification |
| Isotype | IgG1 |
| Host Organism | mouse |
| Xenopus Reactivity | X. tropicalis, X. laevis |
| Non-Xenopus Reactivity | chicken, cow, human, mouse |
| Description: | Vinculin is a cytoskeletal protein associated with the cytoplasmic faces of both cell-cell and cell-extracellular matrix adherens-type junctions. Vinculin is localized in the fascia adherens of the intercalated disk (cardiac muscle), myotendinous junctions (skeletal muscle)] neuromuscular junctions and the membrane-associated dense bodies of smooth muscle (Sigma-Aldrich Cat# V4505, RRID:AB_477617) |
| Immunogen | |
| Name | vinculin |
| Type | polypeptide |
| Post Translational Modifications | None |
| Source Organism | human |
| Description | purified human vinculin from uterus |
| Sequence | |
| Reported Usage | |
| western blot | 1:200 |
| immunohistochemistry | |
| immunofluorescence | 1:400 |
| Publications | |
| ???displayAntibody.papersFirst??? |
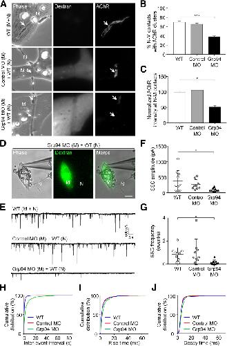
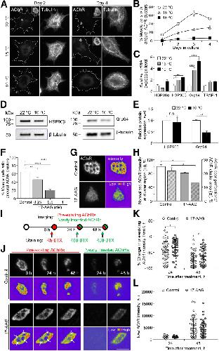
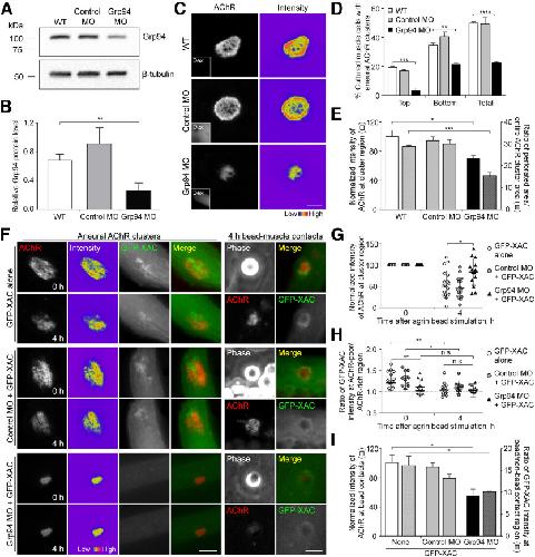
Grp94 Regulates the Recruitment of Aneural AChR Clusters for the Assembly of Postsynaptic Specializations by Modulating ADF/Cofilin Activity and Turnover., eNeuro 2020 |
| ???displayAntibody.papersRecent??? | |
| ???displayAntibody.papersAll??? | |
