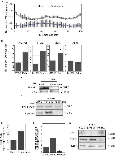
|
XB-ANTIBODY-22065400
|
Antibody Name:
Histone H2B Ab10
Common Name: ab1790 RRID: AB_302612 Synonyms: anti-histone H2B
Source: Abcam |
|
| Antibody | |
| Clone Number | |
| Purification | Affinity Purification |
| Isotype | IgG |
| Host Organism | rabbit |
| Xenopus Reactivity | X. tropicalis, X. laevis |
| Non-Xenopus Reactivity | chicken, cow, human, mouse, rat, yeast, zebrafish |
| Description: | Supplied by AbcamCat# ab1790; RRID: AB_302612 |
| Immunogen | |
| Name | histone H2B |
| Type | synthetic sequence |
| Post Translational Modifications | None |
| Source Organism | human |
| Description | Synthetic peptide conjugated to KLH derived from within residues 100 to the C-terminus of Human Histone H2B. |
| Sequence | |
| Reported Usage | |
| Publications | |
| ???displayAntibody.papersFirst??? |
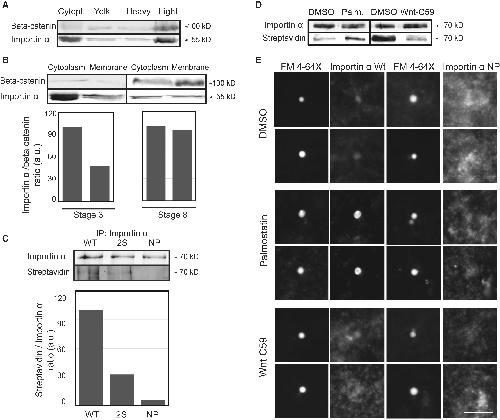
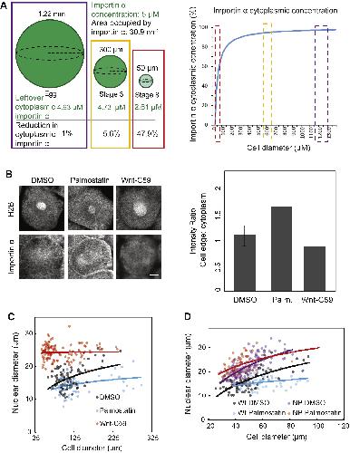
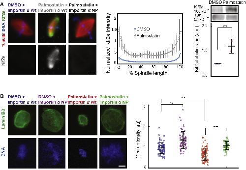
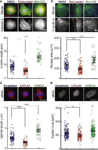
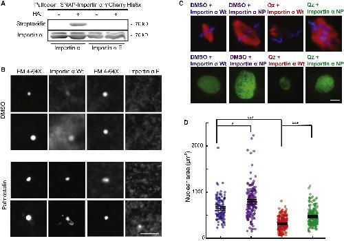
Importin α Partitioning to the Plasma Membrane Regulates Intracellular Scaling., Cell 2019 |
| ???displayAntibody.papersRecent??? |
Expanding EMC foldopathies: Topogenesis deficits alter the neural crest., Genesis 2023 |
| ???displayAntibody.papersAll??? | |
