|
XB-ANTIBODY-22065047
|
Antibody Name:
Rab5a Ab1
Common Name: Rab5 (C8B1) Rabbit mAB RRID: AB_2300649 Synonyms: 3547, Rab5
Source: Cell Signaling Technology |
|
| Antibody | |
| Clone Number | |
| Purification | |
| Isotype | IgG |
| Host Organism | rabbit |
| Xenopus Reactivity | X. tropicalis, X. laevis |
| Non-Xenopus Reactivity | human, monkey, mouse, rat |
| Description: | |
| Immunogen | |
| Name | Rab5a |
| Type | synthetic sequence |
| Post Translational Modifications | None |
| Source Organism | human |
| Description | Monoclonal antibody is produced by immunizing animals with a synthetic peptide corre- sponding to residues surrounding Gly190 of human Rab5A protein. |
| Sequence | |
| Reported Usage | |
| Publications | |
| ???displayAntibody.papersFirst??? |
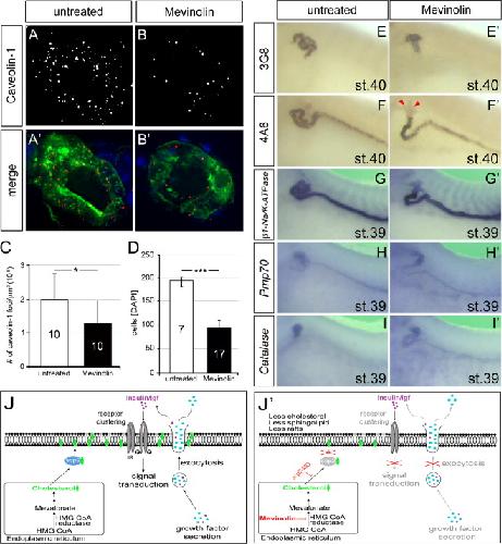
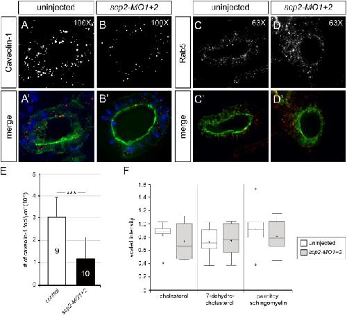
Sterol carrier protein 2 regulates proximal tubule size in the Xenopus pronephric kidney by modulating lipid rafts., Dev Biol 2014 |
| ???displayAntibody.papersRecent??? |
Disrupted endosomal trafficking of the Vangl-Celsr polarity complex underlies congenital anomalies in Xenopus trachea-esophageal morphogenesis., Dev Cell 2025 |
| ???displayAntibody.papersAll??? | |
