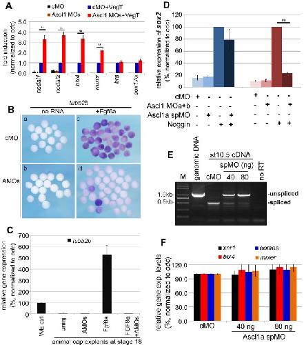
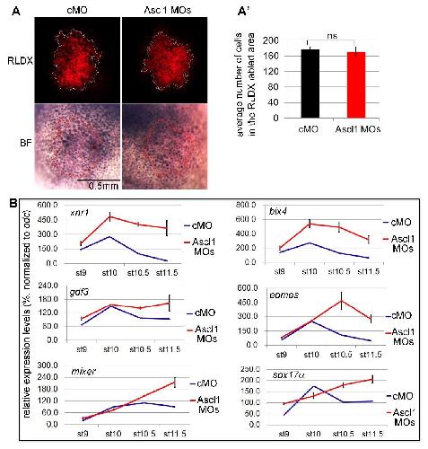
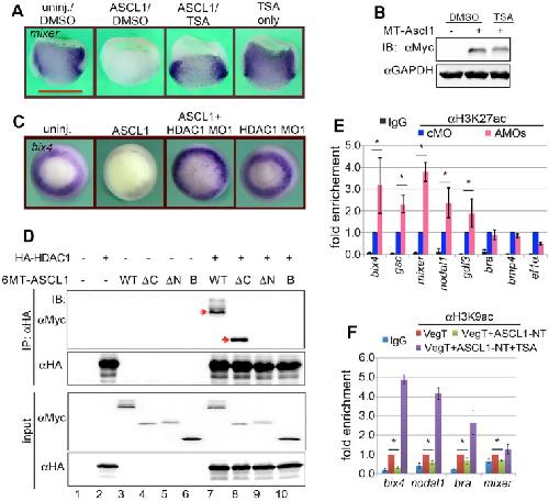
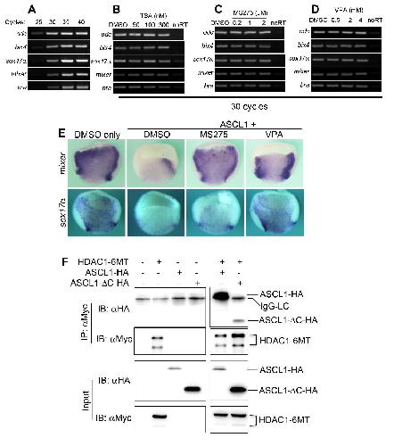
|
XB-ANTIBODY-19778028
|
Antibody Name:
Smad1 Ab13
Common Name: RRID: Synonyms: 9743
Source: Cell Signaling Technology |
|
| Antibody | |
| Clone Number | |
| Purification | |
| Isotype | IgG |
| Host Organism | rabbit |
| Xenopus Reactivity | X. tropicalis, X. laevis |
| Non-Xenopus Reactivity | human, monkey |
| Description: | this Smad1 Antibody detects endogenous levels of total Smad1 protein. No cross reactivity was observed with other family members. |
| Immunogen | |
| Name | smad1 |
| Type | polypeptide |
| Post Translational Modifications | None |
| Source Organism | human |
| Description | corresponding to residues surrounding Ser190 of human Smad1. Antibodies were purified by protein A and peptide affinity chromatography. |
| Sequence | |
| Reported Usage | |
| western blot | 1:1000 |
| immunoprecipitation | 1:100 |
| chromatin immunoprecipitation | |
| Publications | |
| ???displayAntibody.papersFirst??? |
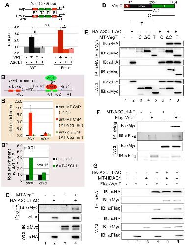
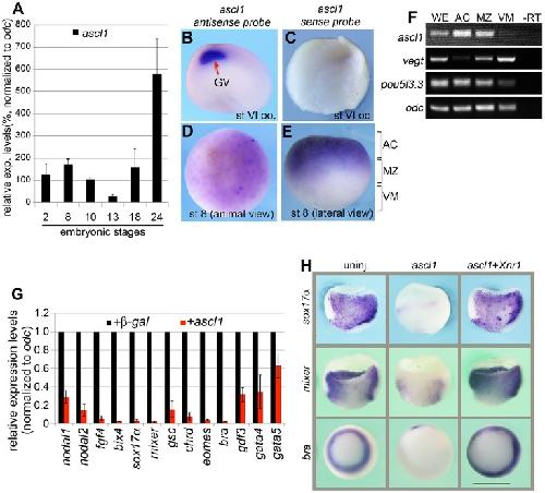
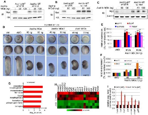
A novel role for Ascl1 in the regulation of mesendoderm formation via HDAC-dependent antagonism of VegT., Development 2016 |
| ???displayAntibody.papersRecent??? |
Uncoupling the BMP receptor antagonist function from the WNT agonist function of R-spondin 2 using the inhibitory peptide dendrimer RWd., J Biol Chem 2022 |
| ???displayAntibody.papersAll??? | |
