|
XB-ANTIBODY-19756294
|
Antibody Name:
Arl13b Ab3
Common Name: Anti-Arl13b RRID: Synonyms: N295B/66
Source: UC Davis/NIH NeuroMab Facility |
|
| Antibody | |
| Clone Number | N295B/66 |
| Purification | |
| Isotype | IgG2a |
| Host Organism | mouse |
| Xenopus Reactivity | X. tropicalis |
| Non-Xenopus Reactivity | mouse, rat |
| Description: | Supplied by UC Davis/NIH NeuroMab Facility. Cite this: (UC Davis/NIH NeuroMab Facility Cat# 73-287, RRID:AB_11000053) |
| Immunogen | |
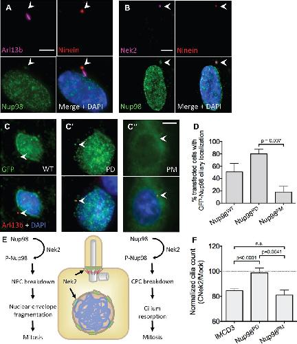
| Name | Arl13b |
| Type | polypeptide |
| Post Translational Modifications | None |
| Source Organism | mouse |
| Description | Fusion protein amino acids 208-427 (C-terminus) of mouse Arl13b (also known as ADP-ribosylation factor-like protein 13B, ADP-ribosylation factor-like protein 2-like 1, ARL2-like protein 1 and Arl2l1, accession number Q640N2) |
| Sequence | |
| Reported Usage | |
| immunohistochemistry | 1:200 |
| Publications | |
| ???displayAntibody.papersFirst??? |
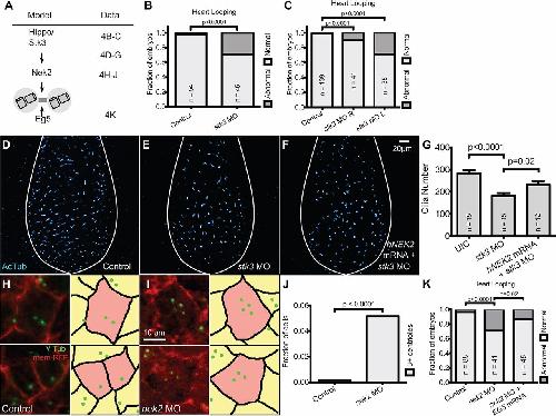
The NIMA-like kinase Nek2 is a key switch balancing cilia biogenesis and resorption in the development of left-right asymmetry., Development 2015 |
| ???displayAntibody.papersRecent??? |
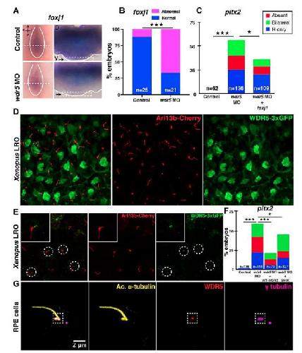
WDR5 regulates left-right patterning via chromatin-dependent and -independent functions., Development 2018 |
| ???displayAntibody.papersAll??? | |
