Click here to close Hello! We notice that you are using Internet Explorer, which is not supported by Xenbase and may cause the site to display incorrectly. We suggest using a current version of Chrome, FireFox, or Safari.

XB-ANTIBODY-19756212

Antibody Name: Gapdh Ab4

Common Name:

RRID: AB_10622025
Synonyms: 5174, GAPDH (D16H11) XP

Antigens

Clone Type: Monoclonal
Source: Cell Signaling Technology

Antibody
Clone Number D16H11
Purification Affinity Purification
Isotype IgG
Host Organism rabbit
Xenopus Reactivity X. tropicalis, X. laevis
Non-Xenopus Reactivity human, monkey, mouse, pig, rat
Description: GAPDH (D16H11) XP Rabbit mAb detects endogenous levels of total GAPDH protein. Though differentially expressed from tissue to tissue (1), GAPDH is thought to be a constitutively expressed housekeeping protein. For this reason, GAPDH mRNA and protein levels are often measured as controls in experiments quantifying specific changes in expression of other targets.
Immunogen
Name gapdh
Type synthetic sequence
Post Translational Modifications None
Source Organism human
Description Monoclonal antibody is produced by immunzing animals with a synthetic peptide corresponding to residues near the carboxy terminus of human GAPDH.
Sequence
Reported Usage
western blot 1:1000
immunohistochemistry 1:800
immunofluorescence 1:200
Publications
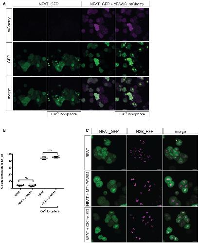
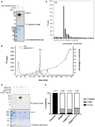
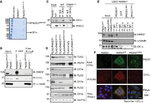
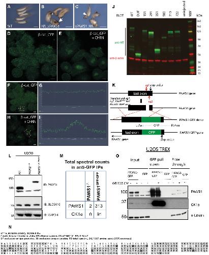
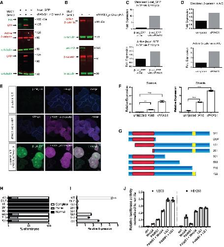
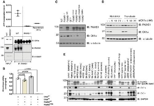
???displayAntibody.papersFirst??? PAWS1 controls Wnt signalling through association with casein kinase 1α., EMBO Rep 2018     
???displayAntibody.papersRecent??? The Expression of Key Guidance Genes at a Forebrain Axon Turning Point Is Maintained by Distinct Fgfr Isoforms but a Common Downstream Signal Transduction Mechanism., eNeuro 2019     
???displayAntibody.papersAll???