Click here to close Hello! We notice that you are using Internet Explorer, which is not supported by Xenbase and may cause the site to display incorrectly. We suggest using a current version of Chrome, FireFox, or Safari.

XB-ANTIBODY-18396413

Antibody Name: Nuclear Pore Complex Ab1

Common Name: Anti-Nuclear Pore Complex Proteins

RRID: AB_448181
Synonyms: ab24609, mAb414, NPCP

Antigens

Clone Type: Monoclonal
Source: Abcam

Antibody
Clone Number Mab414
Purification Affinity Purification
Isotype IgG1
Host Organism mouse
Xenopus Reactivity X. tropicalis, X. laevis
Non-Xenopus Reactivity fruitfly, human, mouse, rat, worm, yeast, zebrafish
Description:
Immunogen
Name Nuclear pore complex mixture
Type other immunogen type
Post Translational Modifications None
Source Organism Other
Description nuclear pore complex mixture
Sequence
Reported Usage
Publications
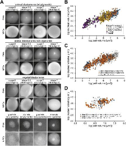
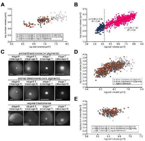
???displayAntibody.papersFirst??? Nuclear size scaling during Xenopus early development contributes to midblastula transition timing., Curr Biol 2015     
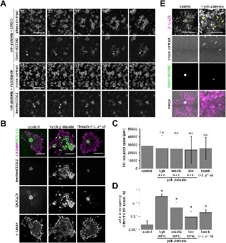
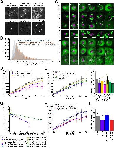
???displayAntibody.papersRecent??? Yolk platelets impede nuclear expansion in Xenopus embryos., Dev Biol 2022     
???displayAntibody.papersAll???