Click here to close Hello! We notice that you are using Internet Explorer, which is not supported by Xenbase and may cause the site to display incorrectly. We suggest using a current version of Chrome, FireFox, or Safari.

XB-ANTIBODY-18396199

Antibody Name: H2afx Ab2

Common Name: Anti-phospho-Histone H2A.X

RRID: AB_309864
Synonyms: 05-636, H2AXS139P, Histone H2A.X (phospho S139), JBW301

Antigens
Gene: h2axl , h2ax.2

Clone Type: Monoclonal
Source: EMD Millipore

Antibody
Clone Number JBW301
Purification Affinity Purification
Isotype IgG1
Host Organism mouse
Xenopus Reactivity X. tropicalis, X. laevis
Non-Xenopus Reactivity human
Description: Anti-phospho-Histone H2A.X (Ser139), clone JBW301 is a well published Mouse Monoclonal Antibody validated in ChIP, ICC, IF, WB. This purified mAb is highly specific for phospho-Histone H2AFX (Ser139).
Immunogen
Name H2AFX
Type polypeptide
Post Translational Modifications Phosphorylated
Source Organism human
Description peptide (C-KATQA[pS]QEY) corresponding to amino acids 134-142 of human histone H2AFX.
Sequence
Reported Usage
immunohistochemistry
Publications
???displayAntibody.papersFirst??? Sexually dimorphic expression of Dmrt1 and γH2AX in germ stem cells during gonadal development in Xenopus laevis., FEBS Open Bio 2016     
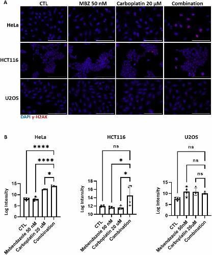
???displayAntibody.papersRecent??? Mebendazole preferentially inhibits cilia formation and exerts anticancer activity by synergistically augmenting DNA damage., Biomed Pharmacother 2024     
???displayAntibody.papersAll???