|
XB-ANTIBODY-18385575
|
Antibody Name:
caprin1 Ab1
Common Name: anti-caprin1 RRID: Synonyms: anti-XRNG105
Source: |
|
| Antibody | |
| Clone Number | |
| Purification | Affinity Purification |
| Isotype | isotype unknown |
| Host Organism | rabbit |
| Xenopus Reactivity | X. tropicalis, X. laevis |
| Non-Xenopus Reactivity | |
| Description: | Xenopus caprin1 antibody raised in rabbits against caprin1-glutathione S-transferase (GST)-tagged fusion proteins. Produced by Tokunaga lab (Tokyo University). |
| Immunogen | |
| Name | caprin1 |
| Type | polypeptide |
| Post Translational Modifications | None |
| Source Organism | rabbit |
| Description | caprin1-glutathione S-transferase (GST)-tagged fusion proteins |
| Sequence | |
| Reported Usage | |
| immunohistochemistry | |
| Publications | |
| ???displayAntibody.papersFirst??? |
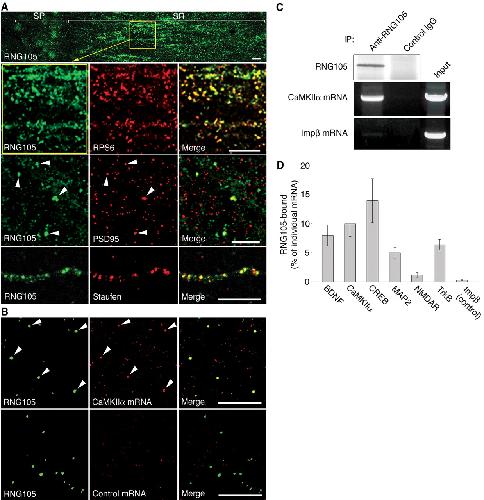
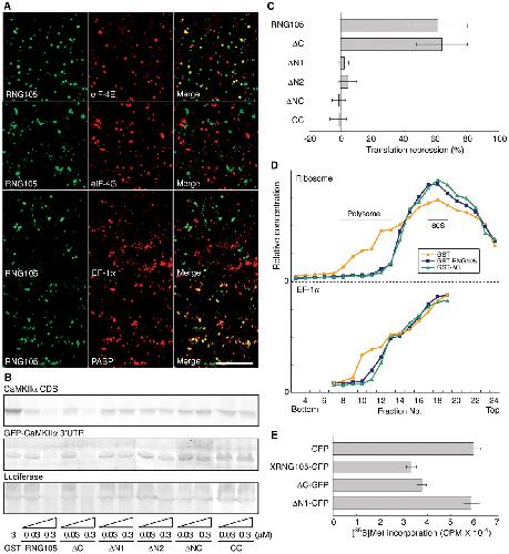
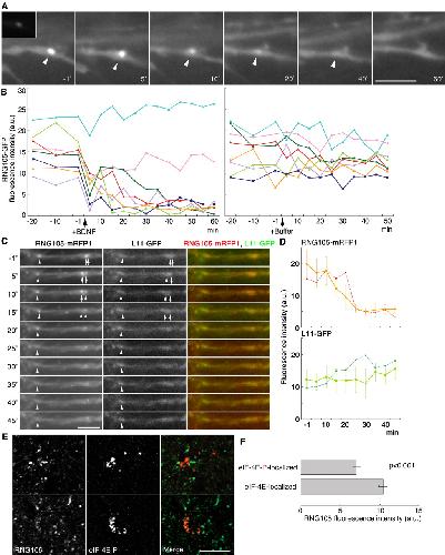
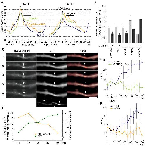
A novel RNA-binding protein in neuronal RNA granules: regulatory machinery for local translation., J Neurosci 2005 |
| ???displayAntibody.papersRecent??? | |
| ???displayAntibody.papersAll??? | |
