|
XB-ANTIBODY-18374389
|
Antibody Name:
Lmnb1 Ab5
Common Name: Lamin B1 RRID: AB_443298 Synonyms: AB16048
Source: |
|
| Antibody | |
| Clone Number | |
| Purification | |
| Isotype | isotype unknown |
| Host Organism | rabbit |
| Xenopus Reactivity | X. tropicalis, X. laevis |
| Non-Xenopus Reactivity | human, mouse, pig, rat |
| Description: | Anti-Lamin B1 antibody is a Nuclear Envelope Marker, Supplied by AbCam, cat# AB16048. Lamins do not appear to be universally distributed among different cell and tissue types. ab16048 has been shown to react with HeLa cells/lysates in Western blot and ICC. Lamin B1 and Lamin B antibodies are extremely useful as nuclear loading controls for use with nuclear extracts. |
| Immunogen | |
| Name | lmnb1 |
| Type | synthetic sequence |
| Post Translational Modifications | None |
| Source Organism | rabbit |
| Description | Synthetic peptide conjugated to KLH derived from within residues 400 - 500 of Mouse Lamin B1. |
| Sequence | |
| Reported Usage | |
| chromatin immunoprecipitation | |
| Publications | |
| ???displayAntibody.papersFirst??? |
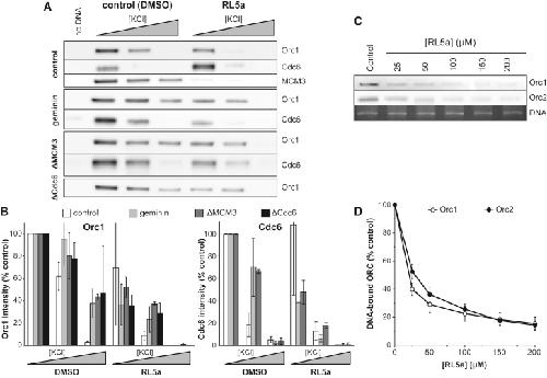
The High-Affinity Interaction between ORC and DNA that Is Required for Replication Licensing Is Inhibited by 2-Arylquinolin-4-Amines., Cell Chem Biol 2017 |
| ???displayAntibody.papersRecent??? |
Paternal chromosome loss and metabolic crisis contribute to hybrid inviability in Xenopus., Nature 2018 |
| ???displayAntibody.papersAll??? | |
