Click here to close Hello! We notice that you are using Internet Explorer, which is not supported by Xenbase and may cause the site to display incorrectly. We suggest using a current version of Chrome, FireFox, or Safari.

XB-ANTIBODY-18374115

Antibody Name: H3f3a Ab26

Common Name: H3K9me3

RRID: AB_306848
Synonyms: ab8898, Histone H3 (tri methyl K9), Rabbit Anti-Histone H3

Antigens
Gene: h3-3a

Clone Type: Polyclonal
Source: Abcam

Antibody
Clone Number
Purification
Isotype isotype unknown
Host Organism rabbit
Xenopus Reactivity X. tropicalis, X. laevis
Non-Xenopus Reactivity chicken, fruitfly, human, mouse, rat, zebrafish
Description: Specific for Histone H3 tri methyl Lysine 9. Shows slight cross-reactivity with tri methyl K27, which shares a similar epitope. Cite this (Abcam Cat# ab8898, RRID:AB_306848)
Immunogen
Name H3K9me3
Type synthetic sequence
Post Translational Modifications Methylated
Source Organism human
Description Target: Histone H3 (tri methyl K9). Synthetic peptide within Human Histone H3 aa 1-100 (N terminal) (tri methyl K9) conjugated to Keyhole Limpet Haemocyanin (KLH).
Sequence
Reported Usage
chromatin immunoprecipitation
Publications
???displayAntibody.papersFirst??? Arid3a regulates nephric tubule regeneration via evolutionarily conserved regeneration signal-response enhancers., Elife 2019     
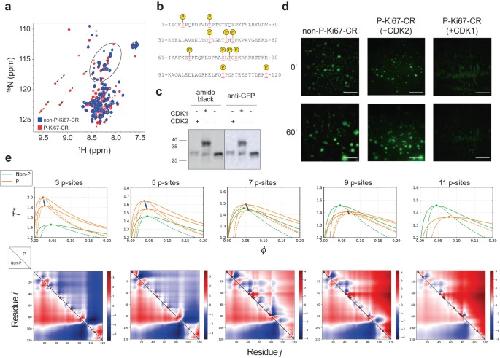
???displayAntibody.papersRecent??? A cyclin-dependent kinase-mediated phosphorylation switch of disordered protein condensation., Nat Commun 2023     
???displayAntibody.papersAll???