|
XB-ANTIBODY-18338896
|
Antibody Name:
Acta1 Ab6
Common Name: anti-actin RRID: AB_476693 Synonyms: A2066
Source: Sigma-Aldrich |
|
| Antibody | |
| Clone Number | |
| Purification | Affinity Purification |
| Isotype | isotype unknown |
| Host Organism | rabbit |
| Xenopus Reactivity | X. tropicalis, X. laevis |
| Non-Xenopus Reactivity | chicken, fruitfly, human, rat, worm |
| Description: | Actin is a cytoskeletal protein that regulates cell motility, secretion, phagocytosis and cytokinesis. In immunoblotting, the product localizes actin in many species ranging from human skeletal muscle to amoeba. This antibody recognizes the 42 kDa actin band using immunoblotting techniques in human or animal tissue extracts. Proper Citation: (Sigma-Aldrich Cat# A2066, RRID:AB_476693). |
| Immunogen | |
| Name | |
| Type | polypeptide |
| Post Translational Modifications | None |
| Source Organism | rabbit |
| Description | The C-terminal actin fragment (C11 peptide, Ser-Gly-Pro-Ser-Ile-Val-His-Arg-Lys-Cys-Phe) attached to Multiple Antigen Peptide (MAP) backbone). |
| Sequence | |
| Reported Usage | |
| immunohistochemistry | 1:10,000 dilution |
| western blot | 1:5000 dilution (PMID: 41459783) |
| Publications | |
| ???displayAntibody.papersFirst??? |
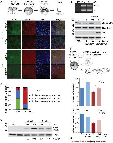
Tril targets Smad7 for degradation to allow hematopoietic specification in Xenopus embryos., Development 2016 |
| ???displayAntibody.papersRecent??? |
Wdr5 and Myc cooperate to regulate formation of neural crest stem cells., Development 2026 |
| ???displayAntibody.papersAll??? | |
