|
XB-ANTIBODY-17328515
|
Antibody Name:
BrdU Ab9
Common Name: Bromodeoxyuridine RRID: AB_2536432 Synonyms: B35128, MoBu-1, MoBu1
Source: Thermo Fisher |
|
| Antibody | |
| Clone Number | MoBu-1 |
| Purification | |
| Isotype | IgG |
| Host Organism | mouse |
| Xenopus Reactivity | X. tropicalis, X. laevis |
| Non-Xenopus Reactivity | human, monkey |
| Description: | Antibodies specific for BrdU can then be used to detect the incorporated chemical, thus indicating cells that were actively replicating their DNA. The MoBU-1 clone has a high specificity for BrdU, in addition to no cross-reactivity with EdU. This clone can also readily detect bromouridine (BrU) incorporated into RNA or BrdUTP incorporated into DNA strand breaks via the TUNEL assay. Citation:(Thermo Fisher Scientific Cat# B35128, RRID:AB_2536432). |
| Immunogen | |
| Name | BrdU |
| Type | nucleic acid |
| Post Translational Modifications | None |
| Source Organism | mouse |
| Description | Bromodeoxyuridine (5-bromo-2-deoxyuridine, BrdU) is a synthetic nucleoside that is an analogue of thymidine. BrdU is commonly used in the detection of proliferating cells in living tissues, and can be incorporated into the newly synthesized DNA of replicating cells (during the S phase of the cell cycle), substituting for thymidine during DNA replication. |
| Sequence | |
| Reported Usage | |
| immunofluorescence | |
| immunohistochemistry | |
| Publications | |
| ???displayAntibody.papersFirst??? |
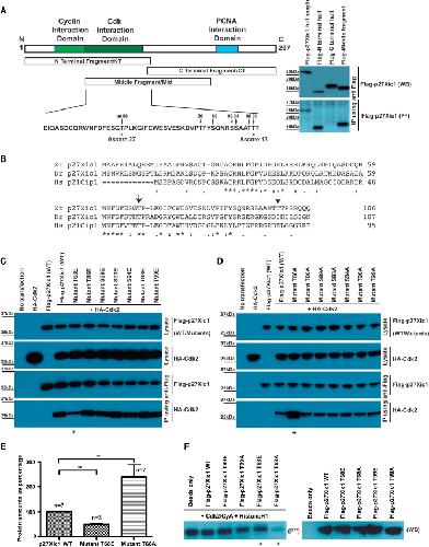
aPKC phosphorylates p27Xic1, providing a mechanistic link between apicobasal polarity and cell-cycle control., Dev Cell 2014 |
| ???displayAntibody.papersRecent??? |
Foxm1 regulates neural progenitor fate during spinal cord regeneration., EMBO Rep 2021 |
| ???displayAntibody.papersAll??? | |
