|
XB-ANTIBODY-17327060
|
Antibody Name:
GFP Ab16
Common Name: GFP RRID: AB_300798 Synonyms: ab13970, eGFP
Source: Abcam |
|
| Antibody | |
| Clone Number | |
| Purification | |
| Isotype | IgG |
| Host Organism | chicken |
| Xenopus Reactivity | X. tropicalis, X. laevis |
| Non-Xenopus Reactivity | |
| Description: | abcam ab13970 |
| Immunogen | |
| Name | GFP |
| Type | polypeptide |
| Post Translational Modifications | None |
| Source Organism | Other |
| Description | |
| Sequence | |
| Reported Usage | |
| immunofluorescence | 1:500 dilution |
| Publications | |
| ???displayAntibody.papersFirst??? |
Activation of TRPV1 channels inhibits mechanosensitive Piezo channel activity by depleting membrane phosphoinositides., Sci Signal 2015 |
| ???displayAntibody.papersRecent??? |
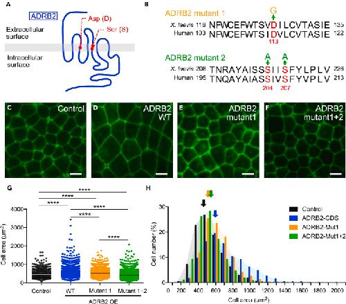
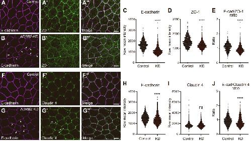
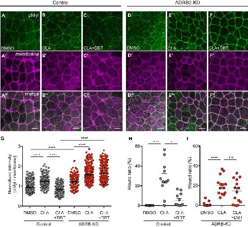
β-adrenergic receptor regulates embryonic epithelial extensibility through actomyosin inhibition., iScience 2023 |
| ???displayAntibody.papersAll??? | |
