|
XB-ANTIBODY-14994505
|
Antibody Name:
HA Ab3
Common Name: HA.11 RRID: RRID:AB_2314672 Synonyms: hemagglutinin tag, MMS-101P, MMS-101R
Source: BioLegend |
|
| Antibody | |
| Clone Number | 16B12 |
| Purification | Ascites |
| Isotype | IgG1 |
| Host Organism | mouse |
| Xenopus Reactivity | X. tropicalis, X. laevis |
| Non-Xenopus Reactivity | |
| Description: | Supplied by Covance, cat# mms-101r, mms101p. The HA tag (hemagglutinin) is an amino acid sequence derived from the human influenza hemagglutinin surface glycoprotein, corresponding to amino acids 98-106. It is commonly used as a tag to facilitate detection, isolation, and purification of proteins. Cite this (Covance Cat# MMS-101P, RRID:AB_2314672) |
| Immunogen | |
| Name | |
| Type | polypeptide |
| Post Translational Modifications | None |
| Source Organism | Other |
| Description | Monoclonal antibody HA.11 (HA, 16B12, flu tag) was raised against the a 9 amino acid peptide |
| Sequence |
|
| Reported Usage | |
| western blot | 1:1000 |
| Publications | |
| ???displayAntibody.papersFirst??? |
The role of heterodimeric AP-1 protein comprised of JunD and c-Fos proteins in hematopoiesis., J Biol Chem 2012 |
| ???displayAntibody.papersRecent??? |
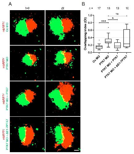
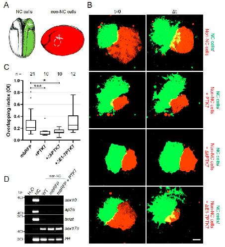
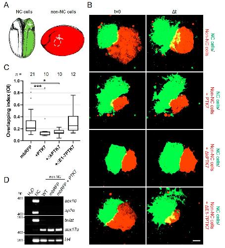
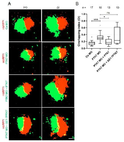
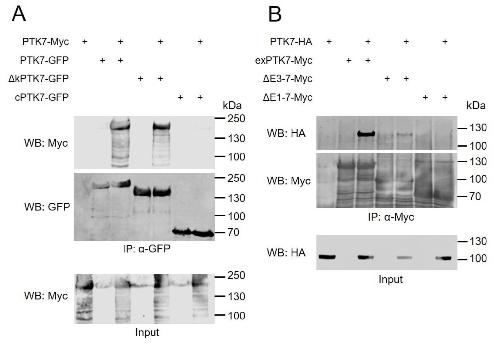
Ptk7 Is Dynamically Localized at Neural Crest Cell-Cell Contact Sites and Functions in Contact Inhibition of Locomotion., Int J Mol Sci 2021 |
| ???displayAntibody.papersAll??? | |
