|
XB-ANTIBODY-14585735
|
Antibody Name:
Ins Ab2
Common Name: insulin RRID: Synonyms:
Source: |
|
| Antibody | |
| Clone Number | |
| Purification | |
| Isotype | isotype unknown |
| Host Organism | guinea pig |
| Xenopus Reactivity | X. tropicalis, X. laevis |
| Non-Xenopus Reactivity | cow |
| Description: | Supplied by Linco Research |
| Immunogen | |
| Name | insulin |
| Type | polypeptide |
| Post Translational Modifications | None |
| Source Organism | Other |
| Description | cow |
| Sequence | |
| Reported Usage | |
| immunohistochemistry | 1:500 |
| Publications | |
| ???displayAntibody.papersFirst??? |
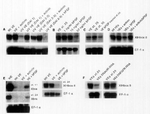
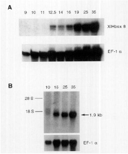
Autonomous endodermal determination in Xenopus: regulation of expression of the pancreatic gene XlHbox 8., Dev Biol 1995 |
| ???displayAntibody.papersRecent??? |
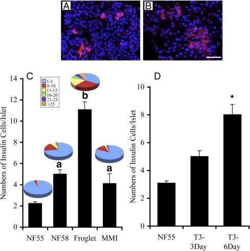
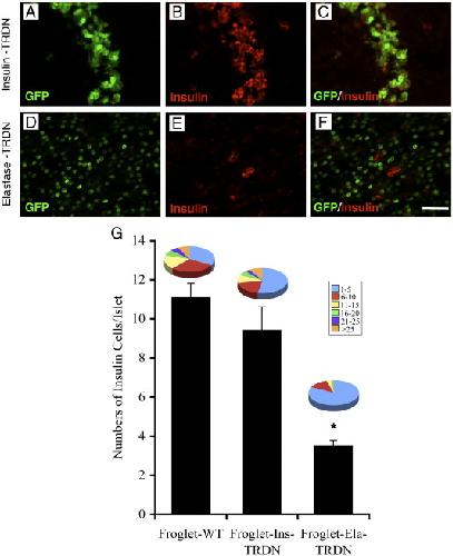
Remodeling of insulin producing beta-cells during Xenopus laevis metamorphosis., Dev Biol 2009 |
| ???displayAntibody.papersAll??? | |
