|
XB-ANTIBODY-14579677
|
Antibody Name:
Dnai1 Ab1
Common Name: Dynein (Intermediate Chain) RRID: Synonyms: 70.1, D5167
Source: Abcam, Sigma-Aldrich |
|
| Antibody | |
| Clone Number | 70.1 |
| Purification | Ascites |
| Isotype | IgM |
| Host Organism | mouse |
| Xenopus Reactivity | X. tropicalis, X. laevis |
| Non-Xenopus Reactivity | chicken, human, rat |
| Description: | Supplied by Sigma, cat# D5167, Supplied by Abcam, Cat# ab6304 |
| Immunogen | |
| Name | Dynein |
| Type | polypeptide |
| Post Translational Modifications | None |
| Source Organism | chicken |
| Description | Dynein from cytoplasm of chicken embryo brain |
| Sequence | |
| Reported Usage | |
| immunohistochemistry | |
| Publications | |
| ???displayAntibody.papersFirst??? |
XMAP215, XKCM1, NuMA, and cytoplasmic dynein are required for the assembly and organization of the transient microtubule array during the maturation of Xenopus oocytes., Dev Biol 2003 |
| ???displayAntibody.papersRecent??? |
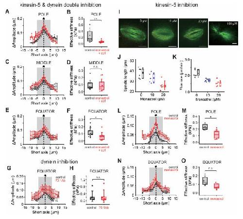
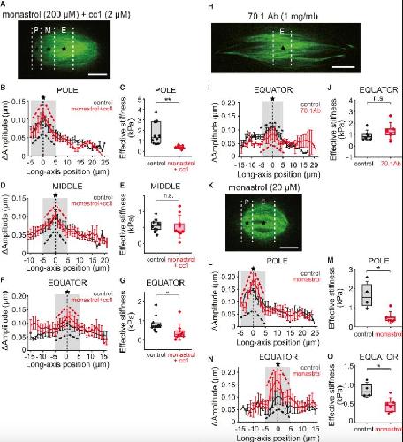
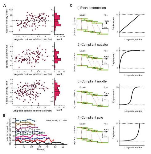
Mechanically Distinct Microtubule Arrays Determine the Length and Force Response of the Meiotic Spindle., Dev Cell 2019 |
| ???displayAntibody.papersAll??? | |
