|
XB-ANTIBODY-14579111
|
Antibody Name:
Notochord Ab2
Common Name: MZ15 RRID: AB_760352 Synonyms: MZ-15
Source: Developmental Studies Hybridoma Bank |
| Antibody | |
| Clone Number | MZ15 |
| Purification | |
| Isotype | IgG1 |
| Host Organism | mouse |
| Xenopus Reactivity | X. tropicalis, X. laevis |
| Non-Xenopus Reactivity | chicken, dog, human, mouse, pig, rabbit |
| Description: | The antigenic determinant recognized by MZ15 is part of the keratan sulfate chain that is sensitive to keratanase digestion and require the sulfate residues.Supplied by DSHB - Cat# MZ15 |
| Immunogen | |
| Name | Keratan Sulfate |
| Type | polypeptide |
| Post Translational Modifications | None |
| Source Organism | Other |
| Description | chondrocytes from porcine larynx. keratan sulphate proteoglycan competes with binding to 125-I-proteoglycan monomer |
| Sequence | |
| Reported Usage | |
| immunohistochemistry | |
| Publications | |
| ???displayAntibody.papersFirst??? |
Biochemical specificity of Xenopus notochord., Differentiation 1985 |
| ???displayAntibody.papersRecent??? |
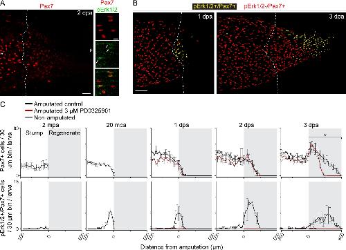
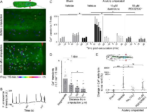
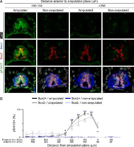
Injury-induced Erk1/2 signaling tissue-specifically interacts with Ca2+ activity and is necessary for regeneration of spinal cord and skeletal muscle., Cell Calcium 2022 |
| ???displayAntibody.papersAll??? | |
