???searchLatestPapers.header???
???searchLatestPapers.caveat???
???pagination.result.count???
???pagination.result.page??? 1
(| Search Results |
|---|
|
Developmental toxicity and cytotoxic/genotoxic potential of PM10 rural extracts using Xenopus laevis embryos and A549 lung epithelial cells., Melzi G, Battistoni M, Bacchetta R, Biffi B, Colombi C, Corsini E, Di Renzo F, Marinovich M, Metruccio F, Menegola E, Pantaleoni S, Valentini S, Valli G, Vecchi R., Reprod Toxicol. March 29, 2026; 140 109178. |
|
Escaping Constraints to Innovate: Maternal Neofunctionalization in a HoxB4 Duplicate., Carvalho JL, Silva-Filho JC, de Oliveira JL., J Exp Zool B Mol Dev Evol. March 12, 2026; 346 (2): 141-151. |
|
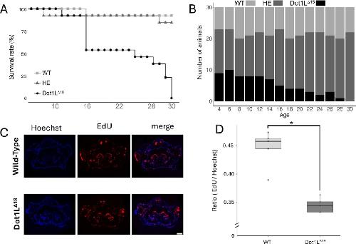
The methyltransferase activity of Dot1L is essential for Xenopus tropicalis tadpole development and survival., Louis EM, Luu N, Sachs LM, Shi YB., Cell Biosci. March 3, 2026; 16 (1): |
|
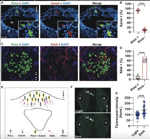
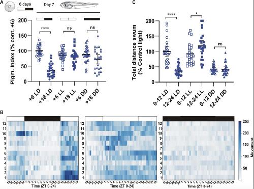
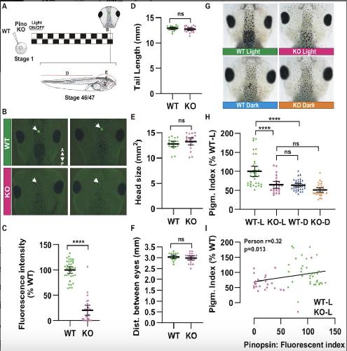
Pinopsin Regulates Melatonin Production and Daily Locomotor Activity: Functional Insights From Gene-Edited Xenopus Tadpoles., Heshami N, Romero RD, de Souza FSJ, Bertolesi GE, McFarlane S., J Pineal Res. March 1, 2026; 78 (2): e70114. |
|
Planar polarization of endogenous ADIP during Xenopus neurulation., Santhi Velayudhan S, Itoh K, Chu CW, Alfandari D, Sokol SY., Biol Open. February 15, 2026; 15 (2): |
|
DAXX promotes SUMOylation of chromatin-trapped DNMT1., Tanimoto S, Wang TW, Yabushita T, Chiba Y, Konishi C, Endo A, Saeki Y, Goyama S, Nakanishi M, Nishiyama A., J Biochem. February 13, 2026; |
|
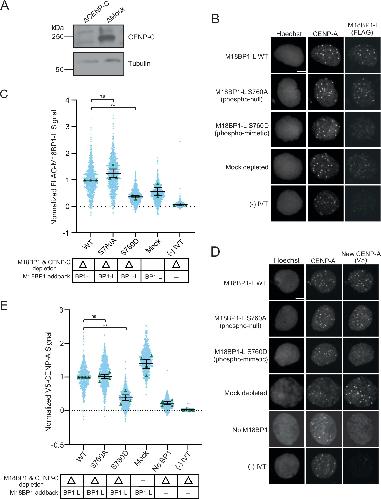
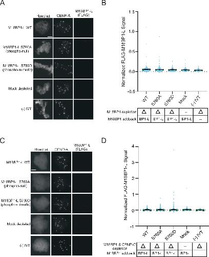
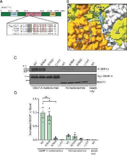
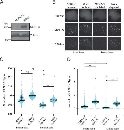
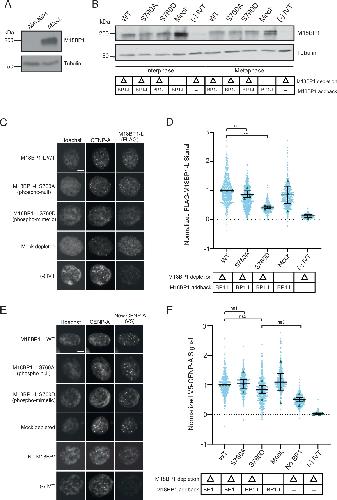
Phosphorylation of Xenopus M18BP1 governs centromeric localization and CENP-A nucleosome assembly., Brown RR, Schwartz JP, Ghadri L, Straight AF., EMBO Rep. February 12, 2026; |
|
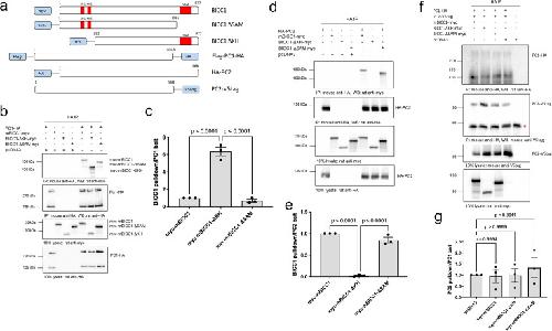
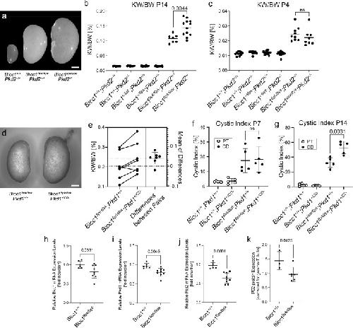
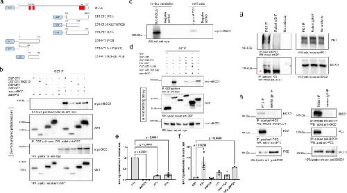
BICC1 interacts with PKD1 and PKD2 to drive cystogenesis in ADPKD., Tran U, Streets AJ, Smith D, Decker E, Kirschfink A, Izem L, Hassey JM, Rutland B, Valluru MK, Bräsen JH, Ott E, Epting D, Eisenberger T, Ong ACM, Bergmann C, Wessely O., Elife. February 12, 2026; 14 |
|
Mutations in ammonia transporter RhBG that impair NH3/NH4 + transport in patients with chronic kidney disease., Zhou H, Abdulnour-Nakhoul S, Hamm LL, Nakhoul NL., J Physiol. February 11, 2026; |
|
Ploidy and neuron size impact nervous system development and function in Xenopus., Liu X, Wan C, Shah SA, Heald R., Cell Rep. February 10, 2026; 45 (2): 116969. |
|
Patient-informed CRISPR Screen Identifies FLNB as a Congenital Heart Disease and Ciliopathy Gene., Arrigo A, Rao V, Ratan A, Kulkarni SS., HGG Adv. February 10, 2026; 100580. |
|
Regional correlates of tau pathology and synaptic function in primary age-related tauopathy., Kadamangudi S, Sanchez-Sanchez L, Limon A, Taglialatela G., J Alzheimers Dis. February 9, 2026; 13872877261416524. |
|
The genetic and phenotypic spectrum of GABRB1-related disorders., Millevert C, Kan ASH, Hanke M, Koko M, Omidvar ME, Hedrich UBS, Wuttke TV, Barišić N, Lagae L, Aledo-Serrano Á, Niehoff EM, Platzer K, Zacher P, Polster T, Dilena R, Monfrini E, Geneviève D, Roubertie A, Bruel AL, Mau-Them FT, Dasouki M, Cohen S, Helbig I, Harrison AG, Ellis C, Dubbs HA, Marsh ED, Lebon S, He N, Meng H, Chebib M, Møller RS, Marini C, Ahring PK, Lerche H, Weckhuysen S., Brain. February 7, 2026; 149 (2): 534-547. |
|
Functional Roles of Src Kinase Activity in Oocyte Maturation and Artificial Egg Activation in Xenopus laevis., Sato KI, Tokmakov AA., Cells. February 6, 2026; 15 (3): |
|
MHC in newts illuminates the evolutionary dynamics of complex regions in giant genomes., Babik W, Dudek K, Palomar G, Marszałek M, Dubin G, Yun MH, Migalska M., Genome Res. February 3, 2026; 36 (2): 303-317. |
|
Mediolateral neural patterning during gastrulation precedes dorsoventral patterning in chick and frog., Tirilomis LZ, Kremnyov S, Petri N, Viebahn C, Tsikolia N., Dev Biol. February 2, 2026; 533 16-23. |
|
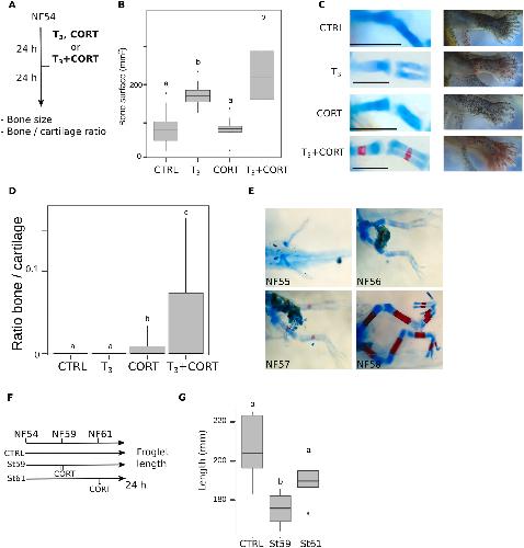
Crosstalk between corticosterone and triiodothyronine signaling in Xenopus tropicalis hindlimb buds., Grimaldi A, Rigolet M, Blugeon C, Buisine N, Sachs LM., Dev Biol. February 2, 2026; 533 1-15. |
|
Analysis of Gross and Histopathologic Changes from Repeated Celiotomies in African Clawed Frogs (Xenopus laevis)., Mailhiot D, Turcios R, Remmers G, Brazzell J, Langan GP, Clancy BM, Kries K, Luchins KR., J Am Assoc Lab Anim Sci. February 1, 2026; 1-7. |
|
QuickProt: A Fast and Accurate Homology-Based Protein Annotation Tool for Non-Model Organisms to Advance Comparative Genomics., Chen G, Du H, Cao Z, Wu Y, Zhang C, Zhou Y, Ao J, Sun Y, Yuan Z., Mol Ecol Resour. February 1, 2026; 26 (2): e70097. |
|
Predicting acute developmental toxicity of chemicals in embryos of the African clawed frog (Xenopus laevis): Calibration and validation of regression-based quantitative structure activity relationship models for hazard assessment of chemicals in anuran amphibians., Novello C, Di Nicola MR, Cm Dorne JL, Colombo E, Viganò EL, Ortiz-Santaliestra ME, Kramer N, Carnesecchi E, Steinbach AM, Eberini I, Williams A, Benfenati E, Roncaglioni A., Toxicol Lett. February 1, 2026; 416 111813. |
???pagination.result.page??? 1
