XB-ART-9989
Dev Biol
2000 Nov 01;2271:118-32. doi: 10.1006/dbio.2000.9873.
Show Gene links
Show Anatomy links
Different activities of the frizzled-related proteins frzb2 and sizzled2 during Xenopus anteroposterior patterning.
Bradley L, Sun B, Collins-Racie L, LaVallie E, McCoy J, Sive H.
???displayArticle.abstract???
In a search for factors that regulate patterning of the Xenopus anteroposterior (A/P) axis, particularly the anterior ectoderm, we isolated two members of the Frizzled-related protein (FRP) gene family that are thought to encode antagonists of Wnt signaling. frzb2 is expressed in head mesoderm while sizzled2 is expressed in ventral ectoderm and mesoderm, tissues that modulate anterior fates. Consistent with a role for these genes in A/P patterning, ectopically expressed frzb2 inhibited head formation, while sizzled2 dorsalized embryos, causing expansion of the head. The different activities of frzb2 and sizzled2 may be explained by their interaction with distinct proteins since frzb2 is an inhibitor of Xwnt8 activity, while sizzled2 is unable to inhibit the activity of Xwnt8 or any other Xwnt tested. The data suggest that anteroposterior patterning is modulated by multiple components of the Wnt signaling pathway.
???displayArticle.pubmedLink??? 11076681
???displayArticle.link??? Dev Biol
Species referenced: Xenopus laevis
Genes referenced: acta4 actc1 actl6a chrd egr2 frzb frzb2 gata2 gsc hoxb9 inhba muc2 nkx2-5 odc1 otx2 sfrp1 shh sia1 szl tbx2 tfap2a wnt3a wnt8a
???attribute.lit??? ???displayArticles.show???
|
|
FIG. 2. frzb2 and sizzled2 are expressed in tissues that can modulate A/P ectodermal patterning. (A) Northern blot analysis of FRP expression. Northern blots containing 5 mg of total RNA from a developmental series. RNA from egg (lane 1), stage 8 (2), stage 10 (3), stage 11 (4), stage 12 (5), stage 14 (6), stage 18 (7), stage 24 (8), and stage 38 (9). Top: Blot probed with frzb2 showing two zygotic bands (arrowheads). Small arrow indicates a weak maternal transcript. Middle: Northern blot probed with sizzled2, which detects a single band (arrowhead). Bottom: Ethidium bromide staining of ribosomal RNA (loading control). (B, C) Whole-mount in situ hybridization analysis. Embryos were cultured as described and harvested at various developmental stages for in situ hybridization analysis. Antisense RNA probes were labeled with digoxigeninâUTP and appear in purple. (B) Expression pattern of frzb2, dorsal to the top in all images, anterior to left in d, e, and f. (a) Stage 10.5, early gastrula,vegetal view with sagittal section to the right; (b) stage 11.5 vegetal view; (c) stage 14, anterior view; (d) stage 24; (e) stage 24, compared to muscle actin (Mohun and Garrett, 1987), bottom embryo; (f) stage 32. (C) Expression pattern of sizzled2, all views ventral, anterior to the left. (a) Stage 11.5; (b) stage 12; (c) stage 13; (d) stage 16; (e) stage 24; (f) stage 26, compared to a-globin (Kelley et al., 1994), bottom embryo. cg, cement gland; vbi, ventral blood islands; m, midbrain; o, otic vesicle. A, anterior; P, posterior; D, dorsal, V, ventral; vg, vegetal. |
|
|
Frzb2 |
|
|
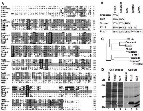
FIG. 1. (A) Deduced amino acid sequence of frzb2 and sizzled2 in comparison to other FRPs. frzb2 and sizzled2 were conceptually translated and aligned alongside sequences of other Xenopus FRP proteins, Sizzled, XfrzA, and Frzb1, and chick Crescent by the ClustalX algorithm. Amino acid residues that are identical between three of the six proteins are shaded in dark gray. Sequence gaps introduced for optimal protein alignment are indicated by dashes. Conserved cysteines are boxed with the cysteine-rich domain underlined. Numbers at right indicate amino acid position. (B) Percentage amino acid sequence similarity between FRP proteins. (C) Phylogenetic tree showing evolutionary relationship between FRP and Frizzled CRD domains (putative ligand binding domains, underlined in A). (D) Frzb2 and Sizzled2 are secreted from Cos cells. Cell extract (lanes 1–3) from Cos cells mock transfected (1) or transfected with frzb2 (2) or sizzled2 (3) DNA. Supernatant (SN) (lanes 4– 6) prepared from Cos cells that had been either mock transfected (4) or transfected with frzb2 (5) or sizzled2 (6) DNA. White arrowheads indicate FRP proteins. |
|
|
FIG. 2. frzb2 and sizzled2 are expressed in tissues that can modulate A/P ectodermal patterning. (A) Northern blot analysis of FRP expression. Northern blots containing 5 mg of total RNA from a developmental series. RNA from egg (lane 1), stage 8 (2), stage 10 (3), stage 11 (4), stage 12 (5), stage 14 (6), stage 18 (7), stage 24 (8), and stage 38 (9). Top: Blot probed with frzb2 showing two zygotic bands (arrowheads). Small arrow indicates a weak maternal transcript. Middle: Northern blot probed with sizzled2, which detects a single band (arrowhead). Bottom: Ethidium bromide staining of ribosomal RNA (loading control). (B, C) Whole-mount in situ hybridization analysis. Embryos were cultured as described and harvested at various developmental stages for in situ hybridization analysis. Antisense RNA probes were labeled with digoxigenin–UTP and appear in purple. (B) Expression pattern of frzb2, dorsal to the top in all images, anterior to left in d, e, and f. (a) Stage 10.5, early gastrula, vegetal view with sagittal section to the right; (b) stage 11.5 vegetal view; (c) stage 14, anterior view; (d) stage 24; (e) stage 24, compared to muscle actin (Mohun and Garrett, 1987), bottom embryo; (f) stage 32. (C) Expression pattern of sizzled2, all views ventral, anterior to the left. (a) Stage 11.5; (b) stage 12; (c) stage 13; (d) stage 16; (e) stage 24; (f) stage 26, compared to a-globin (Kelley et al., 1994), bottom embryo. cg, cement gland; vbi, ventral blood islands; m, midbrain; o, otic vesicle. A, anterior; P, posterior; D, dorsal, V, ventral; vg, vegetal. |
|
|
FIG. 3. Ectopic expression of frzb2 and sizzled2 generates different phenotypes in whole embryos. (A) Schematic outline. 200 pg of frzb2, sizzled2, or b-globin or frzb1 (control) mRNA was microinjected into the animal pole (prospective ectoderm) of both cells of a two-cell embryo and the embryos were allowed to develop to the hatching stage. 70 pg of GFP mRNA (Zernicka-Goetz et al., 1996) was co-injected as a lineage tracer and embryos were sorted for ectodermal expression at gastrula stages. (B) FRP gain-of-function whole embryo phenotype. Embryos shown from a typical experiment, harvested at tail bud (st. 26, a, c, e, g) and hatching (st. 36, b, d, f, h) stages. These data are representative of .30 experiments that gave near-identical results. (a, b) Control embryos, (c, d) frzb1-injected control embryos (e, f), frzb2-injected embryos; note the cyclopic eye and reduced cement gland, microcephaly, and bent axis. In the experiment shown, 95% of frzb2-injected embryos, n 5 38, showed this phenotype. (g, h) sizzled2-injected embryos; note the enlarged head, eyes, and cement gland and reduced posterior. In the experiment shown, 98% of sizzled2-injected embryos, n 5 47, showed this phenotype. Anterior is to the right and all views are side on. Eye, black arrowhead; cg, white arrowhead, cement gland; D, dorsal; V, ventral; A, anterior; P, posterior. |
|
|
FIG. 4. Alteration of spatial expression patterns of ectodermal and mesodermal genes by frzb2 and sizzled2. 200 pg of frzb2, sizzled2, or b-globin (control) mRNA (A, a–c, m–r; B, a–l) or 40 pg of frzb2, sizzled2, or b-globin (control) DNA (A, d–l; B, m–o) was microinjected into the animal pole (prospective ectoderm) of one cell of a two-cell embryo. 70 pg lacZ mRNA (Smith and Harland, 1991) (stained in pale blue A and B, g–o) or 200 pg GFP RNA (sorted for anterior quadrant green fluorescence, B, a–f) was co-injected as lineage tracer. Embryos were allowed to develop to neurula and tail bud stages appropriate to the optimal expression of the desired marker when they were harvested and analyzed for changes in ectodermal (A) or mesodermal (B) marker gene expression pattern (stained in purple) by in situ hybridization. (A) (a– c) Head-on view of midneurula (st. 16) embryos probed with XCG1 (Sive et al., 1989)and engrailed/krox20 (Bradley et al., 1993; Hemmati-Brivanlou and Harland, 1989). (d–f) Head-on view of early neurula (st. 14) embryos probed with Xotx2 (Acampora et al., 1995; Gammill and Sive, 1997). (g–i) Dorsal-view tail bud (st. 26) embryos probed with b-tubulin, a panneural marker (Oschwald et al., 1991). (j–l) Dorsal/side view late neurula (st. 19) embryos probed with AP2 (Snape et al., 1991). (m–o) Dorsal/side view late neurula (st. 20) embryos probed with GATA2 (M. Kelley et al., 1994). (p–r) Dorsal view late neurula (st. 19) embryos probed with hoxB9 (Wright et al., 1990). (B) (a– c) Dorsal view early neurula (st. 13) embryos probed with chordin. (d–f) Dorsal view early neurula (st. 13) embryos probed with sonic hedgehog. (g–i) Side view tail bud (st. 24) embryos probed with Nkx2.5. (j–l) Ventral view tail bud (st. 26) embryos probed with a-globin (Kelley et al., 1994). (m–o) Side view tail bud (st. 25) embryos probed with m. actin (Mohun and Garrett, 1987). In order to better view the blue and purple staining on the embryos, the background was painted black using Adobe PhotoShop. fm, forebrain/midbrain; cg, cement gland, cnc, cranial neural crest; vbi, ventral blood islands; A, anterior; P, posterior. |
|
|
FIG. 5. frzb2 and sizzled2 weakly repress muscle formation in marginal zone explants. (A) Schematic outline of marginal zone explant experiment. 200 pg of frzb2, sizzled2, or b-globin (control) RNA was microinjected in combination with 200 pg GFP mRNA into the dorsal and ventral marginal zones (prospective mesoderm) of the two-cell embryo and the embryos allowed to develop to early gastrula stage (st. 101) when dorsal marginal zone (DMZ), ventral marginal zone (VMZ), or lateral marginal zone (LMZ) greenfluorescing explants were taken. Explants were cultured in saline to late neurula (st. 19) when they were harvested and analyzed for quantitative changes in gene expression by RT-PCR. (B) RT-PCR analysis of DMZ explants (lanes 1–3) ectopically expressing b-globin (lane 1), frzb2 (lane 2), or sizzled2 (lane 3); VMZ explants (lanes 4–6) ectopically expressing b-globin (lane 4), frzb2 (lane 5), or sizzled2 (lane 6); or LMZ explants (lanes 7–9) ectopically expressing b-globin (lane 7), frzb2 (lane 8), or sizzled2 (lane 9). The following markers were analyzed: muscle actin and ODC, used as a loading control. This experiment is typical of four, which gave near-identical results. |
|
|
FIG. 6. frzb2 is antagonistic to Xwnt8 activity. (A) Schematic diagram of cap experiment. Embryos were injected into the animal pole of both cells at the two-cell stage. Caps were cut at midblastula (st. 8), cultured in 0.53 MBS, and harvested for RT-PCR at early gastrula (st. 10.5). (B) RT-PCR analysis. Aged caps were analyzed for quantitative changes in expression of the organizer gene siamois (sia). Whole embryo control, injected with 440 pg globin mRNA (lane 1). Caps were cut from embryos injected with 40 pg Xwnt8 mRNA (lane 2), 400 pg frzb2 mRNA (lane 3), 400 pg sizzled2 mRNA (lane 4), 400 pg sizzled mRNA (lane 5), 40 pg Xwnt8 plus 400 pg frzb2 mRNA (lane 6), 40 pg Xwnt8 plus 400 pg sizzled2 mRNA (lane 7), 40 pg Xwnt8 plus 400 pg sizzled mRNA (lane 8), 440 pg b-globin mRNA (lane 9), 20 pg Xwnt3a mRNA (lane 10), 20 pg Xwnt3a plus 300 pg frzb2 mRNA (lane 11), 20 pg Xwnt3a plus 300 pg sizzled2 mRNA (lane 12), or 320 pg b-globin mRNA (lane 13). |
|
|
FIG. 7. Specificity of frzb/Xwnt interaction. Embryos were injected at the 2- to 4-cell stage with Xwnt RNA or DNA, with FRP RNA, or with a combination of FRP and Xwnts, as described below. At tadpole stage (st. 38) or late gastrula (st. 12), embryos were scored for the FRP phenotypea as described and for the Xwnt phenotypeb as reported in the literature. Compound phenotypesc in which the two phenotypes were indistinguishable at the morphological level were scored in (B). 70 pg of lacZ RNA in A and B or GFP in C was injected as a lineage tracer to confirm that embryos had been injected into the correct site prior to scoring (as detailed in AâC below). mRNA amounts were made up with b-globin RNA so that each injected embryo received the same total amount of mRNA. The combined results of several experiments which gave near-identical results are shown. n 5 total number of embryos, including experiments with other ratios in which the results were the same. (A) frzb1 and frzb2 but not sizzled2 rescue axis duplication caused by Xwnt8 RNA injection. Embryos were injected into the ventral marginal zone with 80 pg b-globin (a); 4 or 40 pg Xwnt8 RNA alone, which gave the same penetrance of phenotype (b); 4 pg frzb1 (c) alone or in combination with 4 pg Xwnt8 RNA (d); 40 pg frzb2 (e) alone or in combination with 40 pg Xwnt8 (f); 40 pg sizzled2 (g) alone or in combination with 40 pg Xwnt8 (f). Embryos were scored for the Xwnt8 RNA phenotype, which is a duplicated axis, or for the FRP phenotype. A frzb1:Xwnt8 ratio of 1:1 with injected amounts of 4 pg each gave the best rescue. At these frzb2 dosages, embryos appear essentially normal. frzb2:Xwnt8 ratios of 1:1 or 10:1 gave similar levels of rescue, with injected amounts of Xwnt8 RNA ranging from 4 to 40 pg RNA. Similar results were obtained with ratios of sizzled2:Xwnt8 RNA from 1:1 to 100:1. (B) frzb1 but not frzb2 or sizzled2 rescues Xwnt8 DNA posteriorization activity. Embryos were injected into the dorsal marginal zone with 440 pg b-globin (a), 40 pg Xwnt8 DNA alone (b), 200 pg frzb1 (c) alone or in combination with 40 pg Xwnt8 DNA (d), 400 pg frzb2 (e) alone or in combination with 40 pg Xwnt8 (f), 400 pg sizzled2 (g) alone or in combination with 40 pg Xwnt8 (h). Embryos were scored for the Xwnt8 DNA phenotype, which is posteriorization (loss of head structures). Similar results were obtained with frzb2 or sizzled2:Xwnt8 DNA ratios at 5:1. (C) frzb2 does not rescue Xwnt8 DNA ablation of goosecoid expression. Embryos were treated as in B but harvested at late gastrula stage and analyzed by in situ hybridization with an antisense goosecoid probe (Co et al., 1991). Embryos misexpressing 440 pg b-globin (a, control), 400 pg frzb2 (b), 40 pg Xwnt8 DNA (c), or both frzb2 RNA and Xwnt8 DNA (d). 70 pg GFP RNA was used as a lineage tracer and embryos were scored for dorsoanterior labeling prior to in situ hybridization. |
|
|
TABLE 1 Summary of Xenopus FRP-Related Soluble Wnt Inhibitors during Head Development a FRPs discussed in this study with cognate references. b Expression patterns as described in the literature. c Gain of function describes the whole-embryo phenotype of embryos misexpressing the FRP gene from the two- to eight-cell stage frzb’s 1 and 2, siz2, XfrzA or post-MBT frzb’s 1 and 2, siz2, and sizzled. d Interaction with Xwnt molecules as assessed in vivo in whole-embryo and animal cap assays. Xwnt’s with which an interaction was observed are in black and underlined while those that were tested, and for which no interaction was observed, are written in gray. |
