Click here to close
Hello! We notice that you are using Internet Explorer, which is not supported by Xenbase and may cause the site to display incorrectly.
We suggest using a current version of Chrome,
FireFox, or Safari.
Cell
2000 Oct 27;1033:435-47. doi: 10.1016/s0092-8674(00)00135-5.
Show Gene links
Show Anatomy links
CPEB, maskin, and cyclin B1 mRNA at the mitotic apparatus: implications for local translational control of cell division.
Groisman I, Huang YS, Mendez R, Cao Q, Theurkauf W, Richter JD.
???displayArticle.abstract???
In Xenopus development, the expression of several maternal mRNAs is regulated by cytoplasmic polyadenylation. CPEB and maskin, two factors that control polyadenylation-induced translation are present on the mitotic apparatus of animal pole blastomeres in embryos. Cyclin B1 protein and mRNA, whose translation is regulated by polyadenylation, are colocalized with CPEB and maskin. CPEB interacts with microtubules and is involved in the localization of cyclin B1 mRNA to the mitotic apparatus. Agents that disrupt polyadenylation-induced translation inhibit cell division and promote spindle and centrosome defects in injected embryos. Two of these agents inhibit the synthesis of cyclin B1 protein and one, which has little effect on this process, disrupts the localization of cyclin B1 mRNA and protein. These data suggest that CPEB-regulated mRNA translation is important for the integrity of the mitotic apparatus and for cell division.
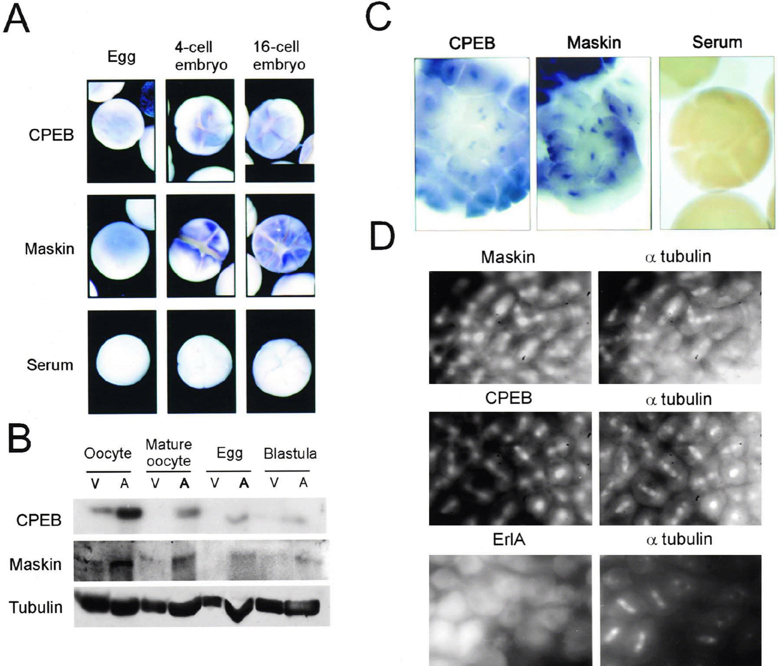
Figure 1. Distribution of CPEB and Maskin during Oogenesis(A) Immunohistochemistry of CPEB and maskin using affinity-pure antibodies on stage 1â6 albino oocytes in whole mount (panels 1â3), or on frozen sections of stage 5â6 oocytes (panels 4 and 5). The arrowheads denote concentrated staining of CPEB and maskin in the animal pole of oocytes in whole-mount and intense staining of these proteins in the animal pole cortex of frozen sections. A selected area of the immunostaining for maskin is shown at higher magnification (panel 6).(B) Western analysis of CPEB, maskin, and MAP kinase in stage 1â6 oocytes. The protein from one oocyte was loaded onto each gel lane.(C) Western analysis of CPEB, maskin, and MAP kinase from animal and vegetal sections from stage 3â6 oocytes. Frozen oocytes were cut in half along the equator, and the protein from the animal (a) and vegetal (v) halves was applied to the gel.
Figure 2. CPEB and Maskin Localization during Early Embryogenesis(A) Immunostaining for CPEB and maskin in ovulated eggs, 4 cell, and 16 cell albino embryos. The animal pole is the site of intense staining.(B) Western blot analysis of CPEB, maskin and tubulin in the animal (A) and vegetal (V) halves of stage 6 oocytes, progesterone-matured oocytes, ovulated eggs, and blastula stage embryos. Each lane was loaded with protein from one-half oocyte or embryo equivalent.(C) Embryos that were stained with CPEB and maskin antibodies, or with nonimmune serum, were treated with a benzyl-benzoate:benzyl alcohol (1:2) solution to clear the yolk. CPEB and maskin are associated with structures that resemble mitotic spindles.(D) Embryos were simultaneously immunostained for α-tubulin and either maskin, CPEB, or ElrA.
Figure 5. Localization of Xbub3 and Cyclin B1 mRNAs in Embryos by Whole-Mount In Situ HybridizationRelevant sequence information of the 3ⲠUTRs of Xbub3 and cyclin B1 mRNAs, denoting the CPEs and polyadenylation hexanucleotides (AAUAAA), is presented. Different embryos were probed with antisense sequences for these two mRNAs as well as for eIF4E mRNA, which does not contain a CPE. Other embryos were probed with α-tubulin antibody. Except for the embryo with the designated animal and vegetal poles, all the embryos are shown with animal facing out. Selected mitotic complexes are shown at higher magnification. DAPI was used to stain DNA.
Figure 7. Effect of CPEB Antibody, CPEB δ4, and Cordycepin Injection on the Localization and Translation of Cyclin B1 mRNA(A) Embryos injected with CPEB δ4, CPEB antibody, or cordycepin were collected following first cleavage (of the controls) and western blotted for cyclin B1 and tubulin (top). Each lane was loaded with protein from one embryo. These western blots were scanned and the relative amount of cyclin B1 at each point was quantified and plotted (bottom).(B) Fertilized eggs, some of which were injected with CPEB δ4 or CPEB antibody, were processed for cyclin B1 mRNA whole-mount in situ hybridization at the same time of embryogenesis.(C) Control and CPEB δ4 injected embryos were analyzed for α-tubulin and cyclin B1 protein by whole mount immunohistochemistry and confocal microscopy.