Click here to close
Hello! We notice that you are using Internet Explorer, which is not supported by Xenbase and may cause the site to display incorrectly.
We suggest using a current version of Chrome,
FireFox, or Safari.
???displayArticle.abstract???
The epithelial Na(+) channel (ENaC) is comprised of three homologous subunits (alpha, beta, and gamma). The channel forms the pathway for Na(+) absorption in the kidney, and mutations cause disorders of Na(+) homeostasis. However, little is known about the mechanisms that control the gating of ENaC. We investigated the gating mechanism by introducing bulky side chains at a position adjacent to the extracellular end of the second membrane spanning segment (549, 520, and 529 in alpha, beta, and gammaENaC, respectively). Equivalent "DEG" mutations in related DEG/ENaC channels in Caenorhabditis elegans cause swelling neurodegeneration, presumably by increasing channel activity. We found that the Na(+) current was increased by mutagenesis or chemical modification of this residue and adjacent residues in alpha, beta, and gammaENaC. This resulted from a change in the gating of ENaC; modification of a cysteine at position 520 in betaENaC increased the open state probability from 0. 12 to 0.96. Accessibility to this side chain from the extracellular side was state-dependent; modification occurred only when the channel was in the open conformation. Single-channel conductance decreased when the side chain contained a positive, but not a negative charge. However, alterations in the side chain did not alter the selectivity of ENaC. This is consistent with a location for the DEG residue in the outer vestibule. The results suggest that channel gating involves a conformational change in the outer vestibule of ENaC. Disruption of this mechanism could be important clinically since one of the mutations that increased Na(+) current (gamma(N530K)) was identified in a patient with renal disease.
Figure 1. Pre-M2 segment of DEG/ENaC ion channels. DEG residue is indicated by a black box; and the shaded box indicates ENaC residues that form selectivity filter. Numbers indicate the first amino acid for each subunit.
Figure 2. Mutation of DEG residue in βENaC stimulates ENaC. Whole-cell Na+ current (−60 mV) in Xenopus oocytes expressing α and γENaC with wild-type or the indicated mutant β subunits. (A) Representative current traces. Amiloride (100 μM) was added to bathing solution as indicated by the bar, and zero current is indicated. (B) Amiloride-sensitive Na+ current (IAmil; mean ± SEM, n = 11–24). (Asterisk) P < 10−6.
Figure 3. Covalent modification of cysteine at DEG position in βENaC. Whole-cell Na+ current in oocytes expressing α and γENaC with βS520C. (A) Representative current trace. 1 mm MTSET, 100 μM amiloride, and 20 mM dithiothreitol (DTT) were added to bathing solution as indicated by the bars. (B) IAmil (mean ± SEM, n = 4–6) after modification by MTSET (ET+), MTSES (ES−), or MTSEA-biotincap (Biotin).
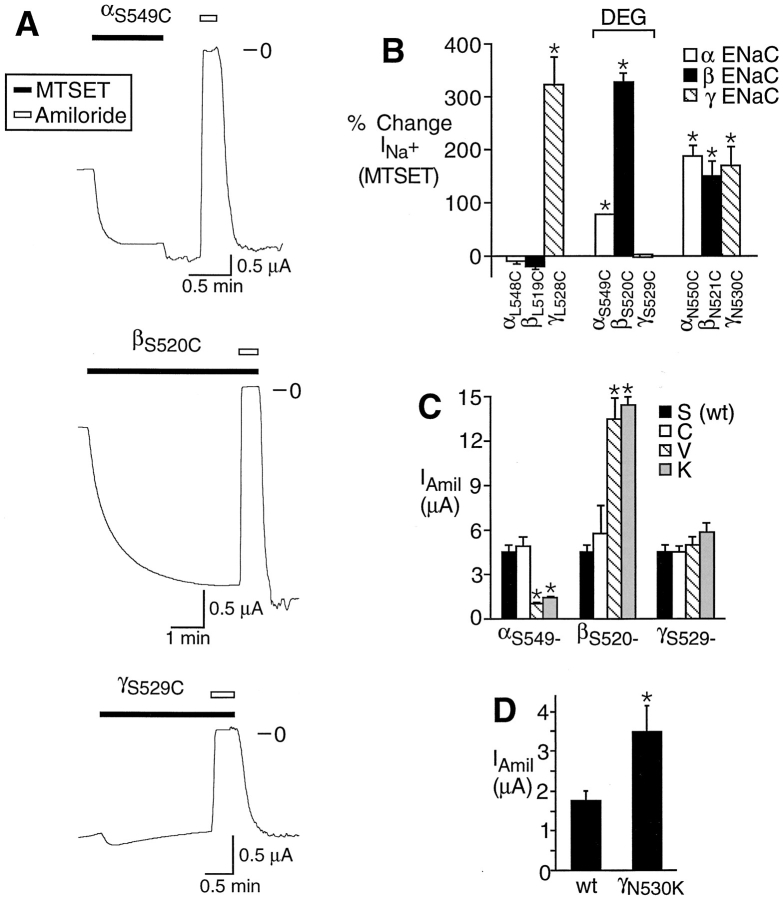
Figure 4. Covalent modification of DEG and surrounding residues in α, β, and γENaC. Whole-cell Na+ current in oocytes expressing the indicated mutant ENaC subunit with the other two wild-type subunits. (A) Representative current traces. MTSET (1 mM) and amiloride were added to bathing solution as indicated by the bars. (B) Percent change in IAmil in response to MTSET (mean ± SEM, n = 4–13) when the α, β, or γENaC subunit contained the indicated mutation (coexpressed with the other two wild-type subunits). IAmil was wild-type 4.64 ± 0.46 μA; αL548C 3.71 ± 0.60 μA; αS549C 5.01 ± 0.70 μA; αN550C 2.69 ± 0.37 μA; βL519C 3.11 ± 0.46 μA; βS520C 5.89 ± 1.86 μA; βN521C 3.71 ± 0.51 μA; γL528C 4.08 ± 0.93 μA; γS529C 5.06 ± 0.32 μA; and γN530C 2.18 ± 0.51 μA (n = 13–23). (C) IAmil for ENaC containing the indicated amino acids at the DEG position in the α, β, or γ subunits (mean ± SEM, n = 11–23). (Asterisk) P < 2 × 10−6. (D) IAmil for γN530K (mean ± SEM, n = 8). (Asterisk) P < 0.04.
Figure 5. Effect of DEG mutations on ENaC selectivity. (A) Plot of IAmil (mean ± SEM, relative to −100 mV with Na+ bathing solution) at membrane potentials from −120 to +40 mV for wild-type ENaC with Na+, Li+, or K+ as the charge carrying cation in the bathing solution. (B) Na+/Li+ permeability ratio and (C) K+/Na+ permeability ratio for oocytes expressing wild-type α and γENaC with the indicated β subunit, and treated or not treated with the indicated MTS compound (mean ± SEM, n = 4). As positive controls, wild-type α and βENaC were coexpressed with the indicated γ subunits. (Asterisk) P < 0.05.
Figure 6. Effect of MTSET on single-channel currents. α, γ, and βS520C ENaC were coexpressed in Xenopus oocytes. Single-channel currents were recorded by patch-clamp in the cell-attached configuration. 1 mM MTSET or 10 mM MTSES was included or not included in the patch pipet as indicated. (A) Representative recordings of single-channel current without (top) or with (bottom) MTSET in the patch pipet (−100 mV). Recordings were obtained from different patches. The closed (C) and open (O) states are indicated. (B) Open state probability (Po) at -100 mV (mean ± SEM, n = 8–9). (Asterisk) P < 10−9. The average recording duration was 9.2 min (−MTSET) and 7.5 min (+MTSET). (C) Single-channel current–voltage relationships with MTSET, MTSES, or no MTS reagent in the pipet, as indicated. The single-channel conductance for each was 8.4 ± 0.21 pS (−MTS), 5.8 ± 0.23 pS (+MTSET), and 8.0 ± 0.06 pS (+MTSES) (mean ± SEM, n = 4-5). (D) Mean open times (mean ± SEM, n = 4–5). (Asterisk) P < 0.05. (E) Mean closed times (mean ± SEM, n = 4–5). (Asterisk) P < 0.05. Mean open and closed times were determined from maximum likelihood fits of open and closed time histograms.
Figure 7. State-dependent modification of βS520C. (A) Models of single-channel current if βS520C was modified by MTSET in the closed state (top) or open state (bottom). The indicated states are closed (C), open to the unmodified 8.4 pS (large) conductance state (OL), and open to the modified 5.8 pS (small) conductance state (OS). “N” indicates the number of times (of 10 experiments) that each scenario was observed. (B) Single-channel recording of α, γ, and βS520C ENaC at −100 mV with MTSET (10 μM) in the pipet solution. The insets show an expanded time scale (a) before modification, (b) modification, and (c) after modification. The arrow indicates the shift from OL to OS. 20 s of the recording lacking closings was excluded (brackets). (C) Representative sweeps of a βS520C single channel before, during, and after modification with MTSET, as indicated. 2 s of the recording without closures was excluded (brackets). (D) Single-channel current amplitude histogram before (1.05 ± 0.08 pA) and after (0.75 ± 0.09 pA) modification with MTSET (194 and 233 events, respectively, mean ± SD). Bin widths were 0.02 pA. Closings more than two rise times were included and fit was by the maximum-likelihood method.
Figure 8. Potential models for the state-dependent modification of βS520C. The closed, open, and modified states are indicated. Accessibility of the DEG residue to modification could be altered by an extracellular gate (top) or by movement of the DEG residue relative to the conduction pathway (bottom). Cys520 in the β subunit is indicated by the black circle, and modification by MTSET is indicated by the plus sign.
Adams,
Protons activate brain Na+ channel 1 by inducing a conformational change that exposes a residue associated with neurodegeneration.
1998, Pubmed,
Xenbase
Adams,
Protons activate brain Na+ channel 1 by inducing a conformational change that exposes a residue associated with neurodegeneration.
1998,
Pubmed
,
Xenbase Benos,
Structure and function of amiloride-sensitive Na+ channels.
1995,
Pubmed Boucher,
Na+ transport in cystic fibrosis respiratory epithelia. Abnormal basal rate and response to adenylate cyclase activation.
1986,
Pubmed Canessa,
Amiloride-sensitive epithelial Na+ channel is made of three homologous subunits.
1994,
Pubmed
,
Xenbase Driscoll,
The mec-4 gene is a member of a family of Caenorhabditis elegans genes that can mutate to induce neuronal degeneration.
1991,
Pubmed Eskandari,
Number of subunits comprising the epithelial sodium channel.
1999,
Pubmed
,
Xenbase Firsov,
The heterotetrameric architecture of the epithelial sodium channel (ENaC).
1998,
Pubmed
,
Xenbase Fyfe,
Subunit composition determines the single channel kinetics of the epithelial sodium channel.
1998,
Pubmed
,
Xenbase Garty,
Epithelial sodium channels: function, structure, and regulation.
1997,
Pubmed Gründer,
Identification of a highly conserved sequence at the N-terminus of the epithelial Na+ channel alpha subunit involved in gating.
1999,
Pubmed
,
Xenbase Gründer,
A mutation causing pseudohypoaldosteronism type 1 identifies a conserved glycine that is involved in the gating of the epithelial sodium channel.
1997,
Pubmed
,
Xenbase Hummler,
Early death due to defective neonatal lung liquid clearance in alpha-ENaC-deficient mice.
1996,
Pubmed
,
Xenbase Imoto,
Rings of negatively charged amino acids determine the acetylcholine receptor channel conductance.
1988,
Pubmed
,
Xenbase Ishikawa,
Electrophysiological characterization of the rat epithelial Na+ channel (rENaC) expressed in MDCK cells. Effects of Na+ and Ca2+.
1998,
Pubmed Kellenberger,
A single point mutation in the pore region of the epithelial Na+ channel changes ion selectivity by modifying molecular sieving.
1999,
Pubmed
,
Xenbase Kellenberger,
On the molecular basis of ion permeation in the epithelial Na+ channel.
1999,
Pubmed
,
Xenbase Kosari,
Subunit stoichiometry of the epithelial sodium channel.
1998,
Pubmed
,
Xenbase Lifton,
Molecular genetics of human blood pressure variation.
1996,
Pubmed McDonald,
Cloning and expression of the beta- and gamma-subunits of the human epithelial sodium channel.
1995,
Pubmed
,
Xenbase McDonald,
Cloning, expression, and tissue distribution of a human amiloride-sensitive Na+ channel.
1994,
Pubmed
,
Xenbase Melander,
Mutations and variants of the epithelial sodium channel gene in Liddle's syndrome and primary hypertension.
1998,
Pubmed Palmer,
Amiloride-sensitive Na channels from the apical membrane of the rat cortical collecting tubule.
1986,
Pubmed Palmer,
Gating of Na channels in the rat cortical collecting tubule: effects of voltage and membrane stretch.
1996,
Pubmed Price,
Cloning and expression of a novel human brain Na+ channel.
1996,
Pubmed
,
Xenbase Schild,
A mutation in the epithelial sodium channel causing Liddle disease increases channel activity in the Xenopus laevis oocyte expression system.
1995,
Pubmed
,
Xenbase Snyder,
Liddle's syndrome mutations disrupt cAMP-mediated translocation of the epithelial Na(+) channel to the cell surface.
2000,
Pubmed Snyder,
Electrophysiological and biochemical evidence that DEG/ENaC cation channels are composed of nine subunits.
1998,
Pubmed
,
Xenbase Snyder,
A pore segment in DEG/ENaC Na(+) channels.
1999,
Pubmed Snyder,
Mechanism by which Liddle's syndrome mutations increase activity of a human epithelial Na+ channel.
1995,
Pubmed
,
Xenbase Tavernarakis,
Molecular modeling of mechanotransduction in the nematode Caenorhabditis elegans.
1997,
Pubmed Volk,
rENaC is the predominant Na+ channel in the apical membrane of the rat renal inner medullary collecting duct.
1995,
Pubmed Volk,
Kinase regulation of hENaC mediated through a region in the COOH-terminal portion of the alpha-subunit.
2000,
Pubmed
,
Xenbase Waldmann,
The mammalian degenerin MDEG, an amiloride-sensitive cation channel activated by mutations causing neurodegeneration in Caenorhabditis elegans.
1996,
Pubmed Zabner,
Loss of CFTR chloride channels alters salt absorption by cystic fibrosis airway epithelia in vitro.
1998,
Pubmed