Click here to close
Hello! We notice that you are using Internet Explorer, which is not supported by Xenbase and may cause the site to display incorrectly.
We suggest using a current version of Chrome,
FireFox, or Safari.
???displayArticle.abstract???
The TGFbeta superfamily of ligands plays key functions in development and disease. In both human and mouse embryonic stem cells, a member of this family, GDF3, is specifically expressed in the pluripotent state. We show that GDF3 is an inhibitor of its own subfamily, blocks classic BMP signaling in multiple contexts, interacts with BMP proteins and is expressed specifically in the node during gastrulation in a pattern consistent with BMP inhibition. Furthermore, we use gain- and reduction-of-function to show that in a species-specific manner, GDF3 regulates both of the two major characteristics of embryonic stem cells: the ability to maintain the undifferentiated state and the ability to differentiate into the full spectrum of cell types.
Fig. 1. GDF3 is specifically expressed in the undifferentiated state of embryonic stem cells. (Left panel) RT-PCR of GDF3 expression levels in H1 human embryonic stem cells (HES) in the continued presence (CM) and absence (no CM) of conditioned media for 7 days. (Right panel) GDF3 RT-PCR in 129Ola mouse ES cells in the presence or absence of LIF for 3 days. OCT4, SOX2 and NANOG are markers of pluripotency. β-actin is shown as a loading control; no RT control showed no signal.
Fig. 2. GDF3 acts as a BMP inhibitor in frog embryos and mouse pluripotent cells. (A) Stage 41 embryos injected with 2 ng GDF3 RNA in the VMZ at the 4-cell stage (upper embryo) or uninjected sibling embryo (lower embryo). (B) Luciferase units of total embryo lysate from frog embryos injected with BRE-Lux and GDF3, BMP4 or both RNAs. (C) Relative luciferase units (luciferase:renilla) from total cell lysate of P19 cells transfected with BRE-Lux and the BMP signaling components Smad1, Smad4 and OAZ and Gdf3, Bmp4 or both. (D) Diagram of frog embryo showing ectodermal explant (animal cap), and VMZ and DMZ. (E,F) RT-PCR of GDF3-injected and uninjected animal caps matured to sibling stage 12.5 or stage 21 with whole embryo as positive control and whole embryo with no RT (-RT) as a negative control. ODC is shown as a loading control. (G) GDF3 protein produced in oocytes injected with either water or GDF3 RNA (50 ng). Oocyte CM was collected and oocytes were lysed at the end of culture (lysate) and western blot was performed with pαGDF3. The prepro form (**) of GDF3 is 45 kD and the mature form (*) is 18 kD. (H) VMZ and DMZ explants cultured in 0.5à MMR (-), in the presence of activin protein secreted from oocytes (diluted 1:50 or 1:500), or in the presence of GDF3 protein secreted from oocytes (diluted 1:100 or 1:1000).
Fig. 3. Immunoprecipitation experiments. (A) Immunoprecipitation of GDF3 and BMP4 from animal caps of frog embryo. First and second panels show 10% crude levels input for immunoprecipitation. Third panel shows immunoprecipitation with FLAG-GDF3, blotted for HA-BMP4; fourth panel shows immunoprecipitation with HA-BMP4, blotted for GDF3. Prepro forms are indicated (**, âª) and mature forms are indicated (*, <). (B) Immunoprecipitation by BMP4-HA or activin-HA using mαHA antibody and blotting with goat αGDF3. The GDF3 prepro (**) form is shown in the upper panel and mature form (*) in the lower panel. (C) Immunoprecipitation of GDF3 by BMP4-HA from CM of COS cells. GDF3 and BMP4 were transfected into separate COS cells (lanes 1,2,4,5) or together in the same COS cells (lanes 3,6). In lane 5, COS CM from separately transfected GDF3 and BMP4 cells was mixed together for the immunoprecipitation. Only the prepro form of GDF3 is shown.
Fig. 4. Protein analysis. Western blot of BGN1 (A) and Jasmine (B) human ES cells transfected with empty vector (V) or Gdf3 (G). Cells were either maintained undifferentiated in CM or cultured in the absence of CM (non CM), with and without rhBMP4 treatment for 3 days. OCT4, NANOG and SOX2 are markers of stemness. Cyclophilin B and tubulin are shown as loading controls.
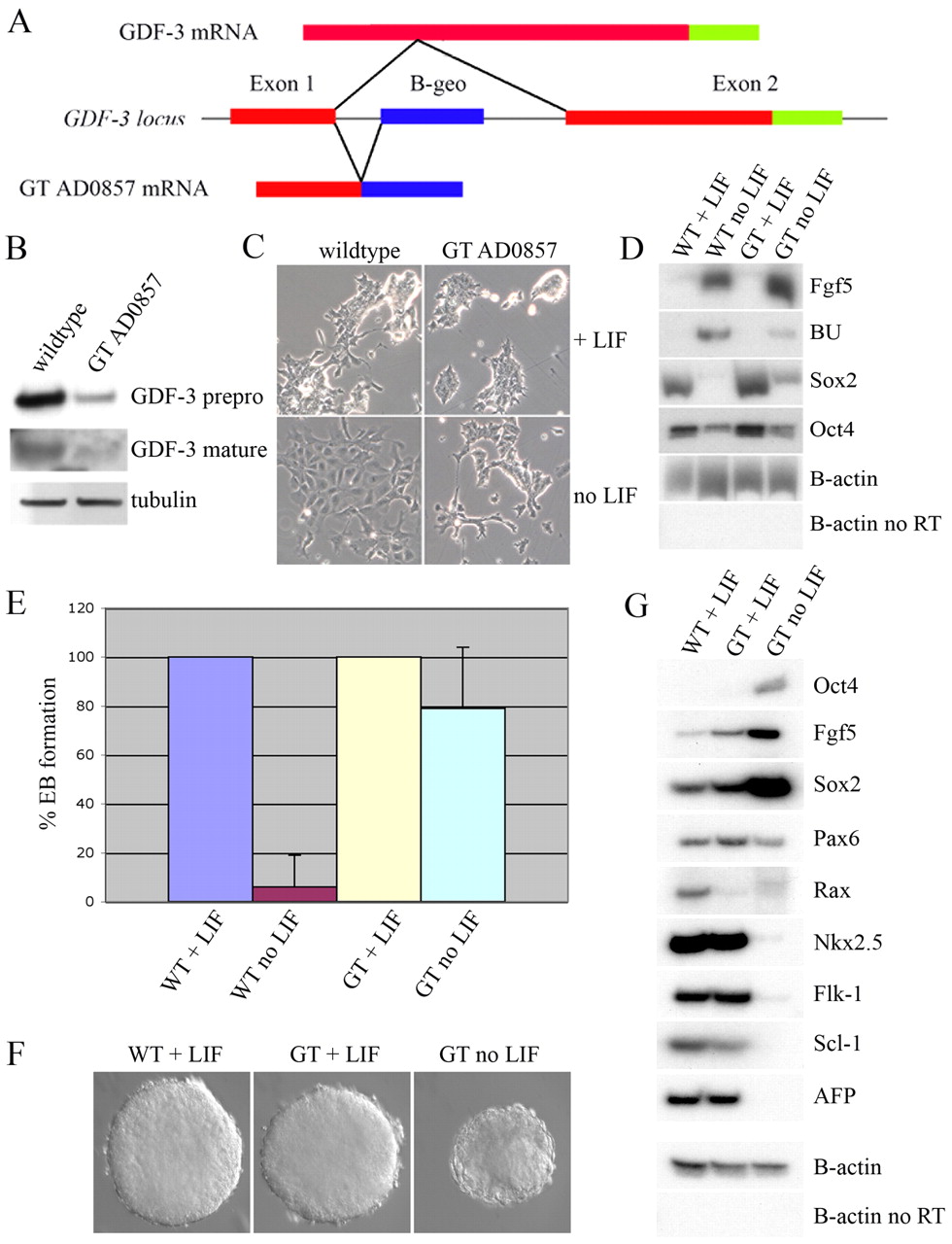
Fig. 5. GDF3 reduction of function through AD0857 genetrap in mouse embryonic stem cells. (A) Diagram of mouse Gdf3 genomic locus containing the AD0857 genetrap. The Gdf3 prepro domain (exon 1 and most of exon 2) is shown in red, GDF3 mature (exon 2) is shown in green, and the genetrap insertion is shown in blue. The RACE Tag for the genetrap contains most of exon 1 of GDF3. (B) Western blot of wildtype (WT) and AD0857 genetrap (GT) ES cells with pαGDF3 (top panel, prepro GDF3; middle panel, mature GDF3) and mαtubulin (bottom panel). (C) Morphology of WT and GT ES after 4 days of culture in the presence or absence of LIF (Ã10). (D) RT-PCR of WT and GT ES after 4 days of culture in the presence or absence of LIF. FGF5 is a marker of pluripotent epiblast. BU is a marker of mesoderm. SOX2 and OCT3/4 are markers of the undifferentiated state. β-actin is used as a loading control. (E) Graph showing the percentage of hanging drops containing cells of each condition (WT and GT with and without LIF) that formed EBs. (F) Day 2 EBs for wild-type cells cultured in the presence of LIF, and genetrap AD0857 cells cultured in the presence or absence of LIF (Ã10). (G) RT-PCR of markers for early embryonic cell fates on day 7 suspension culture EBs. The following markers were used: OCT4 (stem/epiblast), FGF5 (epiblast), SOX2 (stem/epiblast/neural precursor), PAX6 (neural), RAX (anterior neural), NKX2.5 (cardiac mesoderm), FLK1 (endothelial mesoderm), SCL1 (blood), AFP (endoderm), β-actin (loading control). No RT control is shown forβ -actin.
Fig. 6. GDF3 expression during development. (A) RT-PCR of GDF3 throughout early mouse embryo development. HPRT is shown as a loading control and HPRT no RT as a negative control. (B) Immunofluoresence (IF) of GDF3 protein [red (middle)] as detected by goat αGDF3 and counterstained with Sytox Green nuclear stain [green (left)], merged in the right panels. The lower panels show a no primary antibody control. Magnification is 10Ã. (C-F) E7.5 (C), E8.0 (D) and E8.5 (E) embryo in-situ hybridization with GDF3 anti-sense probe. F shows 10-μm sections of whole-mount in-situ hybridizations. In all in-situ experiments, a sense probe showed no specific staining.