Click here to close
Hello! We notice that you are using Internet Explorer, which is not supported by Xenbase and may cause the site to display incorrectly.
We suggest using a current version of Chrome,
FireFox, or Safari.
???displayArticle.abstract???
A family of microtubule (MT)-binding proteins, Orbit/multiple asters/cytoplasmic linker protein-associated protein, has emerged as an important player during mitosis, but their functional mechanisms are poorly understood. In this study, we used meiotic egg extracts to gain insight into the role of the Xenopus laevis homologue Xorbit in spindle assembly and function. Xorbit immunodepletion or its inhibition by a dominant-negative fragment resulted in chromosome alignment defects and aberrant MT structures, including monopolar and small spindles. Xorbit-depleted extracts failed to nucleate MTs around chromatin-coated beads, indicating its essential requirement for spindle assembly in the absence of centrosomes and kinetochores. Xorbit's MT stabilizing effect was most apparent during anaphase, when spindle MTs depolymerized rapidly upon Xorbit inhibition. Biochemical interaction between a COOH-terminal Xorbit fragment and the kinetochore-associated kinesin centromeric protein E may contribute to Xorbit's role in chromosome congression. We propose that Xorbit tethers dynamic MT plus ends to kinetochores and chromatin, providing a stabilizing activity that is crucial for spindle assembly and chromosome segregation.
Figure 1. Xorbit inhibition results in aberrant spindle structures and chromosome alignment defects. (A) Western blot of CSF Xenopus extract and extracts depleted using IgG (Δmock) or Xorbit antibodies (ΔXorbit) probed with α-Xorbit antibody. (B) Metaphase spindles assembled in mock- and Xorbit-depleted extracts. All three ΔXorbit images display chromosome alignment defects, and the two bottom spindles are also smaller in size. (C) GST or GST-CT were added at the start of mitosis, and metaphase spindles were examined. (D) Immunofluorescence with α-GST, shown in green in merged images. Arrow indicates aggregates of added protein. MTs are red and DNA is blue. Bars, 10 μm.
Figure 2. Xorbit is required for MT stabilization by mitotic chromatin. (A) Spindles assembled around chromatin-coated beads in mock- and Xorbit-depleted extracts. (B) GST or GST-CT were added at the start of mitosis, and metaphase chromatin bead spindles were examined. MTs are red and DNA is blue. (C) Centrosome asters were assembled in mock- and Xorbit-depleted extracts and were fixed after 10 min. Bars, 10 μm. (D) MTs polymerized after a 10-min incubation in the presence or absence of DMSO in mock- and Xorbit-depleted extracts were pelleted and analyzed by immunoblotting with α-tubulin antibody.
Figure 3. Xorbit is essential for MT stabilization during anaphase. Chromosome segregation in mock- and Xorbit-depleted extracts. (A) Once metaphase spindles assembled (top), anaphase was induced, and samples were fixed after 5, 10, and 15 min. MTs are red and DNA is blue. (B) Time-lapse fluorescence microscopy of X-rhodamine–labeled MTs in mock- and Xorbit-depleted spindles during anaphase. Time is in seconds after anaphase induction. Bars, 10 μm.
Figure 4. Xorbit is required to maintain kinetochore and nonkinetochore MTs at anaphase onset. (A) Wild-type metaphase spindles were assembled, and GST or GST-CT was added at the same time anaphase was induced. Spindles were fixed 5, 10, and 15 min later. (B) Wild-type spindles were assembled around chromatin-coated beads, and GST or GST-CT was added during metaphase arrest (bottom left) or at the same time anaphase was induced (right), and spindles were fixed 10 min later. MTs are red and DNA is blue. Bars, 10 μm.
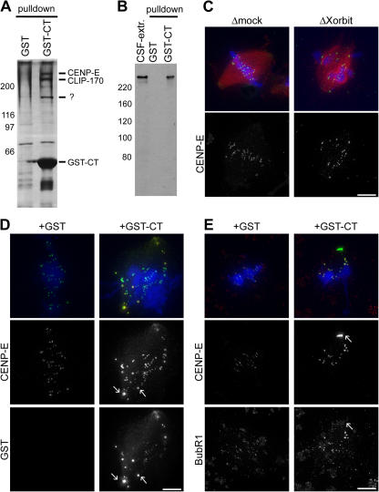
Figure 5. Xorbit interacts with kinetochore kinesin 7 (CENP-E). (A) Silver-stained gel of GST and GST-CT pull-downs performed in Xenopus tropicalis extracts. GST-CT–interacting proteins analyzed by mass spectrometry are indicated on the right. The band at ∼160 kD could not be identified. (B) Western blot of CSF extract, GST, and GST-CT pull-downs probed with α–CENP-E antibody. (C) Metaphase spindles in mock- and Xorbit-depleted extracts stained for CENP-E. (D and E) Duplicated metaphase chromosomes formed in the presence of GST and GST-CT stained for CENP-E (D and E) and GST (D) or BubR1 (E). In merged images, CENP-E is shown in green, DNA in blue, and either MTs (C), GST-CT (D), or BubR1 (E) in red. Arrows indicate aggregates of GST-CT and CENP-E. Bars, 10 μm.
Akhmanova,
Clasps are CLIP-115 and -170 associating proteins involved in the regional regulation of microtubule dynamics in motile fibroblasts.
2001, Pubmed
Akhmanova,
Clasps are CLIP-115 and -170 associating proteins involved in the regional regulation of microtubule dynamics in motile fibroblasts.
2001,
Pubmed Banks,
Adenomatous polyposis coli associates with the microtubule-destabilizing protein XMCAK.
2004,
Pubmed
,
Xenbase Cheeseman,
The CENP-F-like proteins HCP-1 and HCP-2 target CLASP to kinetochores to mediate chromosome segregation.
2005,
Pubmed Desai,
The use of Xenopus egg extracts to study mitotic spindle assembly and function in vitro.
1999,
Pubmed
,
Xenbase Dikovskaya,
The adenomatous polyposis coli protein is required for the formation of robust spindles formed in CSF Xenopus extracts.
2004,
Pubmed
,
Xenbase Dujardin,
Evidence for a role of CLIP-170 in the establishment of metaphase chromosome alignment.
1998,
Pubmed Fodde,
APC, signal transduction and genetic instability in colorectal cancer.
2001,
Pubmed Gadde,
Mechanisms and molecules of the mitotic spindle.
2004,
Pubmed Green,
APC and EB1 function together in mitosis to regulate spindle dynamics and chromosome alignment.
2005,
Pubmed Heald,
Self-organization of microtubules into bipolar spindles around artificial chromosomes in Xenopus egg extracts.
1996,
Pubmed
,
Xenbase Inoue,
Orbit, a novel microtubule-associated protein essential for mitosis in Drosophila melanogaster.
2000,
Pubmed Kaplan,
A role for the Adenomatous Polyposis Coli protein in chromosome segregation.
2001,
Pubmed Khodjakov,
Centrosome-independent mitotic spindle formation in vertebrates.
2000,
Pubmed Lemos,
Mast, a conserved microtubule-associated protein required for bipolar mitotic spindle organization.
2000,
Pubmed Lombillo,
Antibodies to the kinesin motor domain and CENP-E inhibit microtubule depolymerization-dependent motion of chromosomes in vitro.
1995,
Pubmed Maddox,
Direct observation of microtubule dynamics at kinetochores in Xenopus extract spindles: implications for spindle mechanics.
2003,
Pubmed
,
Xenbase Maiato,
Drosophila CLASP is required for the incorporation of microtubule subunits into fluxing kinetochore fibres.
2005,
Pubmed Maiato,
MAST/Orbit has a role in microtubule-kinetochore attachment and is essential for chromosome alignment and maintenance of spindle bipolarity.
2002,
Pubmed Maiato,
Human CLASP1 is an outer kinetochore component that regulates spindle microtubule dynamics.
2003,
Pubmed Maiato,
Kinetochore-driven formation of kinetochore fibers contributes to spindle assembly during animal mitosis.
2004,
Pubmed McEwen,
CENP-E is essential for reliable bioriented spindle attachment, but chromosome alignment can be achieved via redundant mechanisms in mammalian cells.
2001,
Pubmed Megraw,
Zygotic development without functional mitotic centrosomes.
2001,
Pubmed Putkey,
Unstable kinetochore-microtubule capture and chromosomal instability following deletion of CENP-E.
2002,
Pubmed Rebollo,
Contribution of noncentrosomal microtubules to spindle assembly in Drosophila spermatocytes.
2004,
Pubmed Schaar,
CENP-E function at kinetochores is essential for chromosome alignment.
1997,
Pubmed Tirnauer,
EB1-microtubule interactions in Xenopus egg extracts: role of EB1 in microtubule stabilization and mechanisms of targeting to microtubules.
2002,
Pubmed
,
Xenbase Walczak,
A model for the proposed roles of different microtubule-based motor proteins in establishing spindle bipolarity.
,
Pubmed
,
Xenbase Wignall,
Methods for the study of centrosome-independent spindle assembly in Xenopus extracts.
2001,
Pubmed
,
Xenbase Wood,
CENP-E is a plus end-directed kinetochore motor required for metaphase chromosome alignment.
1997,
Pubmed
,
Xenbase Yao,
The microtubule-dependent motor centromere-associated protein E (CENP-E) is an integral component of kinetochore corona fibers that link centromeres to spindle microtubules.
1997,
Pubmed