XB-ART-8671
J Cell Biol
2001 Jul 23;1542:283-92.
Show Gene links
Show Anatomy links
The replication timing program of the Chinese hamster beta-globin locus is established coincident with its repositioning near peripheral heterochromatin in early G1 phase.
Li F, Chen J, Izumi M, Butler MC, Keezer SM, Gilbert DM.
???displayArticle.abstract???
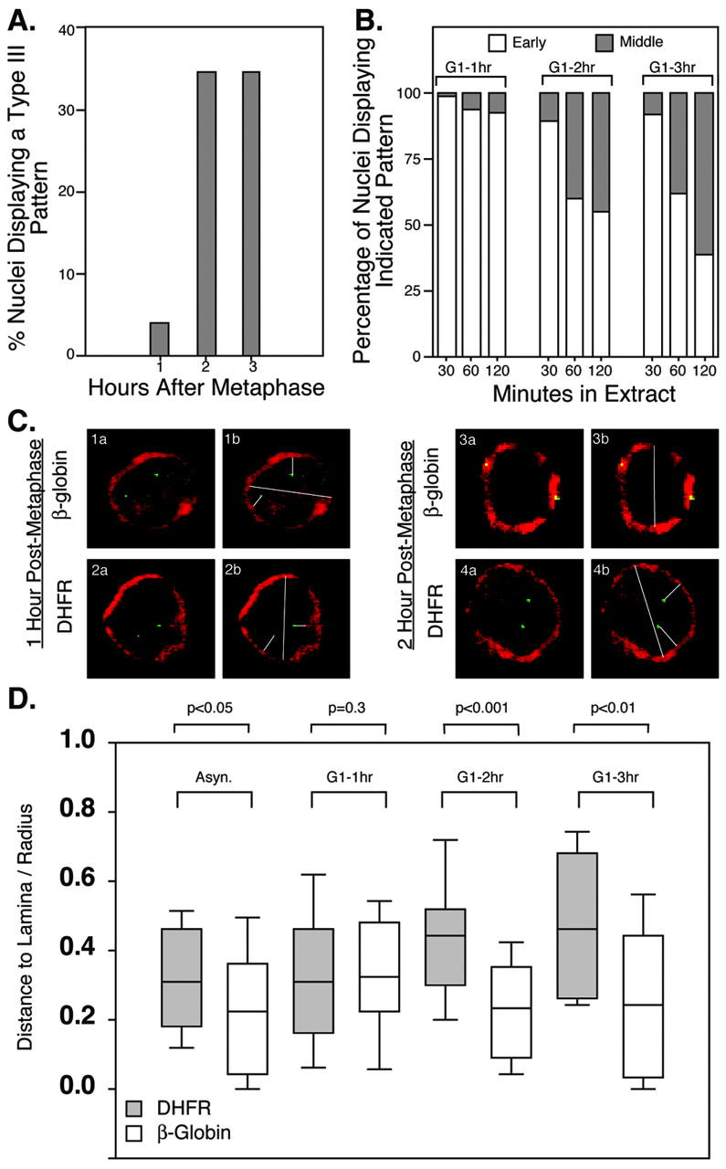
We have examined the dynamics of nuclear repositioning and the establishment of a replication timing program for the actively transcribed dihydrofolate reductase (DHFR) locus and the silent beta-globin gene locus in Chinese hamster ovary cells. The DHFR locus was internally localized and replicated early, whereas the beta-globin locus was localized adjacent to the nuclear periphery and replicated during the middle of S phase, coincident with replication of peripheral heterochromatin. Nuclei were prepared from cells synchronized at various times during early G1 phase and stimulated to enter S phase by introduction into Xenopus egg extracts, and the timing of DHFR and beta-globin replication was evaluated in vitro. With nuclei isolated 1 h after mitosis, neither locus was preferentially replicated before the other. However, with nuclei isolated 2 or 3 h after mitosis, there was a strong preference for replication of DHFR before beta-globin. Measurements of the distance of DHFR and beta-globin to the nuclear periphery revealed that the repositioning of the beta-globin locus adjacent to peripheral heterochromatin also took place between 1 and 2 h after mitosis. These results suggest that the CHO beta-globin locus acquires the replication timing program of peripheral heterochromatin upon association with the peripheral subnuclear compartment during early G1 phase.
???displayArticle.pubmedLink??? 11470818
???displayArticle.pmcLink??? PMC1255917
???displayArticle.grants??? [+]
Species referenced: Xenopus
Genes referenced: avd dhfr hbg1 lmna
???attribute.lit??? ???displayArticles.show???
References [+] :
Abney,
Chromatin dynamics in interphase nuclei and its implications for nuclear structure.
1997, Pubmed
Abney, Chromatin dynamics in interphase nuclei and its implications for nuclear structure. 1997, Pubmed
Andrulis, Perinuclear localization of chromatin facilitates transcriptional silencing. 1998, Pubmed
Bickmore, Factors affecting the timing and imprinting of replication on a mammalian chromosome. 1995, Pubmed
Boggs, Analysis of DNA replication by fluorescence in situ hybridization. 1997, Pubmed
Boggs, Analysis of replication timing properties of human X-chromosomal loci by fluorescence in situ hybridization. 1994, Pubmed
Bridger, Re-modelling of nuclear architecture in quiescent and senescent human fibroblasts. 2000, Pubmed
Brown, Dynamic repositioning of genes in the nucleus of lymphocytes preparing for cell division. 1999, Pubmed
Brown, Rate of replication of the murine immunoglobulin heavy-chain locus: evidence that the region is part of a single replicon. 1987, Pubmed
Cimbora, Long-distance control of origin choice and replication timing in the human beta-globin locus are independent of the locus control region. 2000, Pubmed
Cockell, Nuclear compartments and gene regulation. 1999, Pubmed
Croft, Differences in the localization and morphology of chromosomes in the human nucleus. 1999, Pubmed
Csink, Genetic modification of heterochromatic association and nuclear organization in Drosophila. 1996, Pubmed
Csink, Large-scale chromosomal movements during interphase progression in Drosophila. 1998, Pubmed
Dernburg, Perturbation of nuclear architecture by long-distance chromosome interactions. 1996, Pubmed
Dhar, The coordinate replication of the human beta-globin gene domain reflects its transcriptional activity and nuclease hypersensitivity. 1988, Pubmed
Dhar, Activation and repression of a beta-globin gene in cell hybrids is accompanied by a shift in its temporal replication. 1989, Pubmed
Dimitrova, Regulation of mammalian replication origin usage in Xenopus egg extract. 1998, Pubmed , Xenbase
Dimitrova, The spatial position and replication timing of chromosomal domains are both established in early G1 phase. 1999, Pubmed , Xenbase
Dimitrova, DNA replication and nuclear organization: prospects for a soluble in vitro system. 1999, Pubmed , Xenbase
Epner, Asynchronous DNA replication within the human beta-globin gene locus. 1988, Pubmed
Ferreira, Spatial organization of large-scale chromatin domains in the nucleus: a magnified view of single chromosome territories. 1997, Pubmed
Francastel, A functional enhancer suppresses silencing of a transgene and prevents its localization close to centrometric heterochromatin. 1999, Pubmed
Gasser, Positions of potential: nuclear organization and gene expression. 2001, Pubmed
Gilbert, Temporal order of replication of Xenopus laevis 5S ribosomal RNA genes in somatic cells. 1986, Pubmed , Xenbase
Gilbert, Nuclear position leaves its mark on replication timing. 2001, Pubmed
Hatton, Replication program of active and inactive multigene families in mammalian cells. 1988, Pubmed
Heun, The positioning and dynamics of origins of replication in the budding yeast nucleus. 2001, Pubmed
Itoh, DNA replication-dependent intranuclear relocation of double minute chromatin. 1998, Pubmed
Jackson, Replicon clusters are stable units of chromosome structure: evidence that nuclear organization contributes to the efficient activation and propagation of S phase in human cells. 1998, Pubmed
Kitsberg, Allele-specific replication timing of imprinted gene regions. 1993, Pubmed
Kitsberg, Replication structure of the human beta-globin gene domain. 1993, Pubmed
Lee, Cloning of two adult hamster globin cDNAs (alpha and beta major). 1992, Pubmed
Li, Cloning and sequence analysis of two embryonic beta-like globin cDNAs (y and z) of hamster. 1992, Pubmed
Li, Interphase cell cycle dynamics of a late-replicating, heterochromatic homogeneously staining region: precise choreography of condensation/decondensation and nuclear positioning. 1998, Pubmed
Ma, Spatial and temporal dynamics of DNA replication sites in mammalian cells. 1998, Pubmed
Manders, Direct imaging of DNA in living cells reveals the dynamics of chromosome formation. 1999, Pubmed
Manders, Dynamic behavior of DNA replication domains. 1996, Pubmed
Marshall, Interphase chromosomes undergo constrained diffusional motion in living cells. 1997, Pubmed
Nasmyth, Splitting the chromosome: cutting the ties that bind sister chromatids. 2000, Pubmed
O'Keefe, Dynamic organization of DNA replication in mammalian cell nuclei: spatially and temporally defined replication of chromosome-specific alpha-satellite DNA sequences. 1992, Pubmed
Parreira, The spatial distribution of human immunoglobulin genes within the nucleus: evidence for gene topography independent of cell type and transcriptional activity. 1997, Pubmed
Schübeler, Nuclear localization and histone acetylation: a pathway for chromatin opening and transcriptional activation of the human beta-globin locus. 2000, Pubmed
Selig, Delineation of DNA replication time zones by fluorescence in situ hybridization. 1992, Pubmed
Shelby, Dynamic elastic behavior of alpha-satellite DNA domains visualized in situ in living human cells. 1996, Pubmed
Smith, The pattern of replication at a human telomeric region (16p13.3): its relationship to chromosome structure and gene expression. 1999, Pubmed
Subramanian, Replication timing properties of the human HPRT locus on active, inactive and reactivated X chromosomes. 1997, Pubmed
Taddei, Duplication and maintenance of heterochromatin domains. 1999, Pubmed
Taljanidisz, Temporal order of gene replication in Chinese hamster ovary cells. 1989, Pubmed
Tumbar, Interphase movements of a DNA chromosome region modulated by VP16 transcriptional activator. 2001, Pubmed
Wei, Segregation of transcription and replication sites into higher order domains. 1998, Pubmed
Wu, Origin-specific initiation of mammalian nuclear DNA replication in a Xenopus cell-free system. 1997, Pubmed , Xenbase
Zink, Structure and dynamics of human interphase chromosome territories in vivo. 1998, Pubmed
