|
Fig. 1. TH sequence, domains and expression. (A) Nucleotide sequence and translation of TH open reading frame and short stretches of the 3â² and 5â² UTR of the TH cDNA. The domain structure of TH, showing presence of N-terminal acidic domain (amino acids 48-86, underline); basic domain 1 (amino acids 165-178, italics); coiled-coil domain (amino acids 294-350, brackets); basic 2 domain (amino acids 482-487). The asterisk indicates the stop codon. (B) Constructs used in the overexpression experiments. Construct Ïηδ174 consists of a deletion of the N-terminal 174 amino acids, removing the acidic domain and 10 amino acids of the basic domain. (C) Northern blot of TH mRNA from different developmental stages. Total mRNA (6 μg) was loaded into each lane and probed with TH. Dumont stages (Dumont, 1972) are shown at the top of each lane as well as stage designations. B, blastula; C, cleavage; G, gastrula; MBT, midblastula transition; N, neurula; T, tailbud. (D) Immunostaining of stage 17 (a) and stage 23 (b) embryos with anti-TH antibody. (c) A control embryo stained with the TH preimmune serum. A and P represent anterior and posterior; NP is the neural plate. |
|
Fig. 3. Effect of TH overexpression on molecular markers. (A-H) Effect of TH on expression of early neural markers. (A) Control embryo at stage 15 showing normal in situ hybridization pattern of Xsox-2. (B) Xsox-2 expression is expanded on side of embryo that is overexpressing TH (arrow and brackets). (C) Control embryo at stage 16 showing normal in situ hybridization pattern of NCAM. (D) NCAM expression is expanded in TH overexpressing region (arrow and brackets). (E) Normal pattern of Zic-related-1 mRNA in stage 17 embryo. (F) Expanded region of Zic-related-1 expression in TH-injected embryo (arrow and brackets). (G) Normal pattern of Zic3 mRNA in stage 14 embryo. (H) Inhibition of Zic3 in region overexpressing TH (arrow). (I-L) Effect of TH overexpression of late neural markers: (I) control stage 18 embryo hybridized with NeuroD probe; (J) inhibition of NeuroD on side of embryo overexpressing TH (arrow); (K) control stage 18 embryo showing the pattern of expression of N-tubulin mRNA; (L) inhibition of N-tubulin on side of embryo overexpressing TH (arrow). (M-T) Effect of TH on neural crest and mesoderm markers: (M) control stage 18 embryo probed by in situ hybridization with the Xtwist probe showing normal pattern of twist mRNA; (N) inhibition of twist in region overexpressing TH (arrow); (O) control embryo showing the expression of Xslug mRNA; (P) inhibition of Xslug mRNA in region overexpressing TH (arrow); (Q) normal pattern of Xnot mRNA expression in stage12 embryo; (R) normal pattern of Xnot expression in embryo overexpressing TH (arrow); (S) normal pattern of chordin mRNA expression in stage 10.5 embryo; (T) normal pattern of chordin expression in area overexpressing TH (arrow). |
|
Fig. 2. Phenotype produced by overexpression of TH. (A-I) TH overexpression in two- to four-cell stage embryos. TH mRNA (0.1-2 ng) was injected into one or both blastomeres of embryos along with GFP mRNA as a lineage tracer. (A) Control stage 23 embryo injected with δ174TH mRNA (see Fig. 1B for constructs), which does not produce an abnormal phenotype. (B,C) Stage 23 embryo injected with wild-type TH mRNA into both blastomeres at the two-cell stage, showing the distribution of the protein (GFP) in C and the abnormal neural tube phenotype in B (arrow). (D,E) Stage 16 embryo showing the expansion of the neural plate area in the region where TH was overexpressed (arrow and bracket). (D) Brightfield. (E) Distribution of co-injected GFP (arrow). (F,G) Whole-mount (F) and section (G) of a control stage 27 embryo showing the normal notochord (N) and neural tube structures (NT). (H,I) An embryo injected with TH at the two-cell stage. (H) Stage 25 embryo injected with wild-type TH at the two-cell stage. Notice the craniofacial abnormalities and the accumulation of pigment in H (arrow). (I) Histological section of the embryo in showing the abnormal neural tube structure (arrows) and the near normal notochord (N). |
|
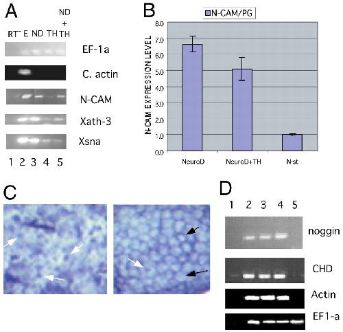
Fig. 4. Effect of TH on expression of neural markers in animal caps. (A) RT-PCR analysis of RNA isolated from animal caps overexpressing NeuroD (lane 3) showing induction of neural markers NCAM, Xath-3 and Xsnail (Xsna). TH alone did not induce any neural markers (lane 4); Co-injection of both NeuroD mRNA and TH mRNA resulted in an inhibition of the differentiated and neural crest markers, Xath-3 and Xsnail, respectively, but did not inhibit the pan-neural marker NCAM (lane 5). Lane 1 is an RT-negative control, while lane 2 is a control lane of embryo RNA. (B) Quantitative RT-PCR showing the levels of NCAM mRNA expression in NeuroD-, and NeuroD- and TH-injected animal caps. N-st are non-injected caps. (C) Animal caps that were immunostained with anti-TH antibody. The panel on the left shows control animal caps; the panel on the right shows animal caps from embryos injected with NeuroD mRNA at the four- to eight-cell stage. Black arrows indicate the cell periphery; white arrows, nuclei. (D) The effect of TH on animal caps induced with activin. Animal caps from embryos that were injected with TH mRNA into the animal blastomeres or uninjected embryos were dissected at stage 8 and treated with activin. Lane 1 is an RT-negative control; lane 2 contains RNA from embryos as a positive control; lane 3 contains RNA from animal caps treated with activin; lane 4 contains RNA from embryos overexpressing TH and treated with activin; lane 5 contains RNA from control untreated animal caps. |
|
Fig. 5. Effect of TH overexpression on the endoderm and mesoderm. (A-E) Embryos that were injected at the four-cell stage with TH RNA into blastomeres giving rise to the endoderm. (A) Embryo in which TH was overexpressed in the endoderm in which we did not detect any abnormalities in endodermally derived structures. (B) The same embryo showing the rhodamine dextran lineage tracer co-injected with the TH mRNA. (C) Section of the embryo in A and B showing the rhodamine dextran and the normal nature of the endodermal cells (arrow) overexpressing TH. Arrows in A and B indicate the approximate position of the section in C. Arrow in C indicates to the endodermal cells. (D,E) Embryo injected with a mixture of TH and GFP mRNAs at the four-cell stage. (D) The distribution of the GFP. (E) A light microscopy image showing that the endodermal region of the tadpole appears normal. The arrows in D,E point to the region overexpressing the GFP and TH. (F-J) The effect of overexpressing TH in mesoderm. (F-H) The same embryo co-injected with TH mRNA and rhodamine dextran at the four-cell stage into a blastomere giving rise to the mesoderm. (F) Light microscopy image. (G) The distribution of the lineage tracer, rhodamine dextran in the axial muscle. (H) A section of the same embryo. The arrows indicate the same position in the tadpole in each panel. (I,J) A tadpole in which GFP and TH mRNAs were co-injected into the four-cell stage embryo. The TH is overexpressed in the notochord. In both instances there were no abnormalities detected within the mesodermally derived tissues, which were overexpressing TH. |
|
Fig. 6. Overexpression of TH increases cell proliferation. Embryos were injected with Myc-tagged TH mRNA into one blastomere of the four-cell stage embryo. Stage 14 embryos were immunostained with an antibody against phosphorylated histone H3 to detect mitotic cells. (A) Control embryo showing the normal distribution of mitotic cells. (B) Stage 14 treated embryo showing a distinct patch of mitotic cells in one region of the embryo. (C) The same embryo as in B immunostained with the Myc tag antibody to detect the distribution of exogenous TH protein. The arrows on the left point to H3 positive nuclei as landmarks. The arrow on the right points to the border of the TH-expressing cells, which coincides with the border of the mitotically active cells. (D-F) The same embryo as in B, dissected to show the coincident expression of TH with the mitotically active cells. (D) Light microscopy view of the dissected embryo. (E) A higher magnification view. (F) The embryo viewed under u.v. light to detect the fluorescein labeled Myc-tagged TH protein and partial light to visualize the distribution of the H3-positive nuclei. The white arrow points to the area showing of both the TH protein (green) and the H3-positive nuclei. The black arrow points to the region not expressing TH and not showing the H3-positive marker. These cells are all of the same germ layer. |
|
Fig. 7. The TH phenotype is due to proliferation of cells. Embryos injected with TH mRNA were raised until stage 10.5. At that time one group was treated with HUA to inhibit cell proliferation while the control group was not treated. (A,B) Control embryos showing the distribution of GFP (B) and the abnormally large neural folds (A, arrows). (C,D) Treated embryos showing that by inhibiting cell proliferation the enlarged neural folds were reduced to normal size (arrows). (E) Non-injected embryo analyzed by in situ hybridization for N-tubulin. (F) Non-injected embryo treated with HUA and analyzed by in situ hybridization for the expression of N-tubulin. (G) N-tubulin expression in an embryo injected with TH and treated with HUA showing rescue of molecular phenotype. (H) Analysis of GFP in embryo shown in G. (I) TH-injected embryo analyzed for N-tubulin expression showing inhibition without HUA treatment. |
|
Fig. 8 Loss-of-function analysis of TH. (A) Non-injected stage 9 embryos. (B,C) Stage 7 and stage 9 embryos, respectively, injected with the anti-TH antibodies and rhodamine-derived dextran at the four-cell stage. This was photographed under both u.v. and incandescent light to show the presence of the rhodamine in injected blastomeres (arrows). (D) On the left is a stage 9 embryo injected with heat-inactivated anti-TH antibody. On the right co-injected rhodamine dextran (arrows) shows the location of the injected antibody. (E) Stage 8 embryo injected with anti-TH antibody at the 16 cell stage. The arrow indicates the enlarged blastomeres. (F) Stage 8 embryo injected with a mixture of the anti-TH antibody and purified TH protein. (G) u.v. microscopy image of the same embryo as in F, showing the distribution of the injected mixture (arrows). (H,I) Stage 8 embryo injected with anti-TH antibody at the 16-cell stage showing large blastomeres (arrow in H) and showing location of the antibody (arrow in I). (J,K,L) Stage 8 anti-TH antibody injected embryo rescued by injection of TH mRNA showing normal size blastomeres (arrow in J) in area where the TH mRNA was injected. (K) Distribution of the anti-TH antibody in the embryo, as indicated by rhodamine-conjugated dextran. (L) Distribution of TH mRNA, as indicated by presence of GFP in embryo. The cells in which there is less TH mRNA (arrow) appear larger than those receiving larger amounts of the mRNA. |