|
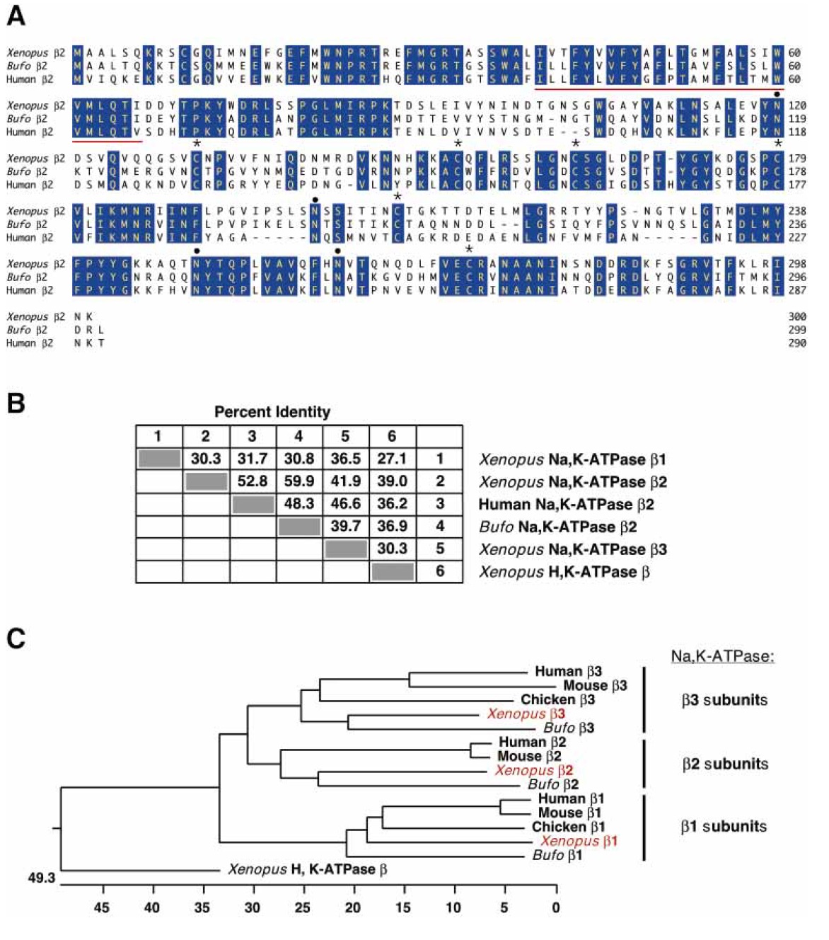
Fig. 1 Relationship of the Xenopus
Na,K-ATPase b2 subunit
to other vertebrate b subunits.
A Alignment of the deduced
amino acid sequences of Xenopus,
Bufo and human Na,KATPase
b2 subunits. Hyphens
represent gaps that were introduced
for optimal alignment.
Amino acids shared by all three
proteins are highlighted in
blue. The predicted transmembrane
domain is underlined.
The asterisks denote conserved
cysteine residues of the
extracellular domain. Conserved
potential N-glycosylation
sites (N-X-S/T) are indicated
with black dots. The
amino acids are numbered on
the right side of the sequences.
B Sequence comparison of Xenopus
b2 and selected vertebrate
b subunits. The matrix of percent
amino acid identity
among the b subunits was calculated
using the MegAlign
program. Sequences were obtained
from the GenBank
database. C Phylogenetic tree
showing the relationship of
vertebrate Na,K-ATPase b
subunits. The tree is based on
an alignment of amino acid sequences
performed with the
Clustal method. The Xenopus
gastric H,K-ATPase b subunit
(Chen et al., 1998) was used as
an outgroup. The scale bar
measures the distance between
the sequences. Units indicate
the number of substitution
events. The evolutionary distance
between any two sequences
is the sum of the horizontal
branch length separating
them. Vertical distances are for
illustration purposes only. The GenBank accession numbers are AJ293961; Bufo b2, Z25812; human b3, U51478; mouse b3,
as follows: human Na,K-ATPase b1 subunit, X03747; mouse b1, U59761; chicken b3, L13208; Bufo b3, Z11799; Xenopus b3,
X16646; chicken b1, J02787; Bufo b1, Z11797; Xenopus b1, M37788; and Xenopus gastric H,K-ATPase b subunit,
U17061; human b2, U45945; mouse b2, X16645; Xenopus b2, AF042812. |
|
Fig. 2 Expression of Na,K-ATPase b subunit genes during Xenopus
embryogenesis. Whole-mount in situ hybridizations were per-
formed on Xenopus embryos with antisense probes for b1, b2, and
b3 subunits. Sections of stage 29 (S), stage 30 (T) and stage 37 (R)
embryos stained in whole-mount were cut at 30â40 mm. Dorsal
(A, C, D) and lateral (E-N) views are shown with anterior to the
left. Frontal views (B, O-Q) and sections (R-T) are oriented with
dorsal to the top. A Stage 19 embryo with punctate b1 expression
in the epidermis. B, C b2 expression was confined to the non-neural
ectoderm at stage 15 (B) and throughout the epidermis at stage 19
(C). D Stage 19 embryo showing b3 expression in the developing
brain and neural tube. E-G b1 transcripts appeared at stage 26
(E) initially in the otic vesicles, pronephric anlage, somites, and
proctodeum. Later, at stage 29 (F) staining was noticeable in the
trigeminal (V) nerves. By stage 37 (G), b1 transcripts were also
evident in the olfactory bulbs, facial (VII) and glossopharyngeal
(IX) nerves. H-J Extensive epidermal expression of b2 transcripts
was observed in stage 25 (H), stage 29 (I), and stage 38 (J) embryos.
Arrowhead indicates high levels of b2 in the gills. Note the increasing
b2 expression in the brain and eyes. K-M b3 gene expression
was found at stage 26 (K) in the brain, eyes, otic vesicles, somites,
and cranial neural crest (arrowheads). By stage 30 (L), strong stain
ing was evident at the forebrain-midbrain junction (arrowhead), in
the region of the hepatic primordium, the proctodeum, and olfac-
tory bulbs. b3 transcripts were seen at stage 38 laterally in the
migrating abdominal muscle anlagen (arrowheads). N High magni
fication of a stage 37 embryo illustrating b1 expression in the
pronephric kidney. O-Q Frontal views showing b1 (O), b2 (P), and
b3 (Q) expression in the developing head. R-T Transverse sections
through the midtrunk of stage 37 (R) and at the level of the pro
nephros of stage 29 (S) and stage 30 (T) embryos. b1 transcripts
(R) were present in the pronephric duct, b2 expression was confined
to the epidermis, and b3 was observed in spinal nerves and the
hepatic primordium. Abbreviations: br, brain; e, eye; ed, ectoderm;
ep, epidermis; hp, hepatic primordium; m, mouth, np, neural plate;
nt, neural tube; ob, olfactory bulb; ov, otic vesicle; p, proctodeum;
pd, pronephric duct; pt, pronephric tubules; pn, pronephros; sc,
spinal cord; sm, somites; sn, spinal neurons.
|
|
Fig. 3 Expression of Na,KATPase
a1 and g subunit genes
during Xenopus embryogenesis.
Whole-mount in situ hybridizations
were performed
with antisense probes for a1
and g subunits. Transverse sections
of stage 28 (K, L) were
cut at 30â40 mm. Lateral views
(A-H) are shown with anterior
to the left. Frontal views (I, J)
and sections (K, L) are
oriented with dorsal to the top.
A-D a1 subunit expression was
found throughout the epidermis
of tailbud embryos (A,
stage 23; B, stage 26; and C,
stage 28). Expression in the
pronephric anlage can be anticipated
from stage 26 on
(white arrowheads). At stage
37, a1 transcripts were prominently
detected in the olfactory
bulbs, otic vesicles, the gills (arrowheads),
the pronephric kidneys,
and facial (VII) and
glossopharyngeal (IX) nerves.
E-H Stage 22 embryo (E)
showed a punctate staining
pattern for the g subunit. At
stage 25 (F), g expression was
overall low, but became at stage
28 (G) apparent in the brain,
eyes, otic vesicles, and
pronephric primordia. In the
stage 38 embryo (H), strong expression
of g transcripts was
confined to the pronephric
kidneys. I, J Frontal views of
stage 37/38 embryos stained for
a1 and g expression. Strong
staining for a1 transcripts (J)
was seen in the olfactory bulbs.
K, L Transverse sections of
stage 28 embryos revealed a1
(K) in the epidermis and g (L)
expression in the pronephric
and hepatic primordia. For
abbreviations, see legend to
Fig. 2. |
|
|
|
atp1b2 (ATPase, Na+/K+ transporting, beta 2 polypeptide) gene expression in Xenopus laevis embryo, assayed via in situ hybridization, NF stage25, lateral view, anterior left, dorsal up. |
|
|