XB-ART-8126
J Neurosci
2001 Nov 15;2122:8809-18.
Show Gene links
Show Anatomy links
Nitric oxide is an essential negative regulator of cell proliferation in Xenopus brain.
Peunova N, Scheinker V, Cline H, Enikolopov G.
???displayArticle.abstract???
Mechanisms controlling the transition of a neural precursor cell from proliferation to differentiation during brain development determine the distinct anatomical features of the brain. Nitric oxide (NO) may mediate such a transition, because it can suppress DNA synthesis and cell proliferation. We cloned the gene encoding the neuronal isoform of Xenopus NO synthase (XNOS) and found that in the developing brain of Xenopus tadpoles, a zone of XNOS-expressing cells lies adjacent to the zone of dividing neuronal precursors. Exogenous NO, supplied to the tadpole brain in vivo, decreased the number of proliferating cells and the total number of cells in the optic tectum. Conversely, inhibition of NOS activity in vivo increased the number of proliferating cells and the total number of cells in the optic tectum. NOS inhibition yielded larger brains with grossly perturbed organization. Our results indicate that NO is an essential negative regulator of neuronal precursor proliferation during vertebrate brain development.
???displayArticle.pubmedLink??? 11698593
???displayArticle.pmcLink??? PMC6762272
???displayArticle.link??? J Neurosci
Species referenced: Xenopus
Genes referenced: isl1 ncam1 nos1 ret tubb2b
???attribute.lit??? ???displayArticles.show???
|
|
Fig. 1. Structure and expression of XNOS.a, Structure of XNOS cDNA. cDNA (6.5 kb) was cloned from a stage 42 Xenopus cDNA library. It corresponds to a protein of 1419 aa, which has all of the regions of neuronal NOS isoforms conserved between mammals and Drosophila.FAD, Flavin-adenine dinucleotide; FMN, flavin mononucleotide. b, Expression of XNOS. Western blots of protein extracts were probed using a rat nNOS- and XNOS-specific polyclonal antibody. Each lane was loaded with 25 μg of protein isolated from 293 cells transfected with rat nNOS cDNA (first lane), 293 cells transfected with XNOS cDNA (second lane), and adultXenopus frog brain (third lane). The blot was treated with R20 polyclonal antibody raised against a 20 aa peptide, which is identical in both rat nNOS (positions 1400â1419) andXenopus XNOS (positions 1390â1409). c, Enzymatic activity of recombinant XNOS. 293 cells were transfected with XNOS cDNA, and the NOS activity in the cell extract was measured using the arginine-to-citrulline conversion assay in the presence or absence of various cofactors and inhibitors. d, In situ hybridization of XNOS RNA probe in whole-mount stage 47 tadpole brain and eyes. ret, Retina;telen, telencephalon; tectum, optic tectum; mb, midbrain; hb, hindbrain;R, rostral; C, caudal. e, Whole-mount NADPH-diaphorase staining of the tadpole brain at stage 46. The region depicted corresponds to the central left portion of d. Light stainingillustrates NADPH-diaphorase-positive cell bodies in the caudal optic tectum. Note that their position is similar to that of XNOS-positive cells in d. The cluster at thebottom corresponds to the XNOS-positive cells of the hindbrain in d. The dotted line marks the optic tectum; M, midline. Scale bars: d, 100 μm; e, 25 μm. |
|
|
Fig. 2. Complementary patterns of NOS expression and BrdU incorporation in the developing Xenopus brain. Whole-mount brains from stage 43 (aâc, g) and 47 (dâf, h) tadpoles are shown labeled for BrdU (a, d, g, h) after 2 hr of survival and by in situ hybridization for XNOS (b, c, eâh). Dorsal views of brains (a, b, d, e) from different animals are aligned to show the relative position of BrdU- and XNOS-positive cells in brains of comparable stages. XNOS-positive cells are located in the telencephalon, midbrain, and hindbrain, neighboring but not overlapping sites of BrdU incorporation. Sagittal views of whole-mount brains (c, f) show the dorsoventral distribution of XNOS-positive cells. Two clusters of XNOS-positive cells are located in the caudal midbrain. One cluster lies in the caudal optic tectum on the roof of the midbrain near the tectal proliferative zone, and a second cluster is in the ventral midbrain. Whole-mount preparations, viewed sagitally (g, h), and horizontal sections (iâk) of the optic tectum were double-labeled for BrdU and XNOS expression by in situ hybridization. The dorsal cluster of XNOS-positive cells in the optic tectum (gâk, black arrows) lies adjacent to BrdU-positive cells in the proliferative zone (gâk, white arrows) at stages 43 and 47. The optic tectum is located on the dorsal aspect of the caudal midbrain, as shown in c and f.telen, Telencephalon; mb, midbrain;hb, hindbrain; R, rostral;C, caudal; D, dorsal; V, ventral. In iâk, rostral is at the top. Scale bar, 50 μm. |
|
|
Fig. 3. Increased levels of NO decrease cell proliferation in the developing brain. Animals were treated for 1 or 3 d with saline solution (Control) or NO donor SNAP. Sequential horizontal brain sections were stained with DAPI to stain nuclei (aâd), with BrdU antibodies to label proliferating cells (eâh), and with TUNEL to label apoptotic cells (iâl). Rostral (R) is at the top;C, caudal. The brain regions telencephalon (telen), midbrain, and optic tectum are marked on theleft; marking applies to all images. One day of exposure to the NO donor SNAP decreases BrdU incorporation in proliferative zones throughout the brain without causing any apparent change in apoptosis. By 3 d, BrdU incorporation into experimental and control brains appears comparable likely because of hydrolysis of SNAP. The histograms on the right depict quantitative changes induced by SNAP, which are presented in more detail in Table 1. **p < 0.01. Scale bar, 50 μm. |
|
|
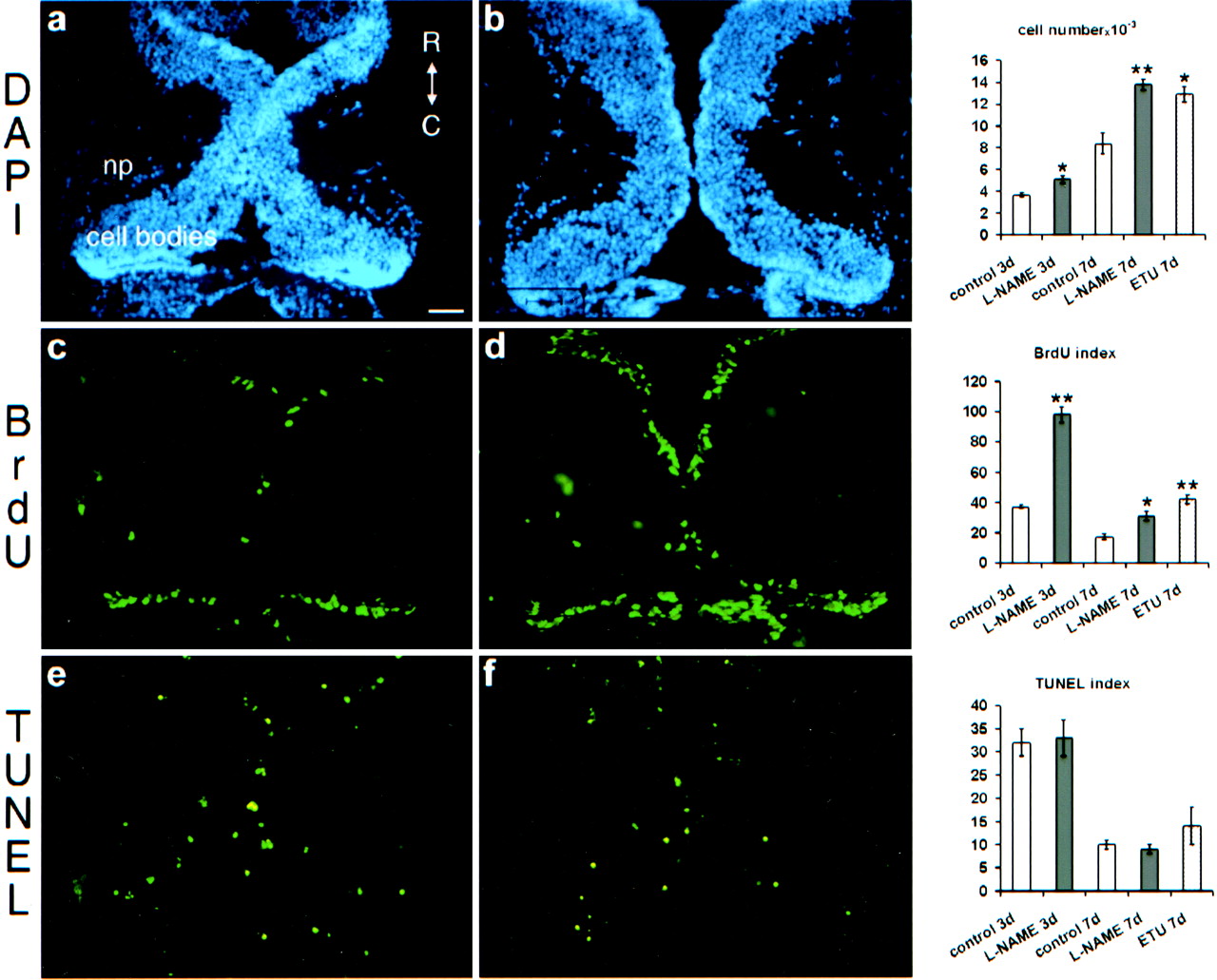
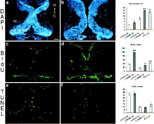
Fig. 4. NOS inhibitors increase cell proliferation in the optic tectum. Animals were treated with Elvax impregnated with the NOS inhibitor L-NAME or saline as a control. Three days later, dividing cells were labeled by BrdU incorporation for 2 hr. The distribution of BrdU-labeled cells is shown for two pairs of animals as whole-mount images of the optic tectum photographed by fluorescent microscopy (a, b) or as a projection of confocal optical sections through the tectum (c, d). L-NAME increases the number of cells labeled by BrdU incorporation and causes an expansion of BrdU-labeled cells outside on the normal proliferative zone. Dotted lines mark the midbrain. Rostral (R) is at the top;C, caudal. Scale bar, 50 μm. |
|
|
Fig. 5. Inhibition of NOS increases cell number and distorts lamination in the developing brain. Compared with brains of control animals treated with saline (a), DAPI staining of horizontal sections through the optic tectum reveals a larger number of nuclei in the cell body layer and disruption of the cellular distribution in the brains of animals treated with ETU (b) orL-NAME (c, d). In some cases, such as the example shown in b, clusters of extra cells formed ectopic islands (arrowhead) within the tectal neuropil, which normally contains densely packed processes. In the majority of cases, ectopic cells occupied the lateral tectum and filled the tectal neuropil (c, d). Tectal neuropil (np) and cell body layer are labeled in the control image (a). Rostral (R) is at thetop; C, caudal. Scale bar, 50 μm. |
|
|
Fig. 6. NOS inhibition does not increase apoptosis. Animals treated for 3 d with saline solution (a, c, e) or the NOS inhibitor L-NAME (b, d, f) were injected with BrdU. Two hours later, the animals were killed, and alternating horizontal brain sections were stained with DAPI to stain nuclei (a, b), with BrdU antibodies to label proliferating cells (c, d), and with TUNEL to label apoptotic cells (e, f). Although inhibition of NOS activity significantly increased the number of BrdU-incorporating cells and the total number of cells in the midbrain, TUNEL-positive cells were not changed. Note that single horizontal sections only show a fraction of the BrdU-positive cells seen in whole-mount sections (Fig. 4). The histograms on theright depict quantitative changes induced by NOS inhibitors, which are presented in more detail in Table 2.np, Neuropil; R, rostral;C, caudal. *p < 0.05; **p < 0.01. Scale bar, 50 μm. |
|
|
Fig. 7. Selective effect of NOS inhibition on neuronal differentiation. aâd, Horizontal brain sections of animals treated with saline (Control) andL-NAME for 7 d were immunostained with antibodies to pan-neuronal markers N-tubulin (a, b) and N-CAM (c, d). Excess cells generated as a result of NOS inhibition differentiate and express neuronal markers. Note the gross disorganization of the optic tectum in animals treated with the NOS inhibitor L-NAME. e, f, Coronal brain sections through the brains of animals treated with saline (Control) or L-NAME in Elvax were immunostained with antibodies to Islet-1. Islet 1-positive neurons differentiated before L-NAME treatment was started. Although the overall sizes of the brains of L-NAME-treated animals were larger, and they contained more cells, the pattern and number of the early differentiating Islet-1-positive neurons were not affected by L-NAME treatment, as shown in the representative sections. Rostral (R) is at thetop in aâd; C, caudal; dorsal (D) is at the top ine, f; V, ventral. Scale bar, 50 μm. |
References [+] :
Babaei,
Role of nitric oxide in the angiogenic response in vitro to basic fibroblast growth factor.
1998, Pubmed
Babaei, Role of nitric oxide in the angiogenic response in vitro to basic fibroblast growth factor. 1998, Pubmed
Bloch, Nitric oxide synthase expression and role during cardiomyogenesis. 1999, Pubmed
Blottner, Histochemistry of nitric oxide synthase in the nervous system. 1995, Pubmed
Bredt, Nitric oxide: a physiologic messenger molecule. 1994, Pubmed
Bredt, Transient nitric oxide synthase neurons in embryonic cerebral cortical plate, sensory ganglia, and olfactory epithelium. 1994, Pubmed
Brenman, Nitric oxide synthase complexed with dystrophin and absent from skeletal muscle sarcolemma in Duchenne muscular dystrophy. 1995, Pubmed
Brenman, Interaction of nitric oxide synthase with the postsynaptic density protein PSD-95 and alpha1-syntrophin mediated by PDZ domains. 1996, Pubmed
Brenman, Regulation of neuronal nitric oxide synthase through alternative transcripts. 1997, Pubmed
Bruch-Gerharz, Nitric oxide and its implications in skin homeostasis and disease - a review. 1998, Pubmed
Champlin, Ecdysteroid coordinates optic lobe neurogenesis via a nitric oxide signaling pathway. 2000, Pubmed
Cline, NMDA receptor antagonists disrupt the retinotectal topographic map. 1989, Pubmed
Cline, N-methyl-D-aspartate receptor antagonist desegregates eye-specific stripes. 1987, Pubmed
Coggeshall, A consideration of neural counting methods. 1992, Pubmed
Cohen-Cory, BDNF in the development of the visual system of Xenopus. 1994, Pubmed , Xenbase
Collin-Osdoby, Bone cell function, regulation, and communication: a role for nitric oxide. 1995, Pubmed
Côté, Nitric oxide, a new second messenger involved in the action of angiotensin II on neuronal differentiation of NG108-15 cells. 1998, Pubmed
Eliasson, Neuronal nitric oxide synthase alternatively spliced forms: prominent functional localizations in the brain. 1997, Pubmed
Enikolopov, Nitric oxide and Drosophila development. 1999, Pubmed
Ericson, Early stages of motor neuron differentiation revealed by expression of homeobox gene Islet-1. 1992, Pubmed , Xenbase
Garg, Nitric oxide-generating vasodilators and 8-bromo-cyclic guanosine monophosphate inhibit mitogenesis and proliferation of cultured rat vascular smooth muscle cells. 1989, Pubmed
Hemmati-Brivanlou, Localization of specific mRNAs in Xenopus embryos by whole-mount in situ hybridization. 1990, Pubmed , Xenbase
Hikiji, Direct action of nitric oxide on osteoblastic differentiation. 1997, Pubmed
Hortelano, Nitric oxide is released in regenerating liver after partial hepatectomy. 1995, Pubmed
Huang, Targeted disruption of the neuronal nitric oxide synthase gene. 1993, Pubmed
Ishida, Induction of the cyclin-dependent kinase inhibitor p21(Sdi1/Cip1/Waf1) by nitric oxide-generating vasodilator in vascular smooth muscle cells. 1997, Pubmed
Jaffrey, CAPON: a protein associated with neuronal nitric oxide synthase that regulates its interactions with PSD95. 1998, Pubmed
Jaffrey, Protein S-nitrosylation: a physiological signal for neuronal nitric oxide. 2001, Pubmed
Kim, Inhibitors of the proteasome block the myogenic differentiation of rat L6 myoblasts. 1998, Pubmed
Kuzin, Nitric oxide interacts with the retinoblastoma pathway to control eye development in Drosophila. 2000, Pubmed
Kuzin, Nitric oxide regulates cell proliferation during Drosophila development. 1996, Pubmed
Kwon, Inhibition of tumor cell ribonucleotide reductase by macrophage-derived nitric oxide. 1991, Pubmed
Lázár, The development of the optic tectum in Xenopus laevis: a Golgi study. 1973, Pubmed , Xenbase
Lee, Tissue- and development-specific expression of multiple alternatively spliced transcripts of rat neuronal nitric oxide synthase. 1997, Pubmed
Lee, NF-kappaB-dependent expression of nitric oxide synthase is required for membrane fusion of chick embryonic myoblasts. 1997, Pubmed
Lepoivre, Alterations of ribonucleotide reductase activity following induction of the nitrite-generating pathway in adenocarcinoma cells. 1990, Pubmed
Moreno-López, Morphological bases for a role of nitric oxide in adult neurogenesis. 2000, Pubmed
Nakagawa, Nitric oxide underlies the differentiation of PC12 cells induced by depolarization with high KCl. 2000, Pubmed
Nathan, Nitric oxide synthases: roles, tolls, and controls. 1994, Pubmed
Nisoli, Effects of nitric oxide on proliferation and differentiation of rat brown adipocytes in primary cultures. 1998, Pubmed
Obregón, Induction of adhesion/differentiation of human neuroblastoma cells by tumour necrosis factor-alpha requires the expression of an inducible nitric oxide synthase. 1997, Pubmed
Papapetropoulos, Nitric oxide synthase inhibitors attenuate transforming-growth-factor-beta 1-stimulated capillary organization in vitro. 1997, Pubmed
Papapetropoulos, Nitric oxide production contributes to the angiogenic properties of vascular endothelial growth factor in human endothelial cells. 1997, Pubmed
Peunova, Nitric oxide triggers a switch to growth arrest during differentiation of neuronal cells. 1995, Pubmed
Peunova, Nitric oxide, cell multiplication, and cell survival. 1996, Pubmed
Phung, Both neuronal NO synthase and nitric oxide are required for PC12 cell differentiation: a cGMP independent pathway. 1999, Pubmed
Poluha, A novel, nerve growth factor-activated pathway involving nitric oxide, p53, and p21WAF1 regulates neuronal differentiation of PC12 cells. 1997, Pubmed
Poppa, Endothelial NO synthase is increased in regenerating endothelium after denuding injury of the rat aorta. 1998, Pubmed
Rentería, Nitric oxide in the retinotectal system: a signal but not a retrograde messenger during map refinement and segregation. 1999, Pubmed , Xenbase
Schlaggar, Postsynaptic control of plasticity in developing somatosensory cortex. 1993, Pubmed
Shaul, Nitric oxide in the developing lung. 1995, Pubmed
Straznicky, The development of the tectum in Xenopus laevis: an autoradiographic study. 1972, Pubmed , Xenbase
Wang, RNA diversity has profound effects on the translation of neuronal nitric oxide synthase. 1999, Pubmed
Wang, Nitric oxide synthases: gene structure and regulation. 1995, Pubmed
Wetts, Transient and continuous expression of NADPH diaphorase in different neuronal populations of developing rat spinal cord. 1995, Pubmed
Wingrove, Nitric oxide contributes to behavioral, cellular, and developmental responses to low oxygen in Drosophila. 1999, Pubmed
