XB-ART-8039
J Gen Physiol
2001 Dec 01;1186:711-34. doi: 10.1085/jgp.118.6.711.
Show Gene links
Show Anatomy links
Gating and conductance properties of BK channels are modulated by the S9-S10 tail domain of the alpha subunit. A study of mSlo1 and mSlo3 wild-type and chimeric channels.
Moss BL, Magleby KL.
???displayArticle.abstract???
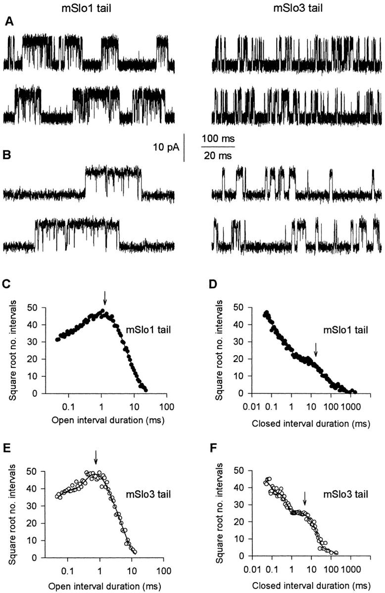
The COOH-terminal S9-S10 tail domain of large conductance Ca(2+)-activated K(+) (BK) channels is a major determinant of Ca(2+) sensitivity (Schreiber, M., A. Wei, A. Yuan, J. Gaut, M. Saito, and L. Salkoff. 1999. Nat. Neurosci. 2:416-421). To investigate whether the tail domain also modulates Ca(2+)-independent properties of BK channels, we explored the functional differences between the BK channel mSlo1 and another member of the Slo family, mSlo3 (Schreiber, M., A. Yuan, and L. Salkoff. 1998. J. Biol. Chem. 273:3509-3516). Compared with mSlo1 channels, mSlo3 channels showed little Ca(2+) sensitivity, and the mean open time, burst duration, gaps between bursts, and single-channel conductance of mSlo3 channels were only 32, 22, 41, and 37% of that for mSlo1 channels, respectively. To examine which channel properties arise from the tail domain, we coexpressed the core of mSlo1 with either the tail domain of mSlo1 or the tail domain of mSlo3 channels, and studied the single-channel currents. Replacing the mSlo1 tail with the mSlo3 tail resulted in the following: increased open probability in the absence of Ca(2+); reduced the Ca(2+) sensitivity greatly by allowing only partial activation by Ca(2+) and by reducing the Hill coefficient for Ca(2+) activation; decreased the voltage dependence approximately 28%; decreased the mean open time two- to threefold; decreased the mean burst duration three- to ninefold; decreased the single-channel conductance approximately 14%; decreased the K(d) for block by TEA(i) approximately 30%; did not change the minimal numbers of three to four open and five to seven closed states entered during gating; and did not change the major features of the dependency between adjacent interval durations. These observations support a modular construction of the BK channel in which the tail domain modulates the gating kinetics and conductance properties of the voltage-dependent core domain, in addition to determining most of the high affinity Ca(2+) sensitivity.
???displayArticle.pubmedLink??? 11723163
???displayArticle.pmcLink??? PMC2229511
???displayArticle.link??? J Gen Physiol
???displayArticle.grants??? [+]
Species referenced: Xenopus laevis
Genes referenced: kcnma1 psmd6 tbx2
???attribute.lit??? ???displayArticles.show???
References [+] :
Adelman,
Calcium-activated potassium channels expressed from cloned complementary DNAs.
1992, Pubmed,
Xenbase
Adelman, Calcium-activated potassium channels expressed from cloned complementary DNAs. 1992, Pubmed , Xenbase
Armstrong, The inner quaternary ammonium ion receptor in potassium channels of the node of Ranvier. 1972, Pubmed
Atkinson, A component of calcium-activated potassium channels encoded by the Drosophila slo locus. 1991, Pubmed
Bezanilla, The voltage sensor in voltage-dependent ion channels. 2000, Pubmed
Bian, Ca2+-binding activity of a COOH-terminal fragment of the Drosophila BK channel involved in Ca2+-dependent activation. 2001, Pubmed
Blatz, Ion conductance and selectivity of single calcium-activated potassium channels in cultured rat muscle. 1984, Pubmed
Braun, Contribution of potential EF hand motifs to the calcium-dependent gating of a mouse brain large conductance, calcium-sensitive K(+) channel. 2001, Pubmed
Butler, mSlo, a complex mouse gene encoding "maxi" calcium-activated potassium channels. 1993, Pubmed , Xenbase
Chapman, Activation-dependent subconductance levels in the drk1 K channel suggest a subunit basis for ion permeation and gating. 1997, Pubmed , Xenbase
Choi, Tetraethylammonium blockade distinguishes two inactivation mechanisms in voltage-activated K+ channels. 1991, Pubmed
Coronado, Conduction and block by organic cations in a K+-selective channel from sarcoplasmic reticulum incorporated into planar phospholipid bilayers. 1982, Pubmed
Cui, Allosteric linkage between voltage and Ca(2+)-dependent activation of BK-type mslo1 K(+) channels. 2000, Pubmed
Cui, Intrinsic voltage dependence and Ca2+ regulation of mslo large conductance Ca-activated K+ channels. 1997, Pubmed , Xenbase
Díaz, Role of the S4 segment in a voltage-dependent calcium-sensitive potassium (hSlo) channel. 1998, Pubmed , Xenbase
Doyle, The structure of the potassium channel: molecular basis of K+ conduction and selectivity. 1998, Pubmed
Dworetzky, Cloning and expression of a human large-conductance calcium-activated potassium channel. 1994, Pubmed , Xenbase
Golowasch, Allosteric effects of Mg2+ on the gating of Ca2+-activated K+ channels from mammalian skeletal muscle. 1986, Pubmed
Gulbis, Structure of the cytoplasmic beta subunit-T1 assembly of voltage-dependent K+ channels. 2000, Pubmed , Xenbase
Hamill, Improved patch-clamp techniques for high-resolution current recording from cells and cell-free membrane patches. 1981, Pubmed
Hanaoka, A 59 amino acid insertion increases Ca(2+) sensitivity of rbslo1, a Ca2+ -activated K(+) channel in renal epithelia. 1999, Pubmed
Horrigan, Allosteric voltage gating of potassium channels I. Mslo ionic currents in the absence of Ca(2+). 1999, Pubmed , Xenbase
Hudspeth, Kinetic analysis of voltage- and ion-dependent conductances in saccular hair cells of the bull-frog, Rana catesbeiana. 1988, Pubmed
Jiang, CSlo encodes calcium-activated potassium channels in the chick's cochlea. 1997, Pubmed
Kaczorowski, High-conductance calcium-activated potassium channels; structure, pharmacology, and function. 1996, Pubmed
Keller, Two-dimensional probability density analysis of single channel currents from reconstituted acetylcholine receptors and sodium channels. 1990, Pubmed
Krause, Xenopus laevis oocytes contain endogenous large conductance Ca2(+)-activated K+ channels. 1996, Pubmed , Xenbase
Lagrutta, Functional differences among alternatively spliced variants of Slowpoke, a Drosophila calcium-activated potassium channel. 1994, Pubmed
Magleby, Calcium dependence of open and shut interval distributions from calcium-activated potassium channels in cultured rat muscle. 1983, Pubmed
Magleby, Dependency plots suggest the kinetic structure of ion channels. 1992, Pubmed
Magleby, Burst kinetics of single calcium-activated potassium channels in cultured rat muscle. 1983, Pubmed
McCobb, A human calcium-activated potassium channel gene expressed in vascular smooth muscle. 1995, Pubmed , Xenbase
McManus, Accounting for the Ca(2+)-dependent kinetics of single large-conductance Ca(2+)-activated K+ channels in rat skeletal muscle. 1991, Pubmed
McManus, Kinetic states and modes of single large-conductance calcium-activated potassium channels in cultured rat skeletal muscle. 1988, Pubmed
McManus, Calcium-activated potassium channels: regulation by calcium. 1991, Pubmed
McManus, Functional role of the beta subunit of high conductance calcium-activated potassium channels. 1995, Pubmed , Xenbase
Meera, A calcium switch for the functional coupling between alpha (hslo) and beta subunits (KV,Ca beta) of maxi K channels. 1996, Pubmed , Xenbase
Meera, Large conductance voltage- and calcium-dependent K+ channel, a distinct member of voltage-dependent ion channels with seven N-terminal transmembrane segments (S0-S6), an extracellular N terminus, and an intracellular (S9-S10) C terminus. 1997, Pubmed
MONOD, ON THE NATURE OF ALLOSTERIC TRANSITIONS: A PLAUSIBLE MODEL. 1965, Pubmed
Moss, Ca2+-dependent gating mechanisms for dSlo, a large-conductance Ca2+-activated K+ (BK) channel. 1999, Pubmed , Xenbase
Navaratnam, Differential distribution of Ca2+-activated K+ channel splice variants among hair cells along the tonotopic axis of the chick cochlea. 1997, Pubmed
Nelson, Relaxation of arterial smooth muscle by calcium sparks. 1995, Pubmed
Nimigean, The beta subunit increases the Ca2+ sensitivity of large conductance Ca2+-activated potassium channels by retaining the gating in the bursting states. 1999, Pubmed
Nimigean, Functional coupling of the beta(1) subunit to the large conductance Ca(2+)-activated K(+) channel in the absence of Ca(2+). Increased Ca(2+) sensitivity from a Ca(2+)-independent mechanism. 2000, Pubmed
Oberhauser, Activation by divalent cations of a Ca2+-activated K+ channel from skeletal muscle membrane. 1988, Pubmed
Pallanck, Cloning and characterization of human and mouse homologs of the Drosophila calcium-activated potassium channel gene, slowpoke. 1994, Pubmed
Petersen, Calcium-activated potassium channels and their role in secretion. , Pubmed
Robitaille, Functional colocalization of calcium and calcium-gated potassium channels in control of transmitter release. 1993, Pubmed
Rosenblatt, Distribution of Ca2+-activated K+ channel isoforms along the tonotopic gradient of the chicken's cochlea. 1997, Pubmed
Rothberg, Voltage and Ca2+ activation of single large-conductance Ca2+-activated K+ channels described by a two-tiered allosteric gating mechanism. 2000, Pubmed
Rothberg, High Ca2+ concentrations induce a low activity mode and reveal Ca2(+)-independent long shut intervals in BK channels from rat muscle. 1996, Pubmed
Rothberg, Two-dimensional components and hidden dependencies provide insight into ion channel gating mechanisms. 1997, Pubmed
Rothberg, Kinetic structure of large-conductance Ca2+-activated K+ channels suggests that the gating includes transitions through intermediate or secondary states. A mechanism for flickers. 1998, Pubmed
Rothberg, Investigating single-channel gating mechanisms through analysis of two-dimensional dwell-time distributions. 1998, Pubmed
Rothberg, Gating kinetics of single large-conductance Ca2+-activated K+ channels in high Ca2+ suggest a two-tiered allosteric gating mechanism. 1999, Pubmed
Schreiber, Slo3, a novel pH-sensitive K+ channel from mammalian spermatocytes. 1998, Pubmed
Schreiber, Transplantable sites confer calcium sensitivity to BK channels. 1999, Pubmed , Xenbase
Schreiber, A novel calcium-sensing domain in the BK channel. 1997, Pubmed , Xenbase
Shen, Tetraethylammonium block of Slowpoke calcium-activated potassium channels expressed in Xenopus oocytes: evidence for tetrameric channel formation. 1994, Pubmed , Xenbase
Shi, Intracellular Mg(2+) enhances the function of BK-type Ca(2+)-activated K(+) channels. 2001, Pubmed , Xenbase
Sigworth, Data transformations for improved display and fitting of single-channel dwell time histograms. 1987, Pubmed
Silberberg, Wanderlust kinetics and variable Ca(2+)-sensitivity of Drosophila, a large conductance Ca(2+)-activated K+ channel, expressed in oocytes. 1996, Pubmed , Xenbase
Slesinger, The S4-S5 loop contributes to the ion-selective pore of potassium channels. 1993, Pubmed , Xenbase
Stefani, Voltage-controlled gating in a large conductance Ca2+-sensitive K+channel (hslo). 1997, Pubmed , Xenbase
Taglialatela, Regulation of K+/Rb+ selectivity and internal TEA blockade by mutations at a single site in K+ pores. 1993, Pubmed
Talukder, Complex voltage-dependent behavior of single unliganded calcium-sensitive potassium channels. 2000, Pubmed
Tang, Oxidative regulation of large conductance calcium-activated potassium channels. 2001, Pubmed
Tseng-Crank, Cloning, expression, and distribution of functionally distinct Ca(2+)-activated K+ channel isoforms from human brain. 1994, Pubmed , Xenbase
Wallner, Determinant for beta-subunit regulation in high-conductance voltage-activated and Ca(2+)-sensitive K+ channels: an additional transmembrane region at the N terminus. 1996, Pubmed
Wang, Fundamental gating mechanism of nicotinic receptor channel revealed by mutation causing a congenital myasthenic syndrome. 2000, Pubmed
Wang, Simultaneous binding of two protein kinases to a calcium-dependent potassium channel. 1999, Pubmed
Wei, Calcium sensitivity of BK-type KCa channels determined by a separable domain. 1994, Pubmed
Woodhull, Ionic blockage of sodium channels in nerve. 1973, Pubmed
Wu, A kinetic description of the calcium-activated potassium channel and its application to electrical tuning of hair cells. 1995, Pubmed
Yang, Block of stretch-activated ion channels in Xenopus oocytes by gadolinium and calcium ions. 1989, Pubmed , Xenbase
Yellen, Mutations affecting internal TEA blockade identify the probable pore-forming region of a K+ channel. 1991, Pubmed
Yellen, The moving parts of voltage-gated ion channels. 1998, Pubmed
Yuan, SLO-2, a K+ channel with an unusual Cl- dependence. 2000, Pubmed
