Click here to close
Hello! We notice that you are using Internet Explorer, which is not supported by Xenbase and may cause the site to display incorrectly.
We suggest using a current version of Chrome,
FireFox, or Safari.
???displayArticle.abstract???
BACKGROUND: Regulation of the major transitions in the cell cycle, such as G1/S, G2/M, and metaphase to anaphase, are increasingly well understood. However, we have a poor understanding of the timing of events within each phase of the cell cycle, such as S phase or early mitosis. Two extreme models of regulation are possible. A "regulator-controlled model" in which the order of events is governed by the activation of a series of cytoplasmic regulators, such as kinases, phosphatases, or proteases; or a "substrate-controlled model" in which temporal regulation is determined by the differential responses of the cellular machinery to a common set of activators.
RESULTS: We have tried to distinguish between these two models by examining the timing of both biochemical and morphological events in Xenopus egg extracts during mitosis. Several proteins respond with different delays to the activation of Cdc2. We have found that the timing of phosphorylation is largely unchanged when these proteins are exposed to extracts that have been in mitosis for various periods of time. Similarly, when Xenopus interphase nuclei are added to extracts at different times after the G2/M transition, they undergo all the expected morphological changes in the proper sequence and with very similar kinetics.
CONCLUSIONS: Our results suggest that during early mitosis (from prophase to metaphase) the timing of biochemical events (such as phosphorylation) and morphological events (such as structural changes in the nucleus) is at least partly controlled by the responses of the substrates themselves to a common set of signals.
Figure 1.
Alternative Models for Regulation of Mitotic Progression
(A) Regulator-controlled timing: the temporal regulation of mitotic events is controlled by sequential activation and inactivation of regulators in the extract. In this model, mitotic events are governed wholly by sequential regulation of activators such as kinases and phosphatases (here shown as kinases).
(B) Substrate-controlled timing: the timing of events in mitosis is regulated solely by properties inherent in and interactions between the substrates and therefore is not dependent on a sequence of extrinsic regulatory steps. These two models are not mutually exclusive; therefore, a third possibility is that regulation of the mitotic clock is controlled by a combination of regulator- and substrate-controlled timing programs. I-Phase, interphase.
Figure 2.
The Timing of Phosphorylation during Mitosis Occurs Later for Some Proteins
In vitro-translated, 35S-labeled proteins and nondegradable GST-cyclin B1 were added to interphase extracts at time 0, and the reactions were incubated at room temperature. At each time point, 1 μl of the reaction was withdrawn and added to 7 μl of sample buffer for gel mobility analysis. The labels below the panel represent the time in minutes since GST-cyclin B addition to the extract.
Figure 3.
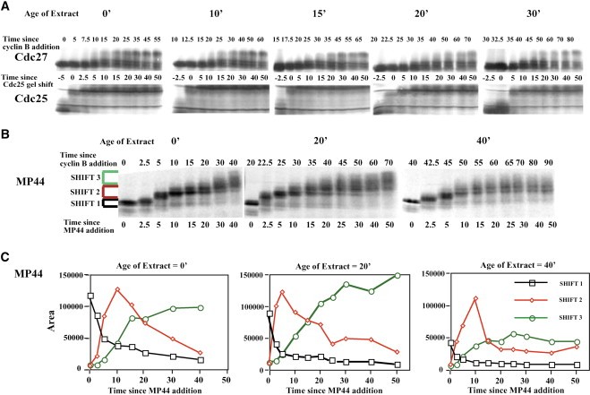
The Lag Time between the Cdc25 Shift and the Cdc27 or MP44 Hypershifts Is a Function of the Substrates and Not the Presence of Regulators in the Extract
Both Cdc27 ([A], top panel) and MP44 (B) are phosphorylated in steps and require more time in mitotic extracts to become fully phosphorylated than Cdc25 ([A], bottom panel), which shifts abruptly at the G2/M transition. (A) In vitro-translated Cdc27 labeled with [35S]methionine was added to Xenopus interphase egg extracts at room temperature for 40 min to allow exchange of IVT protein into the APC. The extract plus Cdc27 and IVT 35S-labeled Cdc25 were added simultaneously to extracts at 10, 15, 20, or 30 min post cyclin B addition, and samples were taken for gel analysis. Control reactions contained IVT Cdc27 and Cdc25 added to interphase extracts at the same time as cyclin B (0 min). The top set of labels above the panel, Age of the Extract, refers to the length of time between addition to the extracts of GST-cyclin B and substrate. Time points immediately above the panels indicate the cumulative time since addition of GST-cyclin B to the extracts, and those below the panels indicate the length of time since Cdc25 and Cdc27 were added to the extracts. In the latter case, the 0 min time point is set to the Cdc25 shift as an internal reference point. (B) IVT MP44 protein was added to interphase extracts at the same time as GST-cyclin B or at 20 or 40 min after cyclin B addition. The top set of labels represents the Age of the Extract as described above. The labeling of the time points above the panels is the total time after Gst-cyclin B addition as above, while the time points below the panel indicate the elapsed time from substrate (MP44) addition. (C) Graph of three domains of the MP44 shift. The intensity of the signal for each time point was calculated by integrating of the values determined by densitometry tracings of the gels for each of the shifts (see Experimental Procedures).
Figure 4.
The Timing of the Phosphorylation Shifts of Cdc27 and MP44 Is Unaffected by Incubation in Interphase Extracts before Activation by Cyclin B
Labeled, in vitro-translated substrates were incubated in interphase extracts for 0 min, 5 min, 10 min, 20 min, or 40 min (numbers above the panel) prior to addition of GST-cyclin B to drive the extracts into mitosis. The reactions were incubated at room temperature and samples were withdrawn for gel analysis at the indicated times (numbers between the panels).
Figure 5.
The Timing of Changes in Nuclear Morphology Is Similar Whether Interphase Nuclei Are Added to Interphase Extracts or to Extracts at Different Times during Mitosis
Interphase Xenopus nuclei were added to extracts + rhodamine tubulin at the same time as GST-cyclin B or at 10 or 30 min post cyclin addition. At 4 min intervals, 1 μl of extract plus nuclei was removed, fixed, and stained for microscopic examination. Nuclei at each stage were counted for every time point. (A) Cdc25 phosphorylation shift indicating that the G2/M transition in this experiment occurred 8 min after addition of cyclin B. (B) Graph showing the percent of nuclei at the stage of nuclear envelope breakdown for each time point. The solid vertical line represents the relative time at which the nuclei in each of the experiments were first exposed to a mitotic extract (8 min for the 0 min experiment, and 0 min for the 10 min and 30 min experiments). Open squares, 0 min; closed diamonds, 10 min; closed circles, 30 min; time of addition of nuclei to the extract following cyclin B addition.