Click here to close
Hello! We notice that you are using Internet Explorer, which is not supported by Xenbase and may cause the site to display incorrectly.
We suggest using a current version of Chrome,
FireFox, or Safari.
UUCAC- and vera-dependent localization of VegT RNA in Xenopus oocytes.
Kwon S, Abramson T, Munro TP, John CM, Köhrmann M, Schnapp BJ.
???displayArticle.abstract???
Localized mRNAs are directed to their destinations by "localization elements" (LEs) in their 3'UTRs. LEs harbor multiple, functionally redundant localization "signals." These signals are poorly defined, hence it is unclear whether the signals-and their cognate factors-are unique to each RNA or employed generally. Five "E2s" (UUCACs) in the 366 nt Vg1 LE (VgLE) direct this transcript to the vegetal pole of Xenopus oocytes via the binding of a protein-Vera/Vg1RBP/ZBP. Here we show that a different vegetal RNA, VegT, employs the same signal and factor. Five E2s within a 440 nt subregion (VegT440) of the VegT 3'UTR predict its LE and are both necessary and sufficient (in the context of antisense VegT440) for directing localization. The E2s in VegT440 and VgLE function similarly to recruit Vera protein: (1) in both contexts, E2 nt substitutions partially (UU to AC) or completely (CA to UG) inhibit localization in accordance with the sequence selectivity of Vera protein for E2s; (2) VegT440 and VgLE crosscompete, in an E2-dependent manner, for localization and Vera binding; (3) injection of anti-Vera antibody into oocytes inhibits localization of both injected transcripts. These findings imply that general localization signals traffic diverse RNAs.
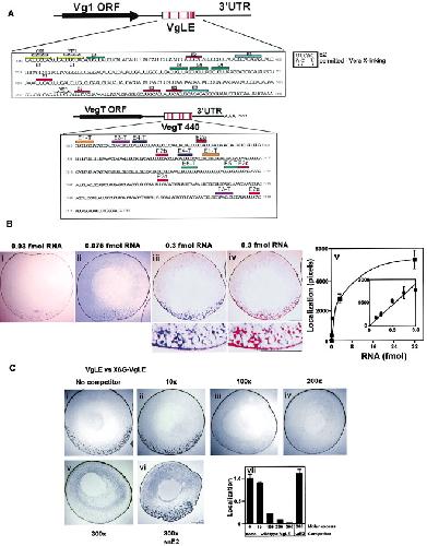
Figure 1. Development of a Localization Assay that Quantitatively Measures RNP Formation and Accumulation in the Wedge(A) Repeated sequence elements within the VgLE and VegT440. As noted previously [12], within the VgLE there are two copies of E1 (UAUUUCUAC, yellow), five copies of E2 (UUCAC, red) (one is imperfectâUUGCAC), two copies of E3 (UGCACAGAG, turquoise), and four copies of E4 (CUGUUA, green). Two of the three copies of VM1 [13] (UUUCUA, hatched) are embedded within the E1 repeats. Small diagram to the right: single E2 nucleotide substitutions that had little effect on Vera crosslinking to a tandem E2 probe [1] are indicated as permitted substitutions. A 440 nt subregion of the VegT 3â²UTR contains four perfect E2s (UUCAC) and a single imperfect E2 (UUGCAC). Other repeated elements, distinct from the repeats in VgLE, are also evident within VegT440: two copies of E1-T (GUGGUGGU), two copies of E3-T (CUAACUCU), two copies of E4-T (CAUUUUC), and two copies of E5-T (UGUGUG).(B) Quantification of RNA localization. Stage IIIâIV oocytes were injected with increasing amounts of XβG-VgLE RNA (0.003â32 fmol) and processed as described in the Supplementary Material. (BiâBiii) Representative pictures from one group of oocytes injected with increasing amounts of wild-type XβG-VgLE RNA. The pigmented animal poles are oriented upwards. To quantify RNA localization, we computedâfrom single midsagittal sections of injected oocytesâthe summed areas occupied by each of the labeled RNA particles or subregions (Biv). To (continued from previous page)select those pixels that contain the dark blue alkaline phosphatase reaction product, we transformed each image with a threshold function (pixels selected by this transformation are color-coded red in [Biv], which is the threshold image of [Biii]). The graph shows that the summed areas of pixels occupied by RNA particles increases and then saturates with the amount of RNA injected; the approximate half-maximum saturation point is 11 fmol of RNA (concentration in oocyte, 55 nM) (Bv). Over a range of injected RNA (<0.6 fmol), the area of oocyte sections occupied by RNA particles scales linearly with the amount of injected RNA (graph inset).(C) In vivo competition assay of VgLE RNA localization. Wild-type VgLE RNA competes the localization of XβG-VgLE RNA. XβG-VgLE RNA was coinjected with 10, 100, 200, or 300 molar excess of VgLE RNA (CiâCv). Competition with mutant VgLE lacking all five E2s (δaE2), even at 300-fold molar excess, did not affect localization of XβG-VgLE (Cvi). Quantification of localization (Cvii). n = 6, number of oocytes; error bars in this and other graphs are SEM. Scale bars, 100 μm.
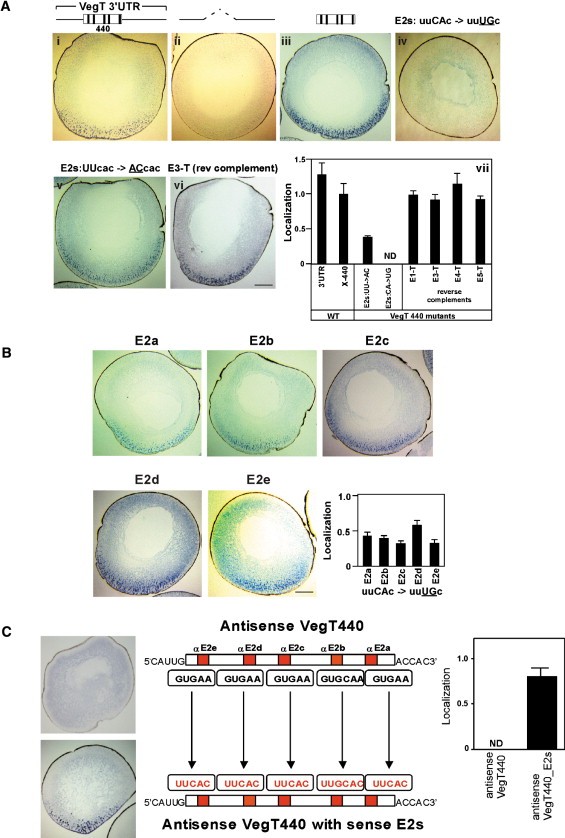
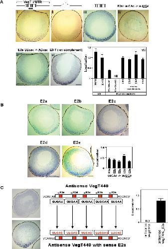
Figure 2. The E2s Are Necessary and Sufficient for VegT RNA Localization(A) VegT440 is necessary for localization; its localization requires the E2s but not the other repeated elements. The VegT 3â²UTR localizes to the vegetal pole (Ai). Deletion of VegT440 abolishes localization (Aii). VegT440 localizes similarly to the entire 3â²UTR (Aiii). When introduced into all five E2s, dinucleotide mutations (UUCACâUU
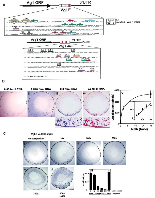
Figure 3. VegT440 and VgLE Compete in an E2-Dependent Manner for the Same Localization Factor(s) In Vivo(A) Reexamination—using the new assay—of the role of repeated elements in VgLE localization. As reported previously, deletion of all E2s completely blocks any sign of localized RNA (Ai). Deletions of the other repeated elements (δaE1 is shown) have far less of an effect on localization than previously thought (Aii and Avi). Deletion of the first two VM1s and mutation of the third VM1 to its reverse complement (UUUCUA→UAGAAA) has no effect on localization (Aiii and Avi). A dinucleotide mutation (UU