|
Figure 1. Release of Cdc14 from the nucleolus requires Cdc5. CDC14-HA3 cells in wild type (+) (RJD 1191) or cdc5-1 (RJD 1217) background were grown at 25°C, and a portion of the cultures were further shifted to 33°C for three hours to arrest cdc5-1 in late anaphase. Cells were subjected to indirect immunofluorescence with HA.11 to visualize Cdc14-HA3 (Column 1) and either anti-tubulin or anti-A190 antibodies to visualize the mitotic spindles and the nucleoli, respectively (Column 2). The positions of nuclei, as indicated by DAPI staining, are shown in Column 3. |
|
Figure 2. Overexpression of Cdc5(DB▲) triggers Cdc14 release. (A) Overexpression of Cdc5(DB▲) promotes release of Cdc14 from the nucleolus even in cells with short spindles. CDC14-MYC9 cells with (WY333) or without (WY201) integrated GAL-CDC5(DB▲) were grown in YP + 2% raffinose (GAL promoter uninduced), arrested in G1 by α-factor, supplemented with galactose to 2% for 0.5 hour (GAL promoter induced), and released into YP + 2% galactose at time = 0. At indicated time points after release, samples were fixed, and subjected to indirect immunofluorescence with anti-tubulin and 9E10 antibodies to visualize the mitotic spindles and Cdc14-Myc9, respectively. The percentages of cells with short spindles and diffused Cdc14 were calculated. (B) Overexpression of Cdc5(DB▲) triggers Cdc14 release in cells arrested in mitosis. NET1-MYC9 cells with (WY331) or without (WY53) integrated GAL-CDC5(DB▲) were grown to exponential in YP + 2% raffinose, arrested in mitosis by nocodazole (10 μg/ml final), and supplemented with galactose to 2% for four hours. Samples were subjected to indirect immunofluorescence with anti-Cdc14 and 9E10 (to detect Net1-Myc9). |
|
Figure 3. Phosphorylation of Net1 is modulated by Cdc5. NET1-myc9 (+, Lanes 1-4) in the wild-type (+, RJD1349), cdc5-1 (5, RJD1417), cdc14-1 (14, RJD1408) and cdc5-1 cdc14-1 (5, 14, WY334) backgrounds or net1(7m: S30, S31, S48, S60, S64, S242, S335 -> A)-myc9 (7m, Lanes 5-8) cells in corresponding backgrounds (+, WY347; 5, WY363; 14, WY351; 5, 14, WY378) were grown in YP + 2% glucose + 1 M sorbitol at 25°C (cdc5-1 cdc14-1 cells seemed to grow more consistently in sorbitol-containing media), and shifted to 37°C for 3 hours when > 90% of cdc5, cdc14, and cdc5 cdc14 cells were arrested at the large-bud stage. Cell extracts were prepared by SDS-boiling method [8], fractionated on a 7.5% SDS-polyacrylamide gel, and Net1-Myc9 was detected by immunoblotting with 9E10 antibodies. The reduced mobility of Net1 isolated from cdc14-1 compared to wild type cells is due to phosphorylation [8]. |
|
Figure 4. Polo-like kinases can phosphorylate and disrupt the RENT complex in vitro. (A) Cdc5 can disrupt recombinant Net1N/Cdc14 complex. GST-Cdc14 was incubated with anti-T7 beads loaded with His6-T7-Net1N (assuming 100% binding efficiency, each reaction contained ~10 pmol of Cdc14 and ~80 pmol of Net1N), where Net1N consists of the N-terminal 341 amino acids of Net1. The beads were divided into equal portions, and treated with indicated amounts of Cdc5 (~10 pmol/μl). Proteins released into the supernatant (sup) or bound to the beads (bead) were fractionated by SDS-PAGE and immunoblotted with anti-T7 and anti-GST to detect His6-T7-Net1N and GST-Cdc14, respectively. (B) The Polo-like kinase Plx1 can also disrupt Net1N/Cdc14 complex. GST-T7-Cdc14 was captured on anti-GST resins, and incubated with His6-T7-Net1N. The resins were divided into two equal portions, and treated with either active (+) or inactive (m) Plx1. Proteins released from or bound to beads were fractionated by SDS-PAGE and immunoblotted with anti-T7 antibodies to detect both GST-T7-Cdc14 and His6-T7-Net1N. Note that phosphorylation by active Plx1 causes both GST-T7-Cdc14 and 1 + 156 - T7 - Metlin to migrate shower in SDS-Page. (C) Plx1 can disassemble immunoprecipitated RENT complex. RENT complex was retrieved from myc9-NET1 CDC14-HA3 cell lysate on a resin coated with 9E10 antibodies. The resin was divided into two equal portions, and treated with active (+) or inactive (m) Plx1. Proteins released into the supernatant or bound to the beads were separated by SDS-PAGE and immunoblotted with 9E10, 12CA5, and anti-Sir2 antibodies to detect Net1, Cdc14, and Sir2 proteins, respectively. |
|
Figure 5. Plx1 abolishes the Cdc14-binding activity of Net1N. Combinations of Plx1-phosphorylated or unphosphorylated Net1N and Cdc14 were tested for their abilities to form protein complexes. All four reactions consisted of identical components and permutations of four steps (1. addition of GST-Cdc14 beads; 2. incubation with Plx1 for 45 min at room temperature; 3. depletion of ATP at room temperature for 20 min; and 4. addition of Net1N). The ATP depletion step ensured that only the component(s) present with Plx1 prior to ATP depletion would be phosphorylated. Thus, Lanes 1 and 5 resulted from 1 -> 2 -> 3 -> 4; Lanes 2 and 6 resulted from 4 -> 2 -> 3 -> 1; Lanes 3 and 7 resulted from 1 -> 4 -> 2 -> 3; and Lanes 4 and 8 resulted from 1 -> 4 -> 3 -> 2. Whether Cdc14 or Net1 was phosphorylated by Plx1 in the presence of ATP (+) or unphosphorylated because of depletion of ATP (-), was indicated above each lane. All reactions were terminated by a final binding reaction at 4°C for 1 hr, and proteins in the supernatant (sup.) and bead fractions were separated by SDS-PAGE and immunoblotted with anti-T7 antibodies to detect both GST-T7-Cdc14 and His6-T7-Net1N. |
|
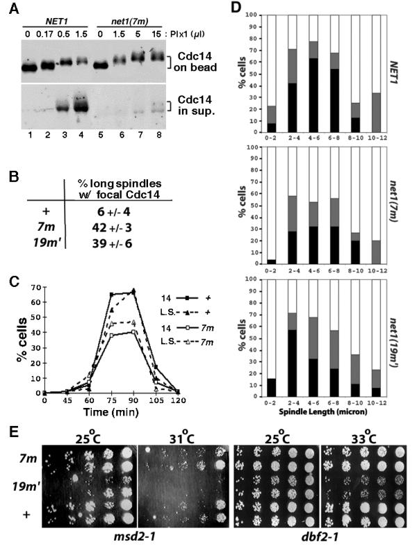
Figure 6. RENT complexes containing phospho-site mutant Net1(7m) is refractory to disassembly by Polo-like kinase in vitro, but exhibit minor phenotype in vivo. (A) RENT complexes from isogenic NET1-myc9 (WY374) and net1(7m)-myc9 (WY347) cells were immunoprecipitated on 9E10 beads. Beads were divided into equal portions, and treated with indicated amounts of Plx1. Cdc14 retained on Net1-bound beads or released into the supernatant was fractionated by SDS-PAGE and detected by immunoblotting with anti-Cdc14 antibodies. (B) Asynchronous NET1-myc9 (+), net1(7m)-myc9 (7m), and net1(19m')-myc9 (19m') cultures were subjected to indirect immunofluorescence using anti-Cdc14 and anti-tubulin antibodies. Cells with long mitotic spindles (~10% of total) were examined further to calculate the percentage that displayed focal Cdc14 staining. (C) NET1-myc9 (+) and net1(7m)-myc9 (7m) cells were arrested in G1 with α factor, and released into YP + 2% glucose media (T = 0) at 25°C. Samples withdrawn and fixed at the indicated time points were double-labeled with anti-Cdc14 and anti-tubulin antibodies. The percentage of cells with long mitotic spindles (L.S.) and the percentage of cells with delocalized Cdc14 (14) were calculated and plotted independently. (D) Cells harboring the dbf2-1 mutation and either a wild-type or mutant net1 allele were grown in YPD at 25°C, arrested in G1 with α-factor (12 μg/ml), released into YPD prewarmed to 37°C, and incubated at 37°C thereafter. Cells collected at 70–110 minutes after α factor release were double-labeled with anti-Cdc14 and anti-tubulin antibodies. Spindle length was measured and localization of Cdc14 was determined to be in one of the three categories: 1. full release (black box): complete release of Cdc14 from the nucleolus into the nucleus; 2. partial release (gray box): Cdc14 was nuclear in one of the DAPI masses and nucleolar in the other DAPI mass in the same cell, or Cdc14 was nuclear but with stronger nucleolar staining; and 3. no release (clear box): Cdc14 was strictly nucleolar. In each of the three panels, more than 300 cells were counted. (E) Starting with 3000 cells, three-fold serial dilutions of NET1-myc9 (+), net1(7m)-myc9 (7m), and net1(19m')-myc9 (19m') cells in msd2-1 or dbf2-1 background were spotted on a YPD plate from right to left, and incubated at the indicated temperature for 2 days before the picture was taken. Two independent isolates for each strain were used. |
|
Figure 7. Role of Cdc5 in exit from mitosis. Cdc5 may promote Cdc14 early anaphase release (FEAR) in part by phosphorylating Net1 directly (dotted arrow), and by activating an unknown Cdc14 dissociation factor (X). Subsequent activation of the MEN is important to sustain the transient Cdc14 release effected by the FEAR pathway. In the absence of MEN activity, Cdc14 returns to the nucleolus and cells arrest in late anaphase (bottom right). In the presence of MEN activity, Clb/CDK is shut off and cells exit mitosis (top right). The mechanism of action of MEN remains unknown, but activation of MEN correlates with appearance of Cdc14 in the cytoplasm [26], and mutation of known nuclear transport regulators renders mitotic exit independent of CDC15 function [35]. Together, these observations suggest that the MEN may promote exit by biasing the nucleocytoplasmic distribution of Cdc14. In addition to its role in the FEAR pathway, Cdc5 impinges positively on the MEN by several mechanisms, including: (i) Cdc5 promotes Tem1 activation by promoting chromosome segregation [22], which by enabling optimal spindle elongation and penetration into the bud, helps satisfy the spindle positioning checkpoint [12]; (ii) Cdc5 promotes activation of Tem1 GTP-binding protein by inhibiting its negative regulator, the Bfa1/Bub2 GTPase-activating protein [29], and (iii) Cdc5 promotes activation of Dbf2 by an unknown, BUB2-independent mechanism (dashed line) [18]. |