XB-ART-6898
J Cell Biol
2002 Jul 08;1581:63-77. doi: 10.1083/jcb.200202088.
Show Gene links
Show Anatomy links
The cytoplasmic filaments of the nuclear pore complex are dispensable for selective nuclear protein import.
???displayArticle.abstract???
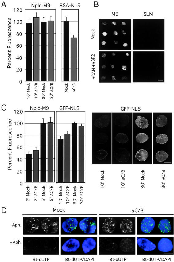
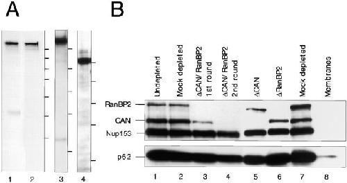
The nuclear pore complex (NPC) mediates bidirectional macromolecular traffic between the nucleus and cytoplasm in eukaryotic cells. Eight filaments project from the NPC into the cytoplasm and are proposed to function in nuclear import. We investigated the localization and function of two nucleoporins on the cytoplasmic face of the NPC, CAN/Nup214 and RanBP2/Nup358. Consistent with previous data, RanBP2 was localized at the cytoplasmic filaments. In contrast, CAN was localized near the cytoplasmic coaxial ring. Unexpectedly, extensive blocking of RanBP2 with gold-conjugated antibodies failed to inhibit nuclear import. Therefore, RanBP2-deficient NPCs were generated by in vitro nuclear assembly in RanBP2-depleted Xenopus egg extracts. NPCs were formed that lacked cytoplasmic filaments, but that retained CAN. These nuclei efficiently imported nuclear localization sequence (NLS) or M9 substrates. NPCs lacking CAN retained RanBP2 and cytoplasmic filaments, and showed a minor NLS import defect. NPCs deficient in both CAN and RanBP2 displayed no cytoplasmic filaments and had a strikingly immature cytoplasmic appearance. However, they showed only a slight reduction in NLS-mediated import, no change in M9-mediated import, and were normal in growth and DNA replication. We conclude that RanBP2 is the major nucleoporin component of the cytoplasmic filaments of the NPC, and that these filaments do not have an essential role in importin alpha/beta- or transportin-dependent import.
???displayArticle.pubmedLink??? 12105182
???displayArticle.pmcLink??? PMC2173022
???displayArticle.link??? J Cell Biol
Species referenced: Xenopus laevis
Genes referenced: lmnb3 nucb1 nup153 nup214 nup62 nup98 ranbp2 rangap1 sqstm1 tpr
???attribute.lit??? ???displayArticles.show???
References [+] :
Akey,
Architecture of the Xenopus nuclear pore complex revealed by three-dimensional cryo-electron microscopy.
1993, Pubmed,
Xenbase
Akey, Architecture of the Xenopus nuclear pore complex revealed by three-dimensional cryo-electron microscopy. 1993, Pubmed , Xenbase
Akey, Interactions and structure of the nuclear pore complex revealed by cryo-electron microscopy. 1989, Pubmed , Xenbase
Akey, Protein import through the nuclear pore complex is a multistep process. 1989, Pubmed , Xenbase
Allen, The nuclear pore complex: mediator of translocation between nucleus and cytoplasm. 2000, Pubmed
Arts, Energy- and temperature-dependent in vitro export of RNA from synthetic nuclei. 1997, Pubmed , Xenbase
Askjaer, RanGTP-regulated interactions of CRM1 with nucleoporins and a shuttling DEAD-box helicase. 1999, Pubmed , Xenbase
Bastos, Nup84, a novel nucleoporin that is associated with CAN/Nup214 on the cytoplasmic face of the nuclear pore complex. 1997, Pubmed
Beddow, The Ran/TC4 GTPase-binding domain: identification by expression cloning and characterization of a conserved sequence motif. 1995, Pubmed
Belgareh, Functional characterization of a Nup159p-containing nuclear pore subcomplex. 1998, Pubmed
Ben-Efraim, Gradient of increasing affinity of importin beta for nucleoporins along the pathway of nuclear import. 2001, Pubmed
Bischoff, RanBP1 is crucial for the release of RanGTP from importin beta-related nuclear transport factors. 1997, Pubmed
Bischoff, Co-activation of RanGTPase and inhibition of GTP dissociation by Ran-GTP binding protein RanBP1. 1995, Pubmed
Blow, Initiation of DNA replication in nuclei and purified DNA by a cell-free extract of Xenopus eggs. 1986, Pubmed , Xenbase
Chi, RanBP1 stabilizes the interaction of Ran with p97 nuclear protein import. 1996, Pubmed
Cordes, Molecular segments of protein Tpr that confer nuclear targeting and association with the nuclear pore complex. 1998, Pubmed , Xenbase
Cordes, Identification of protein p270/Tpr as a constitutive component of the nuclear pore complex-attached intranuclear filaments. 1997, Pubmed , Xenbase
Cordes, High content of a nuclear pore complex protein in cytoplasmic annulate lamellae of Xenopus oocytes. 1995, Pubmed , Xenbase
Cordes, Mediators of nuclear protein import target karyophilic proteins to pore complexes of cytoplasmic annulate lamellae. 1997, Pubmed , Xenbase
Dabauvalle, Inhibition of nuclear accumulation of karyophilic proteins in living cells by microinjection of the lectin wheat germ agglutinin. 1988, Pubmed , Xenbase
Delphin, RanGTP targets p97 to RanBP2, a filamentous protein localized at the cytoplasmic periphery of the nuclear pore complex. 1997, Pubmed
Del Priore, A structure/function analysis of Rat7p/Nup159p, an essential nucleoporin of Saccharomyces cerevisiae. 1997, Pubmed
Englmeier, Receptor-mediated substrate translocation through the nuclear pore complex without nucleotide triphosphate hydrolysis. 1999, Pubmed
Fahrenkrog, Nuclear pore complex architecture and functional dynamics. 2001, Pubmed
Featherstone, A monoclonal antibody against the nuclear pore complex inhibits nucleocytoplasmic transport of protein and RNA in vivo. 1988, Pubmed , Xenbase
Feldherr, Movement of a karyophilic protein through the nuclear pores of oocytes. 1984, Pubmed , Xenbase
Ferreira, The cyclophilin-like domain mediates the association of Ran-binding protein 2 with subunits of the 19 S regulatory complex of the proteasome. 1998, Pubmed
Finlay, Reconstitution of biochemically altered nuclear pores: transport can be eliminated and restored. 1990, Pubmed , Xenbase
Finlay, A complex of nuclear pore proteins required for pore function. 1991, Pubmed
Floer, Disassembly of RanGTP-karyopherin beta complex, an intermediate in nuclear protein import. 1997, Pubmed
Fornerod, The human homologue of yeast CRM1 is in a dynamic subcomplex with CAN/Nup214 and a novel nuclear pore component Nup88. 1997, Pubmed
Goldberg, The nuclear pore complex: three-dimensional surface structure revealed by field emission, in-lens scanning electron microscopy, with underlying structure uncovered by proteolysis. 1993, Pubmed , Xenbase
Goldberg, Dimples, pores, star-rings, and thin rings on growing nuclear envelopes: evidence for structural intermediates in nuclear pore complex assembly. 1997, Pubmed , Xenbase
Goldberg, The nuclear pore complex and lamina: three-dimensional structures and interactions determined by field emission in-lens scanning electron microscopy. 1996, Pubmed , Xenbase
Görlich, Identification of different roles for RanGDP and RanGTP in nuclear protein import. 1996, Pubmed , Xenbase
Grandi, Nup93, a vertebrate homologue of yeast Nic96p, forms a complex with a novel 205-kDa protein and is required for correct nuclear pore assembly. 1997, Pubmed , Xenbase
Grote, Mapping of nucleoporins to the center of the nuclear pore complex by post-embedding immunogold electron microscopy. 1995, Pubmed
Guan, Structural analysis of the p62 complex, an assembly of O-linked glycoproteins that localizes near the central gated channel of the nuclear pore complex. 1995, Pubmed
Hennekes, Phosphorylation on protein kinase C sites inhibits nuclear import of lamin B2. 1993, Pubmed
Hetzer, GTP hydrolysis by Ran is required for nuclear envelope assembly. 2000, Pubmed , Xenbase
Hinshaw, Architecture and design of the nuclear pore complex. 1992, Pubmed , Xenbase
Hurwitz, Two yeast nuclear pore complex proteins involved in mRNA export form a cytoplasmically oriented subcomplex. 1998, Pubmed
Jarnik, Toward a more complete 3-D structure of the nuclear pore complex. 1991, Pubmed , Xenbase
Kehlenbach, A role for RanBP1 in the release of CRM1 from the nuclear pore complex in a terminal step of nuclear export. 1999, Pubmed
Kraemer, The essential yeast nucleoporin NUP159 is located on the cytoplasmic side of the nuclear pore complex and serves in karyopherin-mediated binding of transport substrate. 1995, Pubmed
Kraemer, The human CAN protein, a putative oncogene product associated with myeloid leukemogenesis, is a nuclear pore complex protein that faces the cytoplasm. 1994, Pubmed
Kutay, Dominant-negative mutants of importin-beta block multiple pathways of import and export through the nuclear pore complex. 1997, Pubmed , Xenbase
Kutay, Identification of a tRNA-specific nuclear export receptor. 1998, Pubmed , Xenbase
Lourim, Membrane-associated lamins in Xenopus egg extracts: identification of two vesicle populations. 1993, Pubmed , Xenbase
Mahajan, A small ubiquitin-related polypeptide involved in targeting RanGAP1 to nuclear pore complex protein RanBP2. 1997, Pubmed
Matsuoka, Identification and characterization of nuclear pore subcomplexes in mitotic extract of human somatic cells. 1999, Pubmed
Matunis, SUMO-1 modification and its role in targeting the Ran GTPase-activating protein, RanGAP1, to the nuclear pore complex. 1998, Pubmed
Matunis, A novel ubiquitin-like modification modulates the partitioning of the Ran-GTPase-activating protein RanGAP1 between the cytosol and the nuclear pore complex. 1996, Pubmed , Xenbase
Meier, The role of lamin LIII in nuclear assembly and DNA replication, in cell-free extracts of Xenopus eggs. 1991, Pubmed , Xenbase
Melchior, GTP hydrolysis by Ran occurs at the nuclear pore complex in an early step of protein import. 1995, Pubmed
Moore, The two steps of nuclear import, targeting to the nuclear envelope and translocation through the nuclear pore, require different cytosolic factors. 1992, Pubmed , Xenbase
Müller, SUMO, ubiquitin's mysterious cousin. 2001, Pubmed
Nakielny, Nup153 is an M9-containing mobile nucleoporin with a novel Ran-binding domain. 1999, Pubmed
Newmeyer, Nuclear import can be separated into distinct steps in vitro: nuclear pore binding and translocation. 1988, Pubmed , Xenbase
Newmeyer, In vitro transport of a fluorescent nuclear protein and exclusion of non-nuclear proteins. 1986, Pubmed , Xenbase
Ohno, Nucleocytoplasmic transport: the last 200 nanometers. 1998, Pubmed
Palacios, RAN/TC4 mutants identify a common requirement for snRNP and protein import into the nucleus. 1996, Pubmed , Xenbase
Panté, Sequential binding of import ligands to distinct nucleopore regions during their nuclear import. 1996, Pubmed , Xenbase
Panté, Interactions and three-dimensional localization of a group of nuclear pore complex proteins. 1994, Pubmed , Xenbase
Pichler, The nucleoporin RanBP2 has SUMO1 E3 ligase activity. 2002, Pubmed
Powers, Reconstituted nuclei depleted of a vertebrate GLFG nuclear pore protein, p97, import but are defective in nuclear growth and replication. 1995, Pubmed , Xenbase
Radu, The peptide repeat domain of nucleoporin Nup98 functions as a docking site in transport across the nuclear pore complex. 1995, Pubmed
Rakowska, ATP-Induced shape change of nuclear pores visualized with the atomic force microscope. 1998, Pubmed , Xenbase
Rexach, Protein import into nuclei: association and dissociation reactions involving transport substrate, transport factors, and nucleoporins. 1995, Pubmed
Ribbeck, Kinetic analysis of translocation through nuclear pore complexes. 2001, Pubmed
Richards, The C terminus of the nuclear RAN/TC4 GTPase stabilizes the GDP-bound state and mediates interactions with RCC1, RAN-GAP, and HTF9A/RANBP1. 1995, Pubmed
Richardson, Nuclear protein migration involves two steps: rapid binding at the nuclear envelope followed by slower translocation through nuclear pores. 1988, Pubmed , Xenbase
Ris, High-resolution field-emission scanning electron microscopy of nuclear pore complex. 1997, Pubmed
Ris, High-resolution field emission scanning electron microscope imaging of internal cell structures after Epon extraction from sections: a new approach to correlative ultrastructural and immunocytochemical studies. 1993, Pubmed , Xenbase
Rout, The nuclear pore complex as a transport machine. 2001, Pubmed
Rout, The yeast nuclear pore complex: composition, architecture, and transport mechanism. 2000, Pubmed
Rutherford, Three-dimensional visualization of the route of protein import: the role of nuclear pore complex substructures. 1997, Pubmed , Xenbase
Ryan, The nuclear pore complex: a protein machine bridging the nucleus and cytoplasm. 2000, Pubmed
Saitoh, Direct and indirect association of the small GTPase ran with nuclear pore proteins and soluble transport factors: studies in Xenopus laevis egg extracts. 1996, Pubmed , Xenbase
Schlenstedt, Yrb4p, a yeast ran-GTP-binding protein involved in import of ribosomal protein L25 into the nucleus. 1997, Pubmed
Schlenstedt, Mutants in a yeast Ran binding protein are defective in nuclear transport. 1995, Pubmed
Spann, Disruption of nuclear lamin organization alters the distribution of replication factors and inhibits DNA synthesis. 1997, Pubmed , Xenbase
Stoffler, Calcium-mediated structural changes of native nuclear pore complexes monitored by time-lapse atomic force microscopy. 1999, Pubmed , Xenbase
Stoffler, The nuclear pore complex: from molecular architecture to functional dynamics. 1999, Pubmed
Sukegawa, A nuclear pore complex protein that contains zinc finger motifs, binds DNA, and faces the nucleoplasm. 1993, Pubmed
Uv, members only encodes a Drosophila nucleoporin required for rel protein import and immune response activation. 2000, Pubmed
van Deursen, G2 arrest and impaired nucleocytoplasmic transport in mouse embryos lacking the proto-oncogene CAN/Nup214. 1996, Pubmed
Vasu, Nuclear pores and nuclear assembly. 2001, Pubmed
Villa Braslavsky, Different structural and kinetic requirements for the interaction of Ran with the Ran-binding domains from RanBP2 and importin-beta. 2000, Pubmed
Walter, Regulated chromosomal DNA replication in the absence of a nucleus. 1998, Pubmed , Xenbase
Walther, The nucleoporin Nup153 is required for nuclear pore basket formation, nuclear pore complex anchoring and import of a subset of nuclear proteins. 2001, Pubmed , Xenbase
Wilken, Localization of the Ran-GTP binding protein RanBP2 at the cytoplasmic side of the nuclear pore complex. 1995, Pubmed
Wu, Nup358, a cytoplasmically exposed nucleoporin with peptide repeats, Ran-GTP binding sites, zinc fingers, a cyclophilin A homologous domain, and a leucine-rich region. 1995, Pubmed
Wu, Disruption of the FG nucleoporin NUP98 causes selective changes in nuclear pore complex stoichiometry and function. 2001, Pubmed
Yang, Lamin-binding fragment of LAP2 inhibits increase in nuclear volume during the cell cycle and progression into S phase. 1997, Pubmed
Yaseen, Two distinct classes of Ran-binding sites on the nucleoporin Nup-358. 1999, Pubmed
Yaseen, GTP hydrolysis links initiation and termination of nuclear import on the nucleoporin nup358. 1999, Pubmed
Yokoyama, A giant nucleopore protein that binds Ran/TC4. 1995, Pubmed
