XB-ART-6770
J Cell Biol
2002 Aug 05;1583:529-39. doi: 10.1083/jcb.200203064.
Show Gene links
Show Anatomy links
Endostatin is a potential inhibitor of Wnt signaling.
Hanai J, Gloy J, Karumanchi SA, Kale S, Tang J, Hu G, Chan B, Ramchandran R, Jha V, Sukhatme VP, Sokol S.
???displayArticle.abstract???
Endostatin (ES) is a fragment of collagen XVIII that possesses antiangiogenic activity. To gain insight into ES-mediated signaling, we studied the effects of ES RNA on Xenopus embryogenesis and observed developmental abnormalities consistent with impaired Wnt signaling. ES RNA blocked the axis duplication induced by beta-catenin, partially suppressed Wnt-dependent transcription, and stimulated degradation of both wild-type and "stabilized" forms of beta-catenin, the latter suggesting that ES signaling does not involve glycogen synthase kinase 3. Moreover, ES uses a pathway independent of the Siah1 protein in targeting beta-catenin for proteasome-mediated degradation. ES failed to suppress the effects of T cell-specific factor (TCF)-VP16 (TVP), a constitutive downstream transcriptional activator that acts independently of beta-catenin. Importantly, these data were replicated in endothelial cells and also in the DLD-1 colon carcinoma cells with the mutated adenomatous polyposis coli protein. Finally, suppression of endothelial cell migration and inhibition of cell cycle by ES were reversed by TVP. Though high levels of ES were used in both the Xenopus and endothelial cell studies and the effects on beta-catenin signaling were modest, these data argue that at pharmacological concentrations ES may impinge on Wnt signaling and promote beta-catenin degradation.
???displayArticle.pubmedLink??? 12147676
???displayArticle.pmcLink??? PMC2173844
???displayArticle.link??? J Cell Biol
Species referenced: Xenopus laevis
Genes referenced: acvr1 cat.2 ctnnb1 dld dvl1 dvl2 fgf2 gpc1 myc sia1 siah1 vegfa
???attribute.lit??? ???displayArticles.show???
|
|
Figure 1. Developmental effects of ES in Xenopus embryos. Four to eight cell embryos were injected into the animal side of one ventral (V) blastomere (A) with wild-type or mutated ES RNAs (2 ng each) and cultured for 48 h at room temperature to assess cement gland development. (B) Summary of the data. (C) Embryos injected with ES RNA develop ectopic cement glands (arrowheads). (D) Embryos injected with RNA encoding an NH2-terminal deletion construct (ES-m) are indistinguishable from uninjected embryos. (E) Protein expression levels in embryos injected with ES and ES-m RNAs assessed by anti-ES antibody. |
|
|
Figure 2. ES inhibits β-cateninâdependent signaling. (A) Embryos were injected into one ventral vegetal blastomere with 50 pg of β-catenin (β-cat) RNA with or without 2 ng of ES or ES-m RNA. Secondary axis induction was assessed after 48 h culture at room temperature. (B) Luciferase activity was measured in embryos microinjected with the Siamois promoterâreporter construct (pSiaLuc). pSia-Luc activation by β-catenin was reduced by ES but not by ES-m. (C) The effect of ES on β-catenin signaling in endothelial cells. Transcriptional activation of the TOP-FLASH and FOP-FLASH reporters was measured in HUVECs transfected with indicated plasmids in the presence or absence ES or ES mutant (ES 3.1). Numbers show the amount of ES in μg/ml and the amount of transfected β-catenin plasmid per well of a 6-well plate. Cells were transfected with 0.8 μg of each reporter plasmid. |
|
|
Figure 3. Effects of ES in response to increasing Dsh and TVP activity. (A and B) Embryos were injected into one ventral vegetal blastomere as indicated with the following RNAs: TVP (0.7 pg), Dsh (0.7 ng); ES and ES-m (2 ng). (A) ES failed to inhibit TVP induced secondary axes. (B) The effect of ES constructs on secondary axes induced by Dsh and TVP. Total number of injected embryos varied from 14 to 70 per group. (C) The effect of ES on transcriptional activation of TOP-FLASH in response to Dsh and TVP. HUVECs were transfected with 0.4 μg of TVP or empty vector in the presence (5 or 20 μg/ml) or absence of ES. ES inhibited Dsh-mediated but not TVP-mediated activation of the reporter. |
|
|
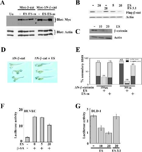
Figure 4. ES down-regulates β-catenin levels. (A) ES decreases steady state β-catenin levels in embryo lysates. Embryos were coinjected with Myc-tagged β-catenin (β-cat) or ÎNâβ-catenin (ÎN-β-cat) RNAs (300 and 100 pg, respectively) and either wild-type or mutated ES RNA. At embryonic stages 8â8.5, β-catenin levels were analyzed by Western blotting with anti-Myc antibodies. ES but not ES-m reduced both β-catenin and ÎNâβ-catenin protein levels. (B) Effect of ES on β-catenin levels in HUVECs. ES (5 or 20 μg/ml) but not mutant ES 3.1 (20 μg/ml) reduced Flagâβ-catenin levels in transfected HUVECs. (C) ES down-regulates endogenous β-catenin in CPAE cells. Cells were incubated with indicated amounts of ES (μg/ml) for 24 h, and cell lysate were collected for western analysis. (D and E) ES blocks the signaling activity of stabilized β-catenin in Xenopus. Embryos were injected with 150â300 pg of ÎNâβ-catenin RNA and 2 ng of ES or ES-m RNA as described in the Fig. 2 legend. (D) Suppression of secondary axes induced by ÎNâβ-catenin. (E) Summary of the data. (F) ES blocks the signaling activity of stabilized β-catenin in HUVECs. Transcriptional activation of TOP-FLASH in HUVECs transfected with 0.4 μg of β-catenin S>A mutant (β-SA) or empty vector in the presence or absence of 5â20 μg/ml of ES. (G) ES down-regulates TOP-FLASH in the colon cancer DLD-1 cells with constitutively high levels of β-catenin signaling. DLD-1 cells were transfected with 0.9 μg of TOP-FLASH reporter plasmid and incubated in the presence (10 or 20 μg/ml) or absence of ES. Cell lysates were collected 24 h after transfection for luciferase activity measurement. |
|
|
Figure 5. ES effects on β-catenin are not mediated through βTrCP or Siah1. (A) CPAE cells were transfected with 0.4 μg of mycâβ-catenin and 0.8 μg of each Flag-βTrCP, Flag-ÎNβTrCP, Flag-Siah1, or FlagâSiah1-dR, as indicated, in the presence (20 μg/ml) or absence of ES. ES reduced transcriptional activation of TOP-FLASH by β-catenin in the presence of dominant negative forms of βTrCP or Siah1. β-catenin levels were measured in the same experiment in the presence (20 μg/ml) or absence of ES. (B) Proteasome inhibitor treatment reverses the effect of ES on β-catenin. CPAE cells were transfected with the Flagâβ-catenin and GFP plasmids. After 24 h, cells were incubated with ES (10 μg/ml) and/or the proteasome inhibitor MG132 (MG) for 3 h as indicated. Cell lysates were collected for Western blotting with anti-Flag and anti-GFP antibodies. (C) ES effect on TOP-FLASH requires glypican 1. Transcriptional activity of TOP-FLASH was measured in glypican 1 antisense virus- or control vector-infected HUVEC. |
|
|
Figure 6. Activated TCF (TVP) reverses the inhibitory effects of ES on endothelial cell migration and cell cycle. For migration assays and cell cycle analysis, TVP-infected HUVECs (TVP-HUVEC) or empty virus-infected HUVECs were used. TVP-HUVECs expressed Myc-TVP as detected by anti-Myc antibodies (A) and had elevated TOP-FLASH reporter activity (B). (C) Migration assays were performed in Boyden chambers with VEGF (20 ng/ml) or bFGF (20 ng/ml) as stimulants. ES (1 μg/ml) had no effect on TVP-HUVECs. (D) FACS® analysis of the cell cycle stage was performed with VEGF (20 ng/ml) or bFGF (20 ng/ml) as stimulants in the presence or absence of ES (20 μg/ml). ES reduced the number of cells entering the S phase in control HUVECs but not in TVP-HUVECs. |
References [+] :
Ackley,
The NC1/endostatin domain of Caenorhabditis elegans type XVIII collagen affects cell migration and axon guidance.
2001, Pubmed
Ackley, The NC1/endostatin domain of Caenorhabditis elegans type XVIII collagen affects cell migration and axon guidance. 2001, Pubmed
Akiyama, Wnt/beta-catenin signaling. 2000, Pubmed
Baeg, Heparan sulfate proteoglycans are critical for the organization of the extracellular distribution of Wingless. 2001, Pubmed
Bhanot, A new member of the frizzled family from Drosophila functions as a Wingless receptor. 1996, Pubmed
Bienz, Linking colorectal cancer to Wnt signaling. 2000, Pubmed
Blezinger, Systemic inhibition of tumor growth and tumor metastases by intramuscular administration of the endostatin gene. 1999, Pubmed
Boilly, FGF signals for cell proliferation and migration through different pathways. 2000, Pubmed
Brannon, A beta-catenin/XTcf-3 complex binds to the siamois promoter to regulate dorsal axis specification in Xenopus. 1997, Pubmed , Xenbase
Cadigan, Wnt signaling: a common theme in animal development. 1997, Pubmed , Xenbase
Carmeliet, Mechanisms of angiogenesis and arteriogenesis. 2000, Pubmed
Della, Isolation and characterisation of murine homologues of the Drosophila seven in absentia gene (sina). 1993, Pubmed
Dennis, A secreted frizzled related protein, FrzA, selectively associates with Wnt-1 protein and regulates wnt-1 signaling. 1999, Pubmed
Dhanabal, Cloning, expression, and in vitro activity of human endostatin. 1999, Pubmed
Dhanabal, Endostatin: yeast production, mutants, and antitumor effect in renal cell carcinoma. 1999, Pubmed
Dhanabal, Endostatin induces endothelial cell apoptosis. 1999, Pubmed
Dixelius, Endostatin-induced tyrosine kinase signaling through the Shb adaptor protein regulates endothelial cell apoptosis. 2000, Pubmed
Duplàa, Identification and cloning of a secreted protein related to the cysteine-rich domain of frizzled. Evidence for a role in endothelial cell growth control. 1999, Pubmed
Elamaa, Cloning of three variants of type XVIII collagen and their expression patterns during Xenopus laevis development. 2002, Pubmed , Xenbase
Fan, A role for Siamois in Spemann organizer formation. 1997, Pubmed , Xenbase
Fan, Wnt signaling and transcriptional control of Siamois in Xenopus embryos. 1998, Pubmed , Xenbase
Feldman, Effect of retroviral endostatin gene transfer on subcutaneous and intraperitoneal growth of murine tumors. 2001, Pubmed
Fukai, Lack of collagen XVIII/endostatin results in eye abnormalities. 2002, Pubmed
Guger, beta-Catenin has Wnt-like activity and mimics the Nieuwkoop signaling center in Xenopus dorsal-ventral patterning. 1995, Pubmed , Xenbase
Guger, A mode of regulation of beta-catenin signaling activity in Xenopus embryos independent of its levels. 2000, Pubmed , Xenbase
Gumbiner, Carcinogenesis: a balance between beta-catenin and APC. 1997, Pubmed
Hanahan, Patterns and emerging mechanisms of the angiogenic switch during tumorigenesis. 1996, Pubmed
Hanai, Endostatin causes G1 arrest of endothelial cells through inhibition of cyclin D1. 2002, Pubmed
Harland, Formation and function of Spemann's organizer. 1997, Pubmed
He, Glycogen synthase kinase-3 and dorsoventral patterning in Xenopus embryos. 1995, Pubmed , Xenbase
He, Identification of c-MYC as a target of the APC pathway. 1998, Pubmed
Heasman, Beta-catenin signaling activity dissected in the early Xenopus embryo: a novel antisense approach. 2000, Pubmed , Xenbase
Herbst, Clinical studies of angiogenesis inhibitors: the University of Texas MD Anderson Center Trial of Human Endostatin. 2001, Pubmed
Hu, Siah-1 N-terminal RING domain is required for proteolysis function, and C-terminal sequences regulate oligomerization and binding to target proteins. 1999, Pubmed
Ikeda, Mutational analysis of the CTNNB1 (beta-catenin) gene in human endometrial cancer: frequent mutations at codon 34 that cause nuclear accumulation. 2000, Pubmed
Ishikawa, Mouse Wnt receptor gene Fzd5 is essential for yolk sac and placental angiogenesis. 2001, Pubmed , Xenbase
Itoh, Axis determination in Xenopus involves biochemical interactions of axin, glycogen synthase kinase 3 and beta-catenin. 1998, Pubmed , Xenbase
Itoh, Specific modulation of ectodermal cell fates in Xenopus embryos by glycogen synthase kinase. 1995, Pubmed , Xenbase
Itoh, Interaction of dishevelled and Xenopus axin-related protein is required for wnt signal transduction. 2000, Pubmed , Xenbase
Jensen, Multiple proteolytic systems, including the proteasome, contribute to CFTR processing. 1995, Pubmed
Jiang, Regulation of the Hedgehog and Wingless signalling pathways by the F-box/WD40-repeat protein Slimb. 1998, Pubmed
Karihaloo, Endostatin regulates branching morphogenesis of renal epithelial cells and ureteric bud. 2001, Pubmed
Karumanchi, Cell surface glypicans are low-affinity endostatin receptors. 2001, Pubmed
Kawabata, Smad proteins exist as monomers in vivo and undergo homo- and hetero-oligomerization upon activation by serine/threonine kinase receptors. 1998, Pubmed
Kimelman, Vertebrate mesendoderm induction and patterning. 2000, Pubmed , Xenbase
Kishida, DIX domains of Dvl and axin are necessary for protein interactions and their ability to regulate beta-catenin stability. 1999, Pubmed
Krieg, Functional messenger RNAs are produced by SP6 in vitro transcription of cloned cDNAs. 1984, Pubmed , Xenbase
Lee, Physiological regulation of [beta]-catenin stability by Tcf3 and CK1epsilon. 2001, Pubmed , Xenbase
Lin, Dally cooperates with Drosophila Frizzled 2 to transduce Wingless signalling. 1999, Pubmed
Lin, Induced repatterning of type XVIII collagen expression in ureter bud from kidney to lung type: association with sonic hedgehog and ectopic surfactant protein C. 2001, Pubmed
Liu, Siah-1 mediates a novel beta-catenin degradation pathway linking p53 to the adenomatous polyposis coli protein. 2001, Pubmed , Xenbase
Liu, beta-Trcp couples beta-catenin phosphorylation-degradation and regulates Xenopus axis formation. 1999, Pubmed , Xenbase
Makarova, Generation of deletion and point mutations with one primer in a single cloning step. 2000, Pubmed
Maniatis, A ubiquitin ligase complex essential for the NF-kappaB, Wnt/Wingless, and Hedgehog signaling pathways. 1999, Pubmed
Matsuzawa, Siah-1, SIP, and Ebi collaborate in a novel pathway for beta-catenin degradation linked to p53 responses. 2001, Pubmed
Morin, Activation of beta-catenin-Tcf signaling in colon cancer by mutations in beta-catenin or APC. 1997, Pubmed
Newport, A major developmental transition in early Xenopus embryos: II. Control of the onset of transcription. 1982, Pubmed , Xenbase
O'Reilly, Endostatin: an endogenous inhibitor of angiogenesis and tumor growth. 1997, Pubmed
Ory, A stable human-derived packaging cell line for production of high titer retrovirus/vesicular stomatitis virus G pseudotypes. 1996, Pubmed
Peifer, Wnt signaling in oncogenesis and embryogenesis--a look outside the nucleus. 2000, Pubmed
Pierce, Regulation of Spemann organizer formation by the intracellular kinase Xgsk-3. 1995, Pubmed , Xenbase
Polakis, Wnt signaling and cancer. 2000, Pubmed
Salic, Control of beta-catenin stability: reconstitution of the cytoplasmic steps of the wnt pathway in Xenopus egg extracts. 2000, Pubmed , Xenbase
Sauter, Adenovirus-mediated gene transfer of endostatin in vivo results in high level of transgene expression and inhibition of tumor growth and metastases. 2000, Pubmed
Sertié, Collagen XVIII, containing an endogenous inhibitor of angiogenesis and tumor growth, plays a critical role in the maintenance of retinal structure and in neural tube closure (Knobloch syndrome). 2000, Pubmed
Shichiri, Antiangiogenesis signals by endostatin. 2001, Pubmed
Shtutman, The cyclin D1 gene is a target of the beta-catenin/LEF-1 pathway. 1999, Pubmed
Smalley, Interaction of axin and Dvl-2 proteins regulates Dvl-2-stimulated TCF-dependent transcription. 1999, Pubmed
Sokol, Wnt signaling and dorso-ventral axis specification in vertebrates. 1999, Pubmed
Sokol, Analysis of Dishevelled signalling pathways during Xenopus development. 1996, Pubmed , Xenbase
Tetsu, Beta-catenin regulates expression of cyclin D1 in colon carcinoma cells. 1999, Pubmed
Tsuda, The cell-surface proteoglycan Dally regulates Wingless signalling in Drosophila. 1999, Pubmed
Turner, Expression of achaete-scute homolog 3 in Xenopus embryos converts ectodermal cells to a neural fate. 1994, Pubmed , Xenbase
van de Wetering, Identification and cloning of TCF-1, a T lymphocyte-specific transcription factor containing a sequence-specific HMG box. 1991, Pubmed
Van de Wetering, Extensive alternative splicing and dual promoter usage generate Tcf-1 protein isoforms with differential transcription control properties. 1996, Pubmed
Vonica, TCF is the nuclear effector of the beta-catenin signal that patterns the sea urchin animal-vegetal axis. 2000, Pubmed , Xenbase
Wang, A large family of putative transmembrane receptors homologous to the product of the Drosophila tissue polarity gene frizzled. 1996, Pubmed
Wodarz, Mechanisms of Wnt signaling in development. 1998, Pubmed , Xenbase
Wright, Identification of a Wnt-responsive signal transduction pathway in primary endothelial cells. 1999, Pubmed
Yamaguchi, Endostatin inhibits VEGF-induced endothelial cell migration and tumor growth independently of zinc binding. 1999, Pubmed
Yokoyama, Effect of endostatin on spontaneous tumorigenesis of mammary adenocarcinoma in a transgenic mouse model. 2000, Pubmed
Yoon, Mouse endostatin inhibits the formation of lung and liver metastases. 1999, Pubmed
Yost, The axis-inducing activity, stability, and subcellular distribution of beta-catenin is regulated in Xenopus embryos by glycogen synthase kinase 3. 1996, Pubmed , Xenbase
Yost, GBP, an inhibitor of GSK-3, is implicated in Xenopus development and oncogenesis. 1998, Pubmed , Xenbase
Zatterstrom, Collagen XVIII/endostatin structure and functional role in angiogenesis. 2000, Pubmed
Zeng, The mouse Fused locus encodes Axin, an inhibitor of the Wnt signaling pathway that regulates embryonic axis formation. 1997, Pubmed , Xenbase
