Click here to close
Hello! We notice that you are using Internet Explorer, which is not supported by Xenbase and may cause the site to display incorrectly.
We suggest using a current version of Chrome,
FireFox, or Safari.
???displayArticle.abstract???
Since the three main pathways (the Wnt, VegT and BMP pathways) involved in organizer and axis formation in the Xenopus embryo are now characterized, the challenge is to understand their interactions. Here three comparisons were made. Firstly, we made a systematic comparison of the expression of zygotic genes in sibling wild-type, VegT-depleted (VegT(-)), beta-catenin-depleted (beta-catenin(-)) and double depleted (VegT(-)/beta-catenin(-)) embryos and placed early zygotic genes into specific groups. In the first group some organizer genes, including chordin, noggin and cerberus, required the activity of both the Wnt pathway and the VegT pathway to be expressed. A second group including Xnr1, 2, 4 and Xlim1 were initiated by the VegT pathway but their dorsoventral pattern and amount of their expression was regulated by the Wnt pathway. Secondly, we compared the roles of the Wnt and VegT pathways in producing dorsal signals. Explant co-culture experiments showed that the Wnt pathway did not cause the release of a dorsal signal from the vegetal mass independent from the VegT pathway. Finally we compared the extent to which inhibiting Smad 1 phosphorylation in one area of VegT(-), or beta-catenin(-) embryos would rescue organizer and axis formation. We found that BMP inhibition with cm-BMP7 mRNA had no rescuing effects on VegT(-) embryos, while cm-BMP7 and noggin mRNA caused a complete rescue of the trunk, but not of the anterior pattern in beta-catenin(-) embryos.
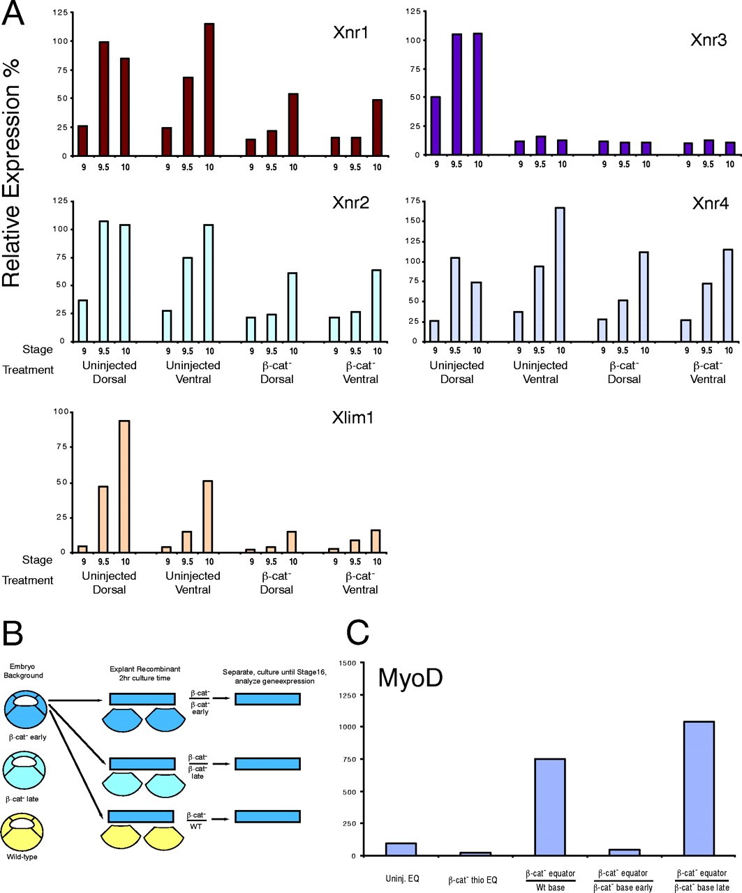
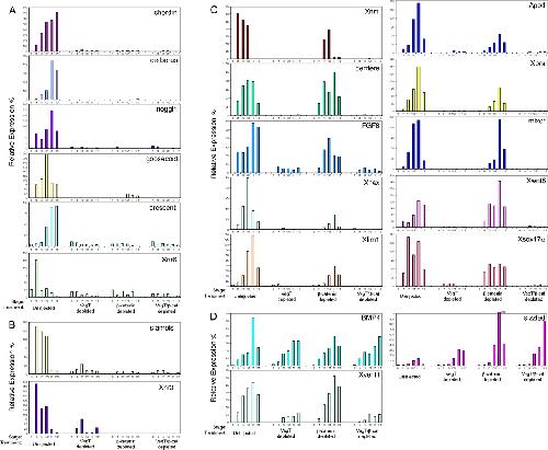
Fig. 1. The regulation of zygotic transcription by both the VegT and the Wnt pathway. Wild-type, VegTâ, β-cateninâ and VegTâ/β-cateninâ embryos were frozen at 2-hourly intervals from the mid-blastula (stage 8) to the late gastrula (stage 11.5) stages and analysed by real-time RT-PCR. The results are displayed as histograms to show the relative levels of expression of molecular markers representing (A) genes that require both pathways for the initiation of their expression, (B) direct targets of the Wnt pathway, (C) genes that require VegT but not β-catenin for the initiation of their expression, (D) genes activated normally in both VegTâ and β-cateninâ embryos. In each case, ornithine decarboxylase (ODC) is used as a loading control (data not shown), and each bar is normalized to the level of ODC expression.
Fig. 2. Do the VegT and Wnt pathways act separately in the vegetal mass to produce a mesodermal signal and a dorsal signal respectively? (A) The design of the experiment shown in C. The equatorial regions of β-cateninâ embryos at stage 8 were dissected and co-cultured for 2 hours with wild-type, β-cateninâ or VegTâ vegetal masses. The explants were then separated and cultured until siblings reached the mid-gastrula stage, for analysis of dorsal mesodermal markers, and the mid-neurula stage, for the examination of convergence extension movement and the late mesodermal marker, MyoD. (B) The appearance of an equatorial region/vegetal mass co-culture. (C) The appearance of the equatorial regions after separation from the vegetal masses and overnight culture until siblings reached neurula stage 16. (D) Real-time RT-PCR to show the relative levels of expression of organizer genes in sibling equators of those shown in C and D, frozen at the gastrula stage (11, or 16 in last panel). EQ, equator; β-catâ/wt bs, β-cateninâ equator co-cultured with wild-type bases; β-catâ/VegTâ bs, β-cateninâ equator co-cultured with VegTâ bases. In each case, ornithine decarboxylase (ODC) is used as a loading control (data not shown), and each bar is normalized to the level of ODC.
Fig. 3. The Wnt component controlling goosecoid and chordin expression can be supplied in the equatorial region while the VegT component comes from the vegetal mass. The experimental design is shown at the top. The histograms show the expression of gsc and chordin and Xnr3 in isolated equatorial explants after culture with vegetal masses in the combinations shown. The expression of gsc and chordin was partially rescued in equatorial explants by co-culture with β-catenin– vegetal masses, indicating that Wnt signaling activity in the equator together with inducing signals downstream of VegT in the vegetal mass are sufficient to activate these genes.
Fig. 4. The timing, extent and localization of expression of Xnrs is regulated by the Wnt pathway and is necessary for inducing dorsal mesoderm in equatorial cells. (A) Real-time RT-PCR to show the relative levels of expression of the nodal genes Xnr1, 2, 3 and 4 in dorsal and ventral halves of wild-type and β-cateninâ embryos frozen at the late blastula and early gastrula stages (9, 9.5 and 10). The dorso-ventral pattern of expression of Xnr1 seen in wild-type halves, is lost in β-cateninâ embryos. ODC is used as a loading control (data not shown), and each bar is normalized to the level of ODC. (B) The design of the experiment shown in C. Equators from wild-type and β-cateninâ mid-blastula stage embryos were co-cultured with with β-cateninâ vegetal masses from mid-blastulae (β-catâ/β-catâ early) or early gastrula stage (β-catâ/β-catâ late). Controls were mid blastula β-cateninâ equators co-cultured with wild-type mid-blastula vegetal masses (β-catâ/WT). The co-cultures were then separated and equators were cultured until siblings reached the late neurula stage and they were then frozen for analysis. (C) Real-time RT-PCR to show the relative levels of expression of MyoD in equators from the experiment described in B. ODC is used as a loading control (data not shown), and each bar is normalized to the level of ODC.
Fig. 5. cm-BMP7 mRNA blocks Smad1 phosphorylation but not Smad2 phosphorylation. Wild-type embryos at the 8-cell stage were injected into one ventralblastomere with 600 pg of cm-BMP7, cm-Xnr2 or Xnr2 mRNAs. Embryos were cultured to stage 10 and frozen in groups of 5 for a western blot. Embryos were processed as described by Lee et al. (Lee et al., 2001). The blot was probed for both phosphorylated Smad1 and Smad2 protein. cm-BMP7 mRNA-injected embryos had reduced expression of PSmad1 compared to uninjected controls, while PSmad2 was unaffected (lane 2). In comparison cm-Xnr2 mRNA reduced Smad2 phosphorylation and increased PSmad1 (lane 3), while Xnr2 mRNA increased PSmad2 and reduced PSmad1.
Fig. 6. The importance of a Smad1 phosphorylation- free zone in axis formation. (A) Embryos depleted of maternal (m βcatâ), or both maternal and zygotic (m/z βcatâ) β-catenin were injected with cm-BMP7 mRNA (600 pg into 1 ventral vegetal cell at the 8-cell stage) and photographed at the tailbud stage. c, cement gland; nt, neural tube. (B) Embryos depleted of maternal VegT mRNA were injected with cm-BMP7 mRNA (600 pg into 1 ventral vegetal cell at the 8-cell stage and photographed at the tailbud stage. c, cement gland. (C,D) cm-BMP7 mRNA (600 pg) together with lacZ mRNA (200 pg) was injected into one ventral cell at the 8-cell stage, in both m β-cateninâ and m/z β-cateninâ embryos, that were then photographed at the tailbud stage. Blue cells derived from the injected blastomere were visible in cleared embryos mostly in the rescued notochord and neural structures. b, brain; n, notochord nt, neural tube. (E) Histological section of an m/z β-cateninâ embryo rescued by cm-BMP7/Xga mRNA injection. Note the blue cells in notochord (n) and neural tube (nt) in this phase contrast picture. (F) Hematoxylin and Eosin stained histological sections of wild-type, m/z β-cateninâ and m/z β-cateninâ +cm-BMP7 mRNA injected embryos at the late tailbud stage. n,notochord; nt,neural tube.
Fig. 7. Organizer gene expression is rescued at the early neurula stage by BMP blockade in β-cateninâ but not VegTâ embryos. Wild-type (uninjected, U), VegTâ thioate (V), m β-cateninâ thioate (T) and m/z β-cateninâ morpholino (M) embryos, and siblings injected with cm-BMP7 (cmB) at the 8-cell stage (600 pg; 1 ventral vegetal cell) were frozen at the early gastrula (stage 10.5) and early neurula stage (stage 13) and analysed by real-time RT-PCR for organizer gene expression. The results are displayed as histograms to show the relative levels of expression. In each case, ornithine decarboxylase (ODC) is used as a loading control (data not shown), and each bar is normalized to the level of ODC expression.
Fig. 8. Noggin also rescues normal dorsoventral but incomplete anterior axes in m/z β-cateninâ embryos. (A) Embryos depleted of both maternal and zygotic β-catenin (m/z β-cateninâ)were injected with noggin mRNA (1, 10 or 50 pg) into 1 ventral vegetal cell a the 8-cell stage together with lacZ mRNA, and they were then processed for X-gal staining and photographed at the tailbud stage (stage 30). (B) Sibling embryos of those shown in A at stage 40. An uninjected control is included for comparison. Although the dorsoventral axis is normal, there are severe deficiencies in anterior patterning and axial length. (C) m/z β-cateninâ control embryos from this experiment.
Fig. 9. Models of normal axis formation in wild-type embryos, compared to axes rescued in VegTâ and β-cateninâ embryos by the injection of cm-BMP7 mRNA. (A) A diagrammatic view of normal axis formation at the gastrula (stage 10) and tailbud (stage 26) stages. For simplicity, the gastrulation movements that reverse the anterior-posterior axis are not drawn. (B) The lack of axis formation in a VegTâ embryo injected with cm-BMP7 mRNA at the 8-cell stage in the ventral equatorial region, showing the gene expression profile of these embryos, throughout the gastrula stage. These embryos have abnormal cement glands but no neural tube or notochord. (C) The rescue of the trunk in m β-cateninâ injected embryos with cm-BMP7 mRNA as in B. The progeny of the cells injected with cm-BMP7 mRNA become the notochord and neural tube and induce somite formation. No cement gland or expanded brain forms because zygotic Wnt8 is expressed downstream of VegT and blocks anterior patterning. (D) The rescue of the trunk and partial rescue of the head in m/z β-cateninâ embryos injected with cm-BMP7 mRNA as in B. They have notochords, abnormal brains, and enlarged cement glands. Zygotic Wnt 8 mRNA is expressed but its function is blocked because the β-catenin morpholino oligo blocks translation of β-catenin protein. In neither C nor D do normal anterior structures form.