Click here to close
Hello! We notice that you are using Internet Explorer, which is not supported by Xenbase and may cause the site to display incorrectly.
We suggest using a current version of Chrome,
FireFox, or Safari.
???displayArticle.abstract???
Analysis of gene function in vertebrates is facilitated by gain-of-function studies, such as injection of synthetic mRNA in amphibian embryos. This approach is hampered by lack of spatial and temporal control of expression of the introduced gene product. An additional level of control is obtained by nuclear-transfer-mediated transgenesis, but functional analyses are complicated by variability and background abnormalities in primary transgenic embryos. The GAL4/UAS system permits establishment of stable lines and elimination of nuclear-transfer-associated abnormalities, through generation of separate UAS-'effector' and GAL4 'transactivator' transgenic lines. When the GAL4 DNA-binding domain is combined with a steroid hormone ligand-binding domain, this system allows full temporal regulation of transgene expression by introduction of an exogenous steroid analogue, the progesterone antagonist RU486. We show here that by crossing stable Xenopus tropicalis transgenic lines, one bearing a UAS-enhanced cyan fluorescent protein (ECFP) reporter construct, and the other with a GAL4-progesterone receptor fusion driven by a retina-specific promoter, reporter expression in the resulting embryos can be induced with RU486 in a tissue-specific manner. These results suggest that the inducible binary system, in which the target gene expression can be controlled in a stage- and tissue-specific pattern, should be readily applicable for gene function studies at all stages of development.
???displayArticle.pubmedLink???
12204263 ???displayArticle.link???Mech Dev ???displayArticle.grants???[+]
Fig. 1. Injected GAL4 RNA activates the expression of transgenic UAS effector gene. (A) Experimental outline. Injection of GAL4 RNA unilaterally into 2-cell stage UASâECFP F1 transgenic embryos. GAL4 protein (blue ovals) binds to UAS sequences, activating transcription of the ECFP reporter (blue arrow). The UASâECFP construct carries a second reporter cassette, pCARâRFP, to drive RFP expression in somitic muscle (red arrow), to delineate transgenic embryos. (B) Dorsal view of stage 19 embryos injected with indicated dose of GAL4. uninj, uninjected non-transgenic sibling control. RFP+ siblings which did not receive GAL4 RNA were likewise ECFPâ (data not shown). Shown in a higher magnification are bright field (C), GFP (D), and RFP (E) images of dorsal view of embryos injected with 10 pg in (F). Strong ECFP expression is seen on the injected side of embryos. (F) Lateral view of injected sides of stage 45 embryos. Note that some RFP expression remains discernible with the GFP filter used here (D,F).
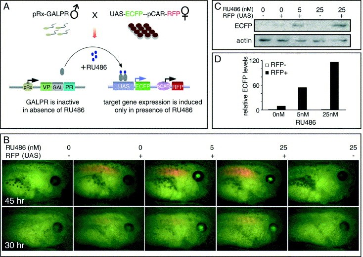
Fig. 2. Rx promoter directs GFP reporter expression to the eye in transgenic X. tropicalis embryos. A 2.2 kb genomic fragment from the Rx gene was fused to GFP (pRxâGFP) and used to establish stable X. tropicalis transgenic reporter lines. (AâE) Fluorescent images of pRxâGFP transgenic embryos at indicated stages. The identical promoter sequence was used to drive expression of the chimeric GAL4 transactivator in pRx-GALPR transgenic lines (see Fig. 3).
Fig. 3. Inducible GAL4 transgenic construct activates UAS-target gene in response to RU486. (A) A UASâECFP line was crossed to a pRx-GALPR line, in which the Rx promoter drives a chimeric transactivator gene (GAL4 DNA-binding domain, fused to a herpes virus VP16 transcriptional activation domain, in turn fused to a modified progesterone receptor ligand-binding domain). In the double-transgenic progeny, transcription of the UASâECFP reporter cassette is activated only when the synthetic ligand RU486 is present, relieving the cytoplasmic sequestration of the GALPR transactivator protein. (B) Representative embryos from this cross, treated with 0, 5, or 25 nM RU486 from stage 22 onwards for 30 h (bottom panels) or 45 h (top panels). ECFP expression was observed only in RFP-positive embryos. (C) Western blot analysis of eye extract from embryos shown in (B) using EGFP antibody and anti-actin antibody. A pool of 30 RFP-positive or RFP-negative embryos at each dose of RU486 was assayed in each lane. (D) Western blot band intensities are quantified by densitometry, and relative levels of ECFP expression are calculated by normalizing to actin levels.