|
Fig. 1. SMRT is expressed predominantly in the head and somites of the tailbud Xenopus embryo. (A, B) In situ hybridization of gastrula stage embryos using (A) sense and (B) antisense SMRT RNA probes. (C) Dorsal view of a wholemount in situ hybridization of an early tailbud embryo (stage 26) using an antisense SMRT probe (anterior to right). There is significant staining in the head and posterior floorplate (Fp). Lateral stripes correspond to the position of the somites (Sm) and expression is also seen in the posterior mesoderm that has yet to segment. (D) In the late tailbud (stage 32) embryo, expression is predominantly within the head in the branchial arches (Ba) and eyes. (E) Planar longitudinal section through a tailbud embryo (posterior to the top) showing the expression of SMRT in the somites (Sm) and in the floor plate (Fp) of the posterior neural tube. (F) Highlighting the nuclei within the cells of a somite using Hoechst stain shows that SMRT mRNA has a perinuclear distribution (arrowed). |
|
Fig. 2. The developmental expression of SMRT exon 37b and 44b isoforms. (A) Exons 37/37b and 44/44b of xSMRT both use an upstream and a downstream splice donor. Use of the downstream donor in exon 37 results in the inclusion of exon 37b, which encodes a third SMRT CoRNR box (black bar). The CoRNR box in exon 44 is close to the upstream donor and alternative splicing will vary the sequence flanking the CoRNR box. (B) RT-PCR showing that exon 37b(+) and (â) transcripts are expressed with similar dynamics during early development. Exon 44b(+) transcripts are more abundant than the 44b(â) form at all stages of early development. ODC is a control for cDNA levels. (C) In dissections of gastrula (stage 10) embryos, exon 37 transcripts are found in all samples though exon 37b(â) transcripts are equally over-represented in animal caps and vegetal pole regions compared to the ODC control. The cDNA is taken from equal numbers of embryo parts and so the marginal zones (dz and vz) will contain more cells and this is reflected in the ODC levels. Exon 44b(+), but not 44b(â) transcripts are detected at the gastrula stage and are also distributed throughout the embryo. ac, animal cap; dz, dorsal marginal zone; vz, ventral marginal zone; vg, vegetal piece. (D) In the swimming tadpole (stage 40), exon 37b(+) and (â) transcripts are approximately equally expressed in each tissue examined. Although exon 44b(â) transcripts are not detected in the brain, both isoforms are found in the other tissues examined. sz, size markers; br, brain; sm, somites; in, intestine; ey, eye; wh, whole embryo. |
|
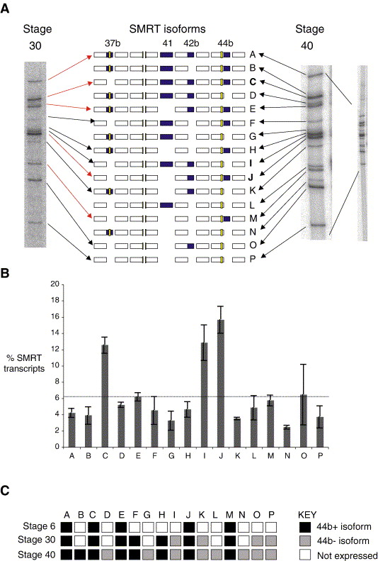
Fig. 3. The developmental profile of SMRT transcript isoforms changes during development. (A) Profile from the tailbud (stage 30) embryo identifies eleven major transcripts. Red arrows indicate the five major transcripts previously identified at the blastula stage (Malartre et al., 2004). The exonic structure of the transcripts is shown diagrammatically with alternatively spliced exons numbered and colored blue. The three SMRT CoRNR boxes are shown as yellow stripes, CoRNR box 2 is split between exons 39 and 40. Isoforms are labeled A to P in descending size order. In the swimming tadpole (stage 40) all 16 isoforms are identified. An extended view of the gel (outer lane) shows the lack of additional isoforms. (B) The approximate level of each transcript at stage 40 was quantified on a phosphorimager from three independent reactions and the mean and standard deviations presented in the graph. Isoforms C, I and J are consistently the major expressed forms (PÂ >Â 0.001 one-way ANOVA followed by Tukey's pairwise comparison). The dotted line marks the 6.25% expression level expected for 16 equally expressed isoforms. (C) The sixteen isoforms of SMRT are represented as boxes at three stages of development. Filled boxes denote expression. At stage 6 the five expressed isoforms all contain exon 44b+, whereas 44bâ isoforms are the last to be added to the profile. |
|
Fig. 4. An antisense MO approach to bias alternative splicing decisions. (A) The antisense MO37b (black bar, MO) spans the X. tropicalis exon 37b exon splice donor sequence and inhibits formation of the 37b(+) transcript. However, splicing from the upstream internal exon 37 donor is unaffected giving the 37b(â) transcript. (Small arrows, PCR primers used in B; black bar, CoRNR box-3). (B) RT-PCR analysis of an uninjected (U) and eight individual X. tropicalis embryos (aâh) injected with MO37b demonstrates the loss of the 37b(+) transcript (panel 1) when analyzed at the late tailbud stage. The loss of the upper band is not accompanied by the formation of additional bands indicating the lack of aberrant splicing. The lack of the 37b(+) SMRT transcript is confirmed by a specific RT-PCR (panel 2). Identical patterns were seen in 27/28 embryos taken from 3 independent experiments. Panel 3 shows that 37b(â) transcripts are correctly formed in the injected embryos. ODC in panel 4 is used as a loading control. (C) Injection of MO37b depletes 37b containing transcripts but does not affect the total level of SMRT transcripts. Xenopus laevis embryos were injected with 30 ng of either MO37b, or two different control morpholino oligonucleotides, C1 and C2 that do not interact with SMRT transcripts. The level of transcripts containing exon 37b and exon 37 were measured by quantitative RT-PCR and the fold change of 37b(+) or 37 transcripts in MO37b to control morpholino-injected embryos calculated. There is no significant change in total SMRT (37) transcripts but a greater than 60-fold decrease in 37b transcripts. The lack of change in exon 37 transcripts suggests that depletion of exon 37b(+) transcripts does not significantly affect the total level of SMRT mRNA. (D) RT-PCR across the alternatively spliced downstream exons 41 and 42 are unaffected by MO37b. Within the accuracy of the protocol there is no significant change in the level of SMRT transcripts between uninjected (U) and MO37b (MO)-injected embryos. (E) Time course of depletion of 37b(+), but not 37b(â) transcripts from MO37b-injected embryos. Injection of the MO eliminates the formation of zygotic SMRT 37b(+) transcripts from pre-mRNA, but does not affect transcripts that are already processed. Assaying for 37b(+) transcripts across a developmental series indicates that processed, oocyte-derived transcripts persist in the neurula (st 16) (top panel). SMRT 37b(â) transcripts are unaffected by the MO (lower panel). U, uninjected; b, blastula; g, gastrula; n, neurula; et, early tailbud; lt, late tailbud; sz, size markers. |
|
Fig. 5. MO37b affects expression of TH but not RA-responsive genes. (A) Titration of MO37b. Injection of 3 ng of the antisense MO37b causes a major depletion of 37b(+) transcripts but 30 ng is required for a complete depletion. 37b(â) transcript levels were unaffected. This correlates with the observation that it is necessary to inject 15â30 ng of MO37b to see a phenotype. (B) RT-PCR using primers for PPARγ, SRF and four retinoid-responsive genes (RAR) show no major change in expression following the elimination of SMRT 37b(+) isoforms. However, four thyroid hormone-responsive genes (THR) each show a decrease in expression following the injection of sufficient MO37b to cause a visible phenotype. |
|
Fig. 6. Injection of MO40b affects olfactory placode, axonal and cranial differentiation. (A and B) In situ hybridization of early tailbud (stage 24) X. tropicalis embryos with an antisense sox2 probe. Staining is within the neural tube and there is no difference between (A) uninjected and (B) MO37b (15 ng) injected embryos. (C) Lateral view of uninjected (upper) and MO37b-injected (lower) X. tropicalis embryos at the swimming tadpole stage. (D and E) X. laevis embryos injected with either 30 ng control MO (D) or 30 ng of MO37b (E). The gross phenotype of the MO37b X. tropicalis and X. laevis is identical and consists of a kinked axis and shortened head. (F and G) Dorsal view of the heads of X. tropicalis embryos injected with either 3 ng (F) or 30 ng (G) of MO37b. Injection of the higher doses was required to eliminate all 37b(+) transcripts and resulted in the irregular head phenotype (arrowed) in more than 90% of cases, n = 50. (H and I) Dorsal view of swimming tadpole (stage 36) (H, normal and I, MO37b injected) stained with the anti-HNK1 antibody and photographed in Murray's Clear showing the expanded differentiation of the olfactory epithelium (p) (arrowed). General head development is also compromised in these. (J and K) Dorsal view of the heads of X. laevis embryos injected with 30 ng of control MO (J) or 30 ng MO37b (K) again indicating the irregular head phenotype in the MO37b-injected embryo (arrowed). (L and M) Frontal view of X. laevis embryos stained with HNK-1 to show the expanded olfactory epithelium (arrowed) in MO37b-injected (M) compared to control MO-injected (L) embryos. |
|
Fig. 7. Injection of MO37b disrupts axon tracts and head morphology. (A and B) Lateral view of anti HNK-1 stained X. tropicalis embryos (stage 36) showing the formation of peripheral neural tracts (arrowed) in uninjected (A) and MO37b-injected embryos (B). In normal embryos the tracts follow a distinct pathway and the axons are bundled whereas in the injected embryos the pathways are disorganized and the axons dispersed. (C and D) Ventral view of stage 42 uninjected (C) and MO37b (D) injected X. tropicalis embryos stained with alcian blue to identify cranial cartilaginous elements. The gill arches (g), ethmoid plate (adjacent to line), ceratohyale (arrowed) and Meckel's cartilage (m) can be identified in both embryos but are thickened and compressed in injected embryos (n = 9). |
|
ncor2 (nuclear receptor corepressor 2) gene expression in Xenopus laevis embryo, assayed via in situ hybridization, NF stage 11, vegetal view, anterior left, dorsal up. |
|
ncor2 (nuclear receptor corepressor 2) gene expression in Xenopus laevis embryo, assayed via in situ hybridization, NF stage 26, dorsal view, anterior right. |
|
ncor2 (nuclear receptor corepressor 2) gene expression in Xenopus laevis embryo, assayed via in situ hybridization, NF stage 32, lateral view, anterior left, dorsal up. |