Click here to close
Hello! We notice that you are using Internet Explorer, which is not supported by Xenbase and may cause the site to display incorrectly.
We suggest using a current version of Chrome,
FireFox, or Safari.
Genes Cells
2002 Nov 01;711:1173-82. doi: 10.1046/j.1365-2443.2002.00592.x.
Show Gene links
Show Anatomy links
Roles of aurora-A kinase in mitotic entry and G2 checkpoint in mammalian cells.
Marumoto T, Hirota T, Morisaki T, Kunitoku N, Zhang D, Ichikawa Y, Sasayama T, Kuninaka S, Mimori T, Tamaki N, Kimura M, Okano Y, Saya H.
???displayArticle.abstract???
BACKGROUND: Various mitotic events are controlled by Cdc2-cyclin B and other mitotic kinases. Aurora/Ipl1-related mitotic kinases were proved to play key roles in mitotic progression in diverse lower organisms. Aurora-A is a mammalian counterpart of aurora/Ipl1-related kinases and is thought to be a potential oncogene. However, the regulation of aurora-A activation and the commitment of aurora-A in the progression of G2-M phase are largely unknown in mammalian cells.
RESULTS: We demonstrated that aurora-A is activated depending on the activation of Cdc2-cyclin B in mammalian cells. Since Cdc2-cyclin B does not directly phosphorylate aurora-A, indirect pathways such as the inhibition of PP1 by Cdc2-cyclin B may act for the activation of aurora-A kinase. Microinjection of anti-aurora-A antibodies into HeLa cells at late G2 phase caused a significant delay in mitotic entry. Furthermore, aurora-A activation at G2-M transition was inhibited by DNA damage, and the over-expression of aurora-A induced the abrogation of the DNA damage-induced G2 checkpoint.
CONCLUSIONS: Aurora-A is activated downstream of Cdc2-cyclin B and plays crucial roles in proper mitotic entry and G2 checkpoint control. Dysregulation of aurora-A induces abnormal G2-M transition in mammalian cells and may lead to chromosome instability, which results in the development and progression of malignant tumours.
Figure 1
Specificity of anti-aurora-A antibody termed N1 antibody. Whole cell lysates of COS7 cells over-expressing Flag-tagged aurora-A (lanes 2 and 4), transfected with mock vector (lanes 1 and 3) and of HeLa cells (lanes 5 and 6) were resolved by SDS-PAGE, transferred to nitrocellulose membrane, and probed with anti-Flag antibody (lanes 1 and 2), affinity-purified anti-aurora-A antibody, termed N1 antibody (lanes 3, 4 and 6), pre-immuine IgG (lane 5). Molecular mass standards are indicated on the right.
Figure 2
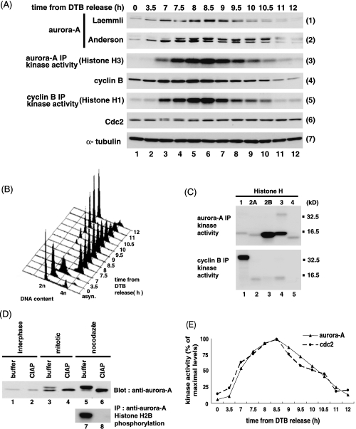
Regulation of aurora-A kinase during the cell cycle progression. (A) Expression and activity of aurora-A during the cell cycle. HeLa cells were synchronized at the beginning of the S phase. After release from the S phase block, cells were harvested at the indicated time points (lanes 1–12). Equal amounts of total cellular protein were loaded in each lane and probed with anti-cyclin B antibody, anti-Cdc2 antibody or anti-α-tubulin antibody (panels 4, 6 and 7, respectively). The same samples were subjected to electrophoretic separation under either Laemmli or Anderson SDS-PAGE conditions and probed with N1 antibody (panels 1 and 2, respectively). In vitro kinase assays with anti-aurora-A immune complexes using histone H3 as a substrate (panel 3), and with anti-cyclin B immune complexes using histone H1 as a substrate were performed (panel 5). (B) Synchronization of HeLa cells. FACS analysis was performed on exponentially growing HeLa cells, as well as on cells harvested at the indicated time points after release from a double thymidine block. (C) Substrate specificity of aurora-A compared with cyclin B-associated kinase. In vitro kinase assays with immunoprecipitated aurora-A or cyclin B from nocodazole treated (50 ng/mL for 16 h) HeLa cell lysates were performed using various histones as substrates. (D) Phosphatase treatment of aurora-A. Interphase (lanes 1 and 2), mitotic (lanes 3 and 4), and nocodazole-treated (lanes 5 and 6) lysates were incubated with 100 units of CIAP (lanes 2, 4 and 6) or without CIAP (lanes 1, 3 and 5) at 37 °C for 30 min. Each sample was subjected to electrophoretic separation under Anderson SDS-PAGE conditions and probed with N1 antibody (lanes 1–6). Immunoprecipitated aurora-A from nocodazole-treated lysates with and without CIAP treatment were subjected to in vitro kinase assays using histone H2B as a substrate (lanes 7 and 8). (E) Quantification of time course of aurora-A and cyclin B-associated kinase activation. The data shown in panels 3 and 5 in (A) were analysed by densitometry. Activities of aurora-A and cyclin B-associated kinases are plotted as a percentage of their maximal levels.
Figure 3
(A) Aurora-A kinase activity was inhibited by the treatment of CDK inhibitor in vivo. HeLa cells were harvested at 0, 7 and 8.5 h after release from a double thymidine block, and in vitro kinase assays were performed with immunoprecipitated aurora-A or cyclin B (lanes 1–3). Cells were treated with butyrolactone I (50 µm) or olomoucine (300 µm) at 7 h and harvested at 8.5 h after the release (lanes 4 and 5). Then, the lysates were subjected to the in vitro kinase assays. (B) Aurora-A kinase activity was not inhibited by the treatment of CDK inhibitor in vitro. In vitro kinase assays with immunoprecipitated cyclin B or aurora-A from nocodazole treated HeLa cell lysates were performed using histone H1 or histone H3 as a substrate, respectively. Indicated concentrations of butyrolactone I were added to the reactions.
Figure 4
Aurora-A kinase activity was inhibited by G2 DNA damage checkpoint. HeLa cells synchronized at early S phase were treated with adriamycin (0.5 µm) at 7 h after the release from the block. After the treatment with adriamycin for 1 h, nocodazole (50 ng/mL) was added in the culture. At the indicated time points after the release, the cells were lysed and aurora-A kinase activity (panel 1) or cyclin B-associated kinase activity (panel 3) was determined by immunoprecipitation (IP) kinase assay using histone H3 and histone H1 as a substrate, respectively. The amount of aurora-A or cyclin-B protein in the immunoprecipitates was determined by Western blotting (rat polyclonal antiserum was used for aurora-A).
Figure 5
Cells injected with N1 antibodies delayed entry into mitosis. HeLa cells were synchronized at the beginning of S phase and then released. At 8 h after the release (time marked by the arrow), when cells entered late G2 phase, N1 antibodies or control IgG were injected into at least 79 cells. Cells were followed by DIC time-lapse microscopy to determine when they entered mitosis as defined by rounding up and chromosome condensation according to Furuno et al. (1999). The results were plotted with zero time set as the time when 50% of the control cells were entered mitosis. The result was representative of the three independent experiments.
Figure 6
Over-expression of aurora-A induces premature entry into mitosis after DNA damage. (A) Inducible expression of aurora-A in Rat1 fibroblasts. Expression of Flag-tagged aurora-A in Rat1 clone, in the presence (+) or absence (–) of doxycycline (dox), was detected by immunoblotting using anti-Flag antibody (upper panel). Equal amounts of cell lysates were loaded in each lane and checked by Coomassie staining (lower panel). (B) Abrogation of the DNA damage-induced G2 checkpoint by over-expression of aurora-A in Rat1 cells. Rat1 cells inducibly expressing aurora-A were synchronized at early S phase by an aphidicolin block and released in the presence or absence of doxycycline. At 2 h after release from the block, cells were treated with (right panel) or without (left panel) X-ray exposure (12 Gy). Mitotic indices were determined by counting cells with mitotic condensed chromatin which is visualized by aceto-orcein staining (Hirota et al. 2000) at the indicated time points after the release.