Click here to close Hello! We notice that you are using Internet Explorer, which is not supported by Xenbase and may cause the site to display incorrectly. We suggest using a current version of Chrome, FireFox, or Safari.
XB-ART-6289
J Gen Physiol 2002 Nov 01;1205:693-705. doi: 10.1085/jgp.20028645.
Show Gene links Show Anatomy links

Transport function of the renal type IIa Na+/P(i) cotransporter is codetermined by residues in two opposing linker regions.

Köhler K, Forster IC, Stange G, Biber J, Murer H.


???displayArticle.abstract???
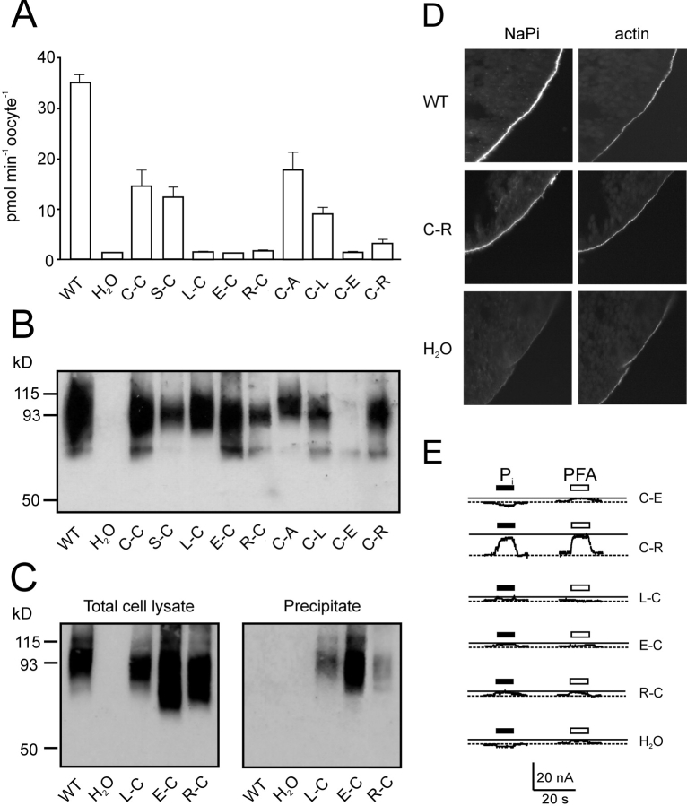
Two highly similar regions in the predicted first intracellular (ICL-1) and third extracellular loop (ECL-3) of the type IIa Na+/P(i) cotransporter (NaPi-IIa) have been shown previously to contain functionally important sites by applying the substituted cysteine accessibility method (SCAM). Incubation in methanethiosulfonate (MTS) reagents of mutants that contain novel cysteines in both loops led to full inhibition of cotransport activity. To elucidate further the role these regions play in defining the transport mechanism, a double mutant (A203C-S460C) was constructed with novel cysteines in each region. The effect of cysteine modification by different MTS reagents on two electrogenic transport modes (leak and cotransport) was investigated. MTSEA (2-aminoethyl MTS hydrobromide) and MTSES (MTS ethylsulfonate) led to full inhibition of cotransport and increased the leak, whereas incubation in MTSET (2-[trimethylammonium]ethyl MTS bromide) inhibited only cotransport. The behavior of other double mutants with a cysteine retained at one site and hydrophobic or hydrophilic residues substituted at the other site, indicated that most likely only Cys-460 was modifiable, but the residue at Ala-203 was critical for conferring the leak and cotransport mode behavior. Substrate interaction with the double mutant was unaffected by MTS exposure as the apparent P(i) and Na+ affinities for P(i)-induced currents and respective activation functions were unchanged after cysteine modification. This suggested that the modified site did not interfere with substrate recognition/binding, but prevents translocation of the fully loaded carrier. The time-dependency of cotransport loss and leak growth during modification of the double cysteine mutant was reciprocal, which suggested that the modified site is a kinetic codeterminant of both transport modes. The behavior is consistent with a kinetic model for NaPi-IIa that predicts mutual exclusiveness of both transport modes. Together, these findings suggest that parts of the opposing linker regions are associated with the NaPi-IIa transport pathway.

???displayArticle.pubmedLink??? 12407080
???displayArticle.pmcLink??? PMC2229554
???displayArticle.link??? J Gen Physiol


Species referenced: Xenopus laevis
Genes referenced: actl6a tbx2


???attribute.lit??? ???displayArticles.show???
References [+] :
Brocke, Proximity of two oppositely oriented reentrant loops in the glutamate transporter GLT-1 identified by paired cysteine mutagenesis. 2002, Pubmed