|
Figure 1. . AE2-mediated Cl− transport is regulated by varying pHo independent of pHi. (A) pHi measured by pH-sensitive microelectrode in an AE2-expressing oocyte during the indicated changes in pHo. (B) pHi measured by pH-sensitive microelectrode in an AE2-expressing oocyte during the same pHo changes in the presence of the indicated butyrate concentrations, resulting in nominal “pHi clamp.” Initial condition for both A and B was pHo 7.4 in absence of butyrate. (C) Summary of pHo versus pHi relationship in the presence (filled circles) and absence (open squares) of nominal “pHi clamp.” Initial resting pHi is indicated by the asterisk. (D) Representative 36Cl− efflux timecourse for wild-type AE2 oocyte measured during sequential increases in pHo under pHi clamp conditions. D = 200 μM DIDS. (E) Representative 36Cl− efflux timecourse for wild-type AE2 oocyte measured during sequential decreases in pHo under pHi clamp conditions. (F) Representative 36Cl− efflux timecourse for wild-type AE2-expressing oocytes measured during nonsequential order of pHo changes under pHi clamp conditions. (G) pHo versus activity profile for oocytes expressing wild-type AE2 under pHi clamp conditions when pHo is changed from 5.0 to 8.5 (filled circles), from 8.5 to 5.0 (filled squares), and in nonsequential order (open squares). (H) pHo(50) values exhibited by wild-type AE2 where pHo has been changed under conditions of unclamped pHi and under the pHi clamp conditions indicated, calculated from fits of pHo versus 36Cl− efflux activity plots as in G for n individual oocytes (means ± SEM). pH nonseq. = nonsequential order of bath pH changes. The pHo(50) values did not differ as assessed by ANOVA. |
|
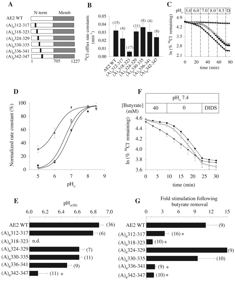
Figure 2. . Hexa-alanine bloc substitution mutants within residues 312â347 of AE2 define segments important for regulation of Clâ transport by pHo and by pHi. (A) Schematic of wild-type AE2 (top) and (below) hexa-alanine [(A)6] substitution mutations (black boxes) spanning AE2 residues 312â347 of the NH2-terminal cytoplasmic domain (white box), preceding the AE2 transmembrane domain (gray box). (B) 36Clâ efflux rate constants for n oocytes measured at pHo 7.4 in oocytes expressing wild-type AE2 or the indicated AE2 (A)6 mutants (values are means ± SEM). (C) Representative 36Clâ efflux timecourse for three wild-type AE2 oocytes (bottom traces) and one H2O-injected oocyte (top trace) measured during stepwise increases in pHo (top bar). (D) Regulation by pHo of normalized 36Clâ efflux from oocytes expressing wild-type AE2 (filled circles), mutant AE2 (A)6330â335 (open circles), and mutant AE2 (A)6342â347 (filled inverted triangles). Values are means ± SEM; curves were fit to data as described in materials and methods. (E) pHo(50) values exhibited by wild-type AE2 and the indicated AE2 (A)6 mutants, calculated from fits of pHo versus 36Clâ efflux activity plots such as that in D for n individual oocytes (means ± SEM). Asterisk indicates P < 0.05. AE2 (A)6318â323 Clâ efflux rate constant (B) was too low for measurement of an inhibitory pHo(50) value (n.d., not done). (F) Representative time course of 36Clâ efflux from oocytes expressing wild-type AE2 (closed circles), AE2 mutant (A)6330â335 (open circles), and AE2 mutant (A)6342â347 (filled inverted triangles) during elevation of pHi by removal of bath butyrate (40 mM) and subsequent inhibition by DIDS (200 μM). (G) Mean fold stimulation of Clâ efflux (±SEM) after bath butyrate removal from n oocytes expressing wild-type AE2 or the indicated AE2 (A)6 mutants. Asterisk indicates P < 0.002. |
|
Figure 3. . Systematic point mutagenesis of AE2 residues 336–347 identifies amino acids important for regulation of Cl− transport by pHo and by pHi. (A) Schematic of point mutations in the NH2-terminal cytoplasmic domain of AE2. (B) 36Cl− efflux rate constants measured at pHo 7.4 in n oocytes expressing wild-type AE2 or the indicated AE2 substitution point mutants (mean ± SEM). (C) Regulation by pHo of normalized 36Cl− efflux from oocytes expressing wild-type AE2 (filled circles) or the AE2 mutants R337A (open circles), E346A (filled squares), and E347A (open squares). Values are means ± SEM. (D) pHo(50) values for the indicated single codon mutants (means ± SEM). Gray bars indicate pHo(50) values significantly different from wild-type AE2 (P < 0.05, Student's unpaired t test). (E) Representative time course of 36Cl− efflux from oocytes expressing wild-type AE2 (closed circles) or the AE2 mutants R337A (open circles), E346A (filled squares), or E347A (open squares) during elevation of pHi by removal of bath butyrate (40 mM) and subsequent inhibition by DIDS (200 μM). (F) Mean fold stimulation (±SEM) of Cl− efflux following bath butyrate removal from n oocytes expressing wild-type AE2 or the indicated AE2 point mutants. Gray bars indicate mutants for which stimulation values differed significantly from wild-type AE2 (P < 0.05, Student's unpaired t test). |
|
Figure 4. . AE2 residue E346 is important for AE2 regulation by changing pHo at constant pHi. (A) pHo versus activity profile for oocytes expressing wild-type AE2 (filled circles) or AE2 E346A (open circles). (B) pHo versus activity profile for oocytes expressing wild-type AE2 (filled circles) or AE2 E346A (open circles), measured under the panel B conditions of nominal “pHi clamp.” (C) Comparison of pHo(50) values for wild-type AE2 and AE2 E346A. (D) Comparison of pHo(50) values for wild-type AE2 and AE2 E346A in conditions of nominal “pHi clamp.” Values in C and D are means ± SEM for n oocytes. |
|
Figure 5. . The importance of AE2 residues E346 and E347 to regulation of Cl− transport by pHi is not restricted to side chain charge. (A) Schematic of AE2 E346 and E347 substitution mutants. (B) Representative time course of 36Cl− efflux from oocytes expressing wild-type AE2 (filled circles) or the AE2 mutants E346D (open circles) or E347D (closed inverted triangles) during elevation of pHi by removal of bath butyrate (40 mM) and subsequent inhibition by DIDS (200 μM). (C) Mean fold stimulation (± SEM) after butyrate removal measured in n oocytes expressing wild-type AE2 or the indicated mutants. Asterisk indicates P < 0.05 (Student's unpaired t test). |
|
Figure 6. . AE2 residue E347 is important also for the regulation of Cl−/HCO3− exchange by pHi. (A) Representative time course of Cl−/HCO3− exchange in oocytes previously injected with water (closed squares) or with cRNA encoding wild-type AE2 (filled circles) or the AE2 mutant E347A (open circles). 36Cl− efflux into bath solution containing HCO3− as the only nominal permeant anion is measured first in the presence of butyrate, then after its removal and during subsequent inhibition by DIDS (200 μM). (B) Cl−/HCO3− exchange mediated by wild-type AE2 is stimulated by intracellular alkalinization, whereas Cl−/HCO3− exchange mediated by the mutant AE2 E347A is not stimulated. This phenotype resembles that for Cl−/Cl− exchange mediated by these polypeptides. Values are means ± SEM for n oocytes. Asterisk indicates P < 0.05 (Student's t test). |
|
Figure 7. . Amino acid sequence alignment of AE2 aa 336–347 with corresponding regions of other members of the SLC4 bicarbonate transporter superfamily. Asterisks mark conserved residues in which mutation to alanine alters regulation of AE2-mediated Cl− transport by pHi (butyrate removal method). Boldface marks conservation of those pHi-related residues. E346 is marked by an asterisk to indicate change to a mutant pHi phenotype when mutated to aspartate. BTR1 lacks this conserved region (alignment as presented in Parker et al., 2001). EMBL/GenBank/DDBJ accession nos. for these sequences are: mAE2 (murine anion exchanger 2; J04036), mAE3 (murine anion exchanger 3; AAA40692), mNCBE (murine sodium-dependent chloride/bicarbonate exchanger; BAB17922), hNDCBE1 (human sodium-dependent chloride/bicarbonate exchanger 1; AF069512), DmNDAE1 (D. melanogaster sodium-dependent anion exchanger 1; AF047468), hNBCe2 (human electrogenic sodium bicarbonate cotransporter 2; AF293337), hNBCe1 (human electrogenic sodium bicarbonate cotransporter 1; AF007216), rNBCn1 (rat electroneutral sodium bicarbonate cotransporter 1; AF070475), hAE4 (human anion exchanger 4; AF332961), hAE1 (human anion exchanger 1; CAA31128), mAE1 (murine anion exchanger 1; J02756), trAE1 (trout anion exchanger 1; Z50848), hBTR1 (human bicarbonate transporter-related protein 1; AF336127). |
|
Figure 8. . Mutation of corresponding glutamate residues in the cAE3 NH2-terminal cytoplasmic domain similarly alters regulation by pHi. (A) Schematic showing site of alanine substitutions for conserved glutamate residues in the NH2-terminal cytoplasmic domain of rat cAE3. (Rat cAE3 residues E150 and E151 correspond to rat bAE3 residues E347 and E348.) (B) Representative 36Cl− efflux time course from oocytes previously injected with water (filled squares), with cRNA encoding mouse kidney AE1 (open circles), or rat cAE3 (filled circles) during removal of butyrate and subsequent inhibition with DIDS (D, 200 μM). (C) Mean fold stimulation of 36Cl− efflux by intracellular alkalinization (butyrate removal) in oocytes expressing either AE1, AE2, or cAE3. (D) Representative 36Cl− efflux time course from oocytes expressing wild-type cAE3 (filled circles) or the cAE3 mutants E150A (open circles) or E151A (closed triangles) during butyrate removal and subsequent inhibition by DIDS (D, 200 μM). (E) Mean fold stimulation of 36Cl− efflux by intracellular alkalinization (butyrate removal) in oocytes expressing either wild-type cAE3, the cAE3 mutants E150A or E151A, or the double mutant E150A/E151A. Values in C and E are means ± SEM for n oocytes; dashed lines at onefold indicate no stimulation by butyrate removal. Asterisk indicates P < 0.05. |
|
Figure 9. . Mutation of corresponding glutamate residues in the NH2-terminal cytoplasmic domain of the chimeric anion exchanger AE1cyto/AE2memb similarly alters regulation by pHi. (A) Schematic showing site of alanine substitutions for conserved glutamate residues in the NH2-terminal cytoplasmic domain of the chimera AE1cyto/AE2memb. (B) Representative 36Cl− efflux time course from oocytes expressing “wild-type” AE1cyto/AE2memb (filled circles) or the corresponding E99A/E100A double mutant (open circles) during intracellular alkalinization (butyrate removal) and subsequent inhibition by DIDS (200 μM). (C) Mean fold stimulation (± SEM) of 36Cl− efflux by intracellular alkalinization (butyrate removal) in n oocytes expressing either wild-type AE2, wild-type AE1, or the indicated chimeras or mutant polypeptides. |