Click here to close
Hello! We notice that you are using Internet Explorer, which is not supported by Xenbase and may cause the site to display incorrectly.
We suggest using a current version of Chrome,
FireFox, or Safari.
Cell Biosci
2026 Mar 03;161:. doi: 10.1186/s13578-026-01537-8.
Show Gene links
Show Anatomy links
The methyltransferase activity of Dot1L is essential for Xenopus tropicalis tadpole development and survival.
Louis EM, Luu N, Sachs LM, Shi YB.
???displayArticle.abstract???
Epigenetic modifications of histones play key roles in transcriptional regulation by diverse transcription factors. One such modification is the methylation of histone H3 at lysine 79 (H3K79). The methyltransferase DOT1L is the only known, highly conserved enzyme capable of methylating H3K79 in a wide range of species. We have been studying the role of DOT1L during Xenopus tropicalis development. We have generated a Dot1L mutant line with a deletion of 6 amino acids and two amino acid substitutions in the catalytic domain, resulting in a complete loss of H3K79 methylation in the developing animals. Importantly, we have demonstrated that the absence of H3K79 methylation during X. tropicalis development leads to lethality at or before stage 48 (about 30 days post-fertilization), as well as delayed growth and developmental progression in tadpoles. These findings highlight a crucial role for H3K79 methylation during premetamorphic development of X. tropicalis.
Fig. 1 Dot1L18 mutants show a complete loss of H3K79 methylation. A Schematic representation of the Dot1L18 mutation located in the methyltransferase domain of Dot1L. BThe expression of Dot1L mRNA is not affected by the mutation. Relative expression of Dot1L in wild type (WT) and Dot1L18 tadpoles at stage 48 was measured by qRT-PCR, normalized to that of eIF. Note that no significant difference in Dot1L transcript levels was observed between the two genotypes. C Phenotypic observation at 28 days post-fertilization in WT, heterozygous (HE), and homozygous (Dot1L18) Dot1L18 animals. Twenty animals per genotype were housed individually after genotyping and photographed every 2 days, from day 6 to day 30 to measure the developmental stage (D) or snout-to-Vent (SVL) size (E). Bars represent standard derivations, and stars indicate a significant difference between homozygous Dot1L18 (Dot1L18) and the other two genotypes based on pairwise t-test (p.value<0.05). F Western-blot analysis comparing H3 and methylated H3 in WT and Dot1L18 tadpoles at stage 48 by using antibodies against total H3, H3K79me1, H3K79me2, and H3K79me3. Note that no H3K79 methylation was detectable in Dot1L18 mutants
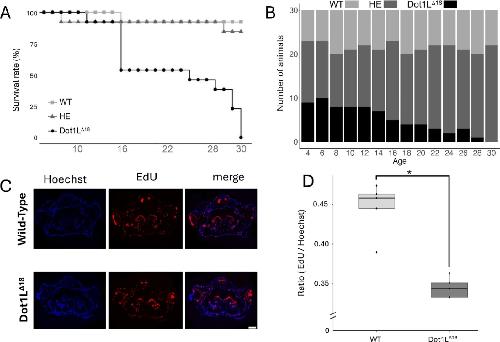
Loss of H3K79 methylation leads to mortality and reduced cell proliferation during X. tropicalis development. A Survival rate of wild type (WT), heterozygous (HE) and homozygous Dot1L18 tadpoles (13 animals per group). A progressive mortality was observed in Dot1L18 mutants from day 16 to day 30 post-fertilization, with no surviving individuals beyond this time point. B Genotype distribution of 30 tadpoles randomly sampled every 2 days from 108 sibling animals generated from mating of two HE adults, housed in a 9-L tank. Note that from day 4 to day 14, the genotype ratio followed Mendelian expectations; however, from day 16 onward, Dot1L18 tadpoles were gradually reduced to 0% by day 30, consisting with independent findings in (A). C Representative images of cell proliferation in the head region (median eye cross-section) of WT and Dot1L18 tadpoles, assessed with 16 h EdU incorporation. D Quantification of EdU-positive cells relative to DNA staining (EdU/Hoechst ratio) in six sections each from two WT and two Dot1L18 tadpoles. A t-test revealed a significant reduction in cell proliferation in Dot1L18 animals compared to WT animals (p.value=0.001213)