|
Graphical Abstract |
|
Figure 1 Triploid neurons are larger in volume and extend longer neurites
(A) Schematic showing different neuron size and shape parameters.
(B) Two representative examples of reconstructed electroporation-labeled diploid and triploid neurons with right images showing higher magnification micrographs of their cell bodies. The reconstructions were rotated to show the longest axes of the neurons and, therefore, cell bodies are not in the same orientation. Immunostaining of a pan-neuronal marker, the RNA-binding Hu proteins HuC/D (yellow), was used to confirm the neuronal identity of the labeled neurons12 (magenta). Micrographs were taken at different laser settings, and their color channels were adjusted separately (see STAR Methods). In the reconstructions: scale bars, 30 μm; color bars, segment mean diameter 0–3[[micrometers]]. In the zoomed-in micrographs: scale bars, 10[[micrometers]]; asterisks, cell body of the labeled, reconstructed neuron. See also Figure S1 for details on the polyploid Xenopus model.
(C) Comparison of total neuron volume between diploid and triploid neurons. Numbers of diploid/triploid neurons measured were 26/17 in the forebrain, 4/8 in the midbrain, and 8/2 in the hindbrain. See also Figure S2A for Sholl analysis of these neurons.
(D) Comparison of cell body and neurite volume. Dotted lines, 1- and 1.5-fold of diploid mean.
(E–I) Comparison of various size parameters: total neurite length (E), maximum radius from the cell body (F), number of terminal points (G), maximum branch level (H), and mean neurite diameter (I).
See also Figures S2B–S2H. Only forebrain neurons were used for analyses (D)–(I). In (C)–(I), each dot represents one neuron. Crossbars denote mean +/- SEM. ∗p < 0.05, ∗∗p < 0.01, ∗∗∗p < 0.001, and ∗∗∗∗p < 0.0001; ns, not significant; t test. |
|
Figure 2 Cell surface area superscales with neuron ploidy and volume
(A) Cumulative length distribution of diploid and triploid neurites at different diameters. Leftward shift indicates a larger portion of neurite length with smaller diameter. ∗∗∗∗p < 0.0001, Kolmogorov-Smirnov test.
(B) Diagram defining different scaling relationships based on fold change differences. Inspired by Lanz et al.36
(C) Diagram modeling the differential increase in volume (V) and surface area (A) in relation to diameter (d) and length (l) in the cell body and neurites.
(D) Comparison of cell body, neurite, and total surface area between diploid and triploid neurons. Dotted lines, 1- and 1.5-fold of diploid mean.
(E) Ratios between the neurite and the cell body compartments for volume, surface area, and surface area/volume (A/V) in diploid and triploid neurons.
(F) Proportion of neuronal volume and surface area contributed by neurites. Diploid and triploid data were combined, smoothed with a linear model, and presented as the mean +/- 95% confidence interval. ns, not significant, recursive CUSUM test.37
In (D)–(F), each dot represents one neuron. The same 26 diploid and 17 triploid forebrain neurons as in Figure 1 were analyzed. In (D) and (E), crossbars denote mean ± SEM. ∗p < 0.05, ∗∗p < 0.01, and ∗∗∗∗p < 0.0001; ns, not significant; t test. |
|
Figure 3 Triploid brains are morphologically similar to diploid brains but contain significantly fewer cells
(A) Representative z-projected micrographs of diploid and triploid brains at the indicated developmental stages. Stage 46 images were stitched from two overlapping tiles. F, forebrain; M, midbrain; H, hindbrain. Scale bars, 100[[micrometers]].
(B) Aspect ratio of diploid and triploid brains at stage 46. Each dot represents one brain and a total of 30 diploid and 21 triploid brains from four independent clutches were examined.
(C) Proportion of the indicated brain region in diploid and triploid brains at stage 46. A total of 18 diploid and 15 triploid brains from three independent clutches were examined. See also Figure S3A for data from different developmental stages.
(D) Size (area) comparison of diploid and triploid brains across multiple developmental stages. Numbers of diploid/triploid brains examined were 9/9 at stage 40, 20/17 at stage 41/42, 24/26 at stage 43, 30/28 at stage 44, 19/18 at stage 45, and 24/21 at stage 46. Brains were from four independent clutches. Areas were normalized to adjust for clutch variance. See also Figure S3B for brain area comparison in later-stage tadpoles, Figures S3C and S3D for brain height comparison, and Figures S3E and S3F for how sex did not impact brain size.
(E) Cell count normalized by volume in the indicated brain region in stage 46 diploid and triploid brains. Each dot represents imaging data from one brain. Eight brains per ploidy across three independent clutches were examined. Crossbars denote mean ± SEM. ∗∗p < 0.01 and ∗∗∗∗p < 0.0001; t test.
(F) Flow-cytometry-based estimates of cell count per brain in diploid and triploid brains across multiple developmental stages. Each dot represents one pooled sample of approximately six brains. Data were smoothed with a linear model and presented as the mean ± 95% confidence interval. The dotted “diploid/1.5” line is a regression of diploid data scaled by a factor of 1/1.5. ∗∗∗∗p < 0.0001; ns, not significant; ANCOVA.
In (B)–(D), each dot represents one brain. Crossbars denote mean ± SEM. ∗p < 0.05, ∗∗p < 0.01, ∗∗∗p < 0.001, and ∗∗∗∗p < 0.0001; ns, not significant; t test. See also Figures S3G–S3I for similar metrics in X. tropicalis. |
|
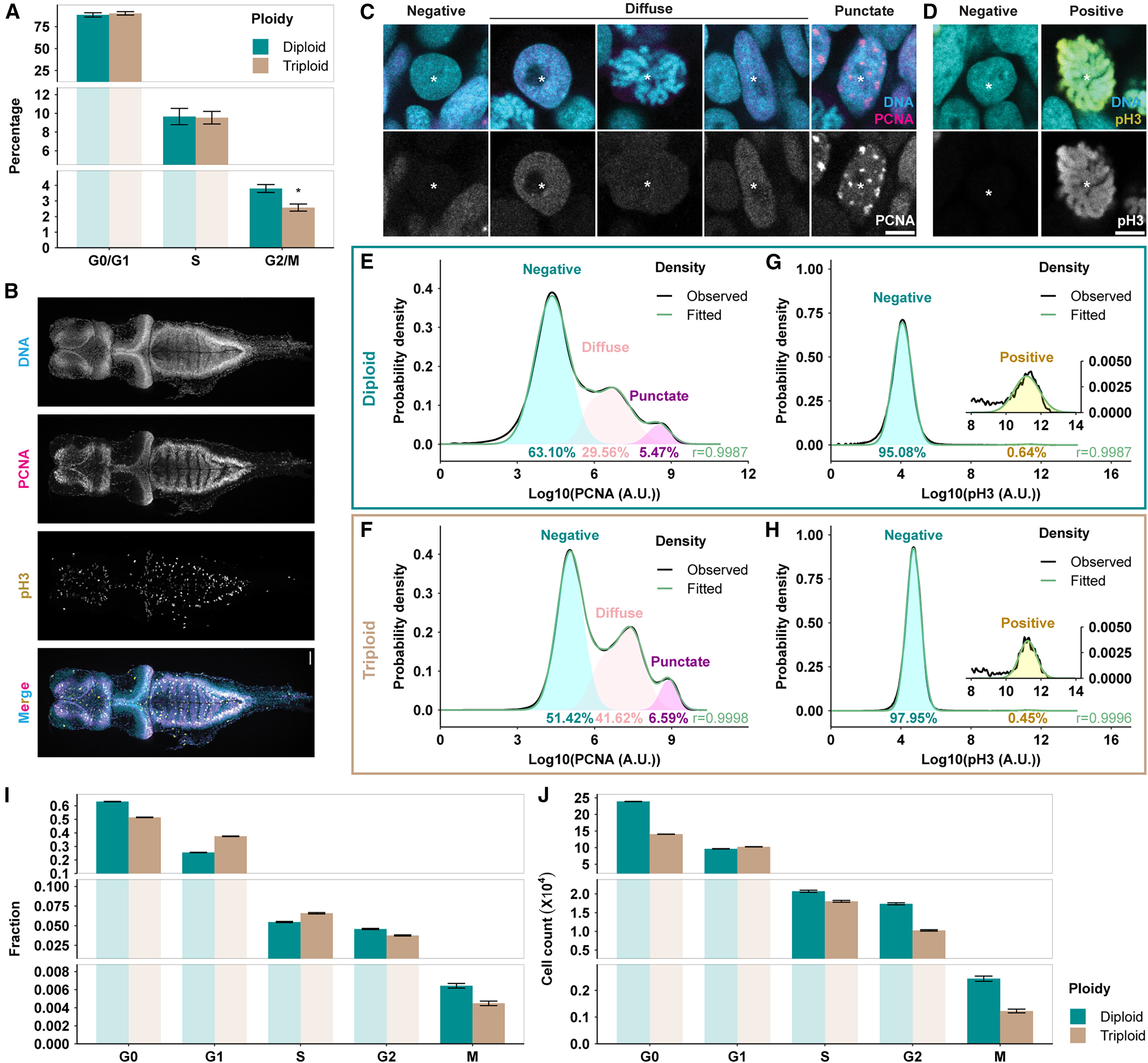
Figure 4 Triploid brains are less proliferative than diploid brains
(A) Cell-cycle analysis based on Hoechst intensity using the Dean Jett Fox (DJF) model.42 Data were pooled from flow cytometry runs of five pairs of clutch-controlled diploid and triploid samples, each containing five or six developmental stage 46 brains. Mean +/- SEM are shown. ∗p < 0.05, paired t test.
(B) Representative z-projected micrograph of a dissected stage 46 brain after co-staining with Hoechst and antibodies against PCNA and pH3, before dissociation for flow cytometry. Image was stitched from two overlapping tiles. Scale bar, 100[[micrometers]].
(C) Representative micrographs of three different PCNA expression patterns in the brain: (1) PCNA-negative (G0) nuclei were all round-shaped, neuronal nuclei; (2) a diffuse PCNA pattern was observed in various nucleus shapes and phases, including round neuronal nuclei, elongated neural progenitor nuclei, and mitotic nuclei containing condensed chromosomes; (3) PCNA punctate (S) nuclei all possessed an elongated shape typical of progenitors. Asterisks, nuclei. Scale bar, 5[[micrometers]].
(D) Representative micrographs of two different pH3 expression patterns in the brain. Asterisks, nuclei of interest. Scale bar, 5 μm.
(E and F) Probability density distribution of log10 PCNA level in representative diploid (E) and triploid (F) flow cytometry samples of dissociated brain cells at developmental stage 46. Gaussian distributions were used to fit the three populations as shown in (C). See also Figures S4A–S4C for DNA content distributions of the three PCNA populations.
(G and H) Probability density distribution of log10 pH3 level in representative diploid (G) and triploid (H) flow cytometry samples of dissociated brain cells at developmental stage 46. Gaussian distributions were used to fit the two populations as shown in (E). See also Figures S4D and S4E for DNA content distributions of the two pH3 populations.
(I and J) Comparison of fractions (I) and cell counts (J) of brain cell populations in different cell-cycle phases at developmental stage 46, calculated from six diploid and five triploid brains combining DNA content-based cell-cycle analysis (as in A) and PCNA/pH3 staining (as in E–H). Error bars mark 95% confidence interval.
See also Figure S4F for cell death data and Figure S5 for brain-specific RNA-seq data. |
|
Figure 5 Triploid brains display changes in neural activity
(A) Heatmap showing normalized, averaged pERK/ERK intensity of 27 diploid and 26 triploid brains of unstimulated, freely swimming stage 46 tadpoles from six independent clutches. Log2 fold changes (triploid/diploid) of pERK/ERK intensity along the y axis are plotted to the right. Scale bar, 100[[micrometers]]. See also Figure S6 for pERK expression patterns and response to stimuli.
(B) Comparison of pERK/ERK intensity in the indicated brain regions. Telencephalon and diencephalon make up the forebrain. Each dot represents the mean value of one clutch. Gray lines connect dots from the same clutch. Crossbars denote mean ± SEM. ∗p < 0.05; ns, not significant; paired t test.
(C) Heatmap showing normalized, averaged ERK intensity of the same brains as in (A). Log2 fold changes (triploid/diploid) of ERK intensity along the y axis are plotted to the right. Scale bar, 100 μm.
(D) Comparison of ERK intensity in the indicated brain regions. Each dot represents the mean value of one clutch. Gray lines connect dots from the same clutch. Crossbars denote mean +/- SEM. ns, not significant; paired t test.
See also Figure S7A for RNA-seq and Figures S7B–S7D for RT-PCR examining ERK expression in the brain. |
|
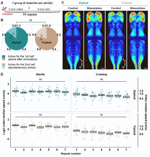
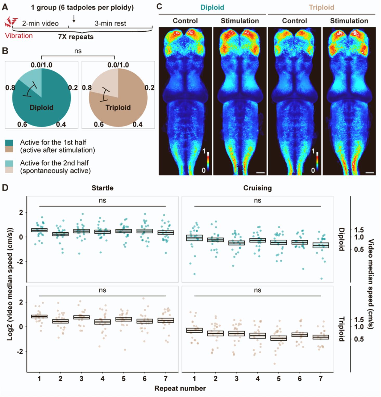
Figure 6 Neuron size and brain physiology differences produce distinct swimming behaviors in triploid tadpoles
(A) Diagram showing the experimental setup of the swimming assay. See also Figure S8A for the time scheme and Table S1 for the number of animals and replicates used.
(B) Manually scored categorization of the tadpoles based on their activity level. Error bars mark 95% confidence interval and data points are connected to show the trend over development. ∗p < 0.05, ∗∗p < 0.01, and ∗∗∗∗p < 0.0001; Fisher’s exact test. See also Figure S8B for the breakdown of the “half active” category.
(C) Real-time speed of TRex-tracked swimming tadpoles during the recorded 2-min window following stimulation. Diploid and triploid data were pooled. Data were smoothed with a generalized additive model (GAM) and presented as the geometric mean ± 95% confidence interval. Pink and blue boxes mark the time windows used to define the two different modes of swimming in (D).
(D) Comparison of diploid and triploid speeds under the indicated swimming mode. Data were log2 transformed to correct for non-normality and are presented as the geometric mean ± SEM. Each N represents one video. Numbers of N are reported in Table S2. ∗∗p < 0.01 and ∗∗∗p < 0.001; t test.
(E) Comparison of pERK/ERK intensity in 6-dpf tadpole brains before and after repetitive vibrator stimulation. Telencephalon and diencephalon make up the forebrain. Each dot represents one brain. The numbers of brains examined were 8 for the diploid control group, 8 for the diploid stimulation group, 8 for the triploid control group, and 7 for the triploid stimulation group. Brains were from two independent clutches. Crossbars denote mean +/- SEM. ∗p < 0.05 and ∗∗p < 0.01; ns, not significant; t test. See also Figure S8C for heatmaps corresponding to these data and Table S2 for detailed statistical analysis.
See also Figure S8D for tadpole response after repetitive stimulation. |
|
Figure 7 Schematic summary: ploidy and neuron size impact nervous system development and function in Xenopus |
|
Figure S1. Polyploid Xenopus as a model to study brain development
Related to Figure 1.
(A) Top, diagram showing Xenopus in vitro fertilization without or with cold shock treatment, resulting in diploid or triploid embryos, respectively[S1]. Bottom, representative photos of stage 46 tadpoles (scale bar, 1 mm) and adult frogs (red dashed circle, a U.S. quarter as a size reference) of the indicated ploidy. Tadpoles and frogs
shown are clutch mates. Frogs were raised by Clotilde Cadart[S2].
(B–C) Developmental stage (B) and percentage of embryos with gross abnormalities (C) of diploid and triploid clutch mates at the indicated hours post-fertilization (hpf). Each dot represents the median of one clutch. >300 tadpoles per ploidy per time point from 4 independent clutches were examined. Abnormal-looking tadpoles
were not staged. Crossbars denote mean +/- SEM. ns, not significant, paired Wilcoxon signed-rank test in B and paired t test in C.
(D) Representative density distribution of Hoechst intensity in diploid and triploid brain cells. Samples of both ploidies were obtained from the same clutch and Hoechst intensity of individual cells was analyzed by flow cytometry. Solid arrowheads denote G0/G1 peaks and open arrowheads denote G2/M peaks.
(E) Nuclear volume of diploid and triploid neurons in the forebrain and hindbrain. Each dot represents the mean value of nuclei measured in one brain. 8 brains per ploidy across 3 independent clutches were examined. Crossbars indicate mean +/- SEM and dotted lines mark 1- and 1.5-fold of diploid mean.
***, p<0.001; ****,
p<0.0001, t test. |
|
Figure S2. Size and shape analysis of diploid and triploid neurons
Related to Figure 1.
(A) Sholl analyses of diploid and triploid neurons in the indicated brain regions. The same neurons were used as in Figures 2C. Data were smoothed with a generalized additive model (GAM) and were presented as mean +/- 95% confidence interval.
(B) Cumulative length distribution of neurites at different branch levels. ns, not significant, Kolmogorov-Smirnov test.
(C) Mean neurite segment diameter at different branch levels. Same data as in Figure 1I.
(D–H) Scatter plots of various size parameters versus total neuron volume: total neurite length (D), max radius from the cell body (E), number of terminal points (F), max branch level (G), and mean neurite diameter (H).
Diploid and triploid data were combined, smoothed with a linear model, and presented as mean +/- 95% confidence interval. Recursive CUSUM test[S3] was used to detect differences in regression coefficients between the diploid and triploid datasets.
****, p<0.0001; ns, not significant. In H, diploid and triploid
regressions are shown separately due to the detection of a significant structural break in the combined model. |
|
Figure S3. Triploid brains are morphologically similar to diploid brains [[Panels A-F]]
Related to Figure 3.
(A) Comparison of the proportion of the forebrain, midbrain, and hindbrain in diploid and triploid brains across multiple developmental stages. Numbers of diploid/triploid brains examined were 15/11 at stage 41/42, 18/20 at stage 43, 24/22 at stage 44, 19/18 at stage 45, and 18/15 at stage 46. Brains were from 3 independent clutches.
(B) Brain area comparison of diploid and triploid tadpoles at 7 dpf (late stage 46 to stage 47). A total of 24 diploid and 23 triploid brains from 3 independent clutches were examined.
(C) Representative z-projected micrographs of side-mounted stage 46 diploid and triploid brains. Images were stitched from overlapping tiles. Dotted lines mark where the height measurements in E were taken. F, forebrain; H, hindbrain. Scale bar, 200[[micrometers]].
(D) Height comparison of diploid and triploid brains at two developmental stages. Numbers of diploid/triploid brains examined were 14/20 at stage 45 and 8/15 at stage 46. Brains were from 3 independent clutches. Heights were normalized to adjust for clutch variance.
(E) Relative size of female and male diploid brains. Numbers of male/female brains examined were 15/18 at stage 44 and 22/20 at stage 46. Brains were from 3 independent clutches. Brain size was divided by its clutch female mean to normalize against clutch variance.
(F) An example DNA gel used to determine the sex of tadpoles. The presence of a W chromosome-specific amplicon (315 bp, asterisk) indicates a female[S4].
In all box plots, each dot represents one brain. Crossbars denote mean +/- SEM. *, p<0.05; **, p<0.01; ***, p<0.001; ****, p<0.0001; ns, not significant, t test. |
|
Figure S3. Triploid brains are morphologically similar to diploid brains [[Panels G-I]] Comparisons of the aspect ratio (G), proportion of different brain regions (H), and normalized area (I) of diploid and triploid X. tropicalis brains at stage 46. 18 brains per ploidy from 3 independent clutches were examined.
In all box plots, each dot represents one brain. Crossbars denote mean +/- SEM. *, p<0.05; **, p<0.01; ***, p<0.001; ****, p<0.0001; ns, not significant, t test. |
|
Figure S4. Triploid brains show distinct cell birth/death dynamics
Related to Figure 4.
(A–E) Probability density distributions of Hoechst intensity of the three different PCNA populations (A–C) and the two different pH3 populations (D–E) in a representative flow cytometry sample of dissociated brain cells at developmental stage 46. Colored curves show the distribution of the indicated population and black curves
show the distribution of the total population as a reference.
(F) Ratio of cell death (marked by the positive staining of cleaved caspase-3[S5]) in the indicated brain region in diploid and triploid brains. Number of caspase-positive cells was normalized to total cell count in the same region. Each dot represents one brain. 8 brains per ploidy across 3 independent clutches were examined.
Crossbars denote mean +/- SEM. ns, not significant, t test. |
|
Figure S5. Triploid and diploid brains possess similar transcriptional profiles
Related to Figure 4.
(A) Principal component analysis (PCA) for brain-specific RNA-seq replicates. 3 replicates per ploidy were used and each replicate was prepared from >10 live-dissected brains of clutch-controlled, anesthetized stage 44–46 tadpoles. Total normalized count is shown for each replicate.
(B) Mean-Average (MA) plot showing log2 fold changes (triploid/diploid) of gene expression in tadpole brains
(normalized by distribution). Points that fall outside of the y-axis limits are plotted as triangles. The two enlarged, colored triangles are the only two with adjusted p<0.1 and are both uncharacterized genes. Red, LOC121394545, predicted to encode E3 ubiquitin-protein ligase DCST1-like; blue, LOC121394266, predicted
to encode general transcription factor II-I repeat domain-containing protein 2-like (Xenbase Xenopus laevis J strain 10.1).
(C) MA plot with log2 fold changes in B moderated with normal shrinkage to remove noise[S6]. No point falls outside of the y-axis limits. No point has adjusted p<0.1. |
|
Figure S6. pERK expression is neuronal and reflects neural activity
Related to Figure 5.
(A) The reference brain (stage 46, diploid) used for image registration during pERK/ERK intensity measurements. Images shown were z-projected and stitched from overlapping tiles. Arrowheads mark
locations where zoomed-in micrographs were taken in B–D. F, forebrain; M, midbrain; H, hindbrain. Scale bar, 100[[micrometers]].
(B–D). Representative micrographs of pERK and HuC/D co-staining in the forebrain (B), midbrain (C), and hindbrain (D) of stage 46 tadpoles. Images were rotated to match the orientation of whole-brain images in A. Scale bar, 10[[micrometers]].
(E) Heatmap showing normalized, averaged pERK/ERK intensity of 15 control brains and 17 brains of tadpoles after 15 min of dish tapping. Stage 46 diploid tadpoles from 3 independent clutches were used. Log2 fold changes (tapping/control) of pERK/ERK intensity along Y axis are plotted to the right. Scale bar, 100[[micrometers]].
(F) Comparison of pERK/ERK intensity in the indicated brain regions. Each dot represents one brain.
Crossbars denote mean +/- SEM.
**, p<0.01; ***, p<0.001, t test. |
|
Figure S7. ERK transcription is similar in diploid and triploid brains
Related to Figure 5.
(A) Normalized counts and log2 fold changes (triploid/diploid) of the two ERK genes in X. laevis (mapk1, L and S homeologs). Grey lines connect samples from the same clutch. Data is from the same brain-specific RNA-seq as in Figures S5.
(B) Assay design for mapk1 RT-PCR in C–D. Primers and exon-spanning probes amplify and detect both L and S homeologs. Mismatches in mapk1.L and mapk1.S sequences are highlighted in purple.
(C) Relative mapk1 expression compared to housekeeping genes gapdh and rpl8 in diploid and triploid tadpole brains at two developmental stages. Crossbars denote mean +/- SEM of 3 biological replicates, and point ranges
denote mean +/- SEM of 3 technical replicates of that biological replicate. ns, not significant, paired t test.
(D) Fold changes (triploids/diploids) of relative mapk1 expression. Error bars denote mean +/- SEM of 3 biological replicates. Red dotted line marks a fold change of 1 (no change). ns, not significant, one sample t test against a mean of 1. |
|
Figure S8. Using the swimming assay to assess stimulated brain activity and tadpole behavior
Related to Figure 6.
(A) Diagram showing the time scheme of the swimming assay.
(B) Break-down of the “half active” category in Figure 6B. Error bars mark 95% confidence interval. ns, not significant, Fisher’s exact test.
(C) Heatmap showing normalized, averaged pERK/ERK intensity in brains of control and stimulated tadpoles. Numbers of brains averaged were 8, 8, 8, and 7, from left to right. Tadpoles from 2 independent clutches were stimulated with program-controlled vibration on 7 dpf and processed immediately after stimulation. Scale bar, 100[[micrometers]].
(D) Swimming speeds of tadpoles as they experienced repeated stimulation. Each dot represents the geometric mean of all TRex-tracked speeds in one video. Data from 4–7 dpf were pooled for this analysis. Crossbars denote mean +/- SEM. ns, not significant, ANOVA test. |
|
Table S1. Number of replicates used for the swimming assay
Related to Figure 6. |
|
Table S2. Detailed statistical analysis for data shown in Figure 6E
Related to Figure 6.
For each comparison (t test), fold change is shown in bold with p-value in parentheses. |