|
Graphical Abstract |
|
Figure 1. Measurements in oocytes (WT-RhBG vs. H2O) exposed to NH3/NH4+ or MA/MA+
A light blue rectangle indicates the period when the oocyte was perfused with testing solutions containing either NH3/NH4+ or MA/MA+. STD Hepes represent the time when the oocyte was perfused with control solution (Hepes). Black and grey tracings represent the measurements conducted on the oocyte expressing WT-RhBG or on the oocyte injected with water as a control, respectively. Each tracing is a single representative experiment. All changes observed were reversed upon removal of test solutions. nA, nanoamp; Vm, membrane potential; mV, millivolt; Δ, measurement difference (end value minus initial value); slope =
× 104. A, whole cell transmembrane current (I) measurements at a clamped voltage of −60 mV. Positively charged NH4+ and MA+ entry induced inward current in the RhBG-expressing oocyte. NH4+ induced a significantly smaller current in the control oocyte than in RhBG-expressing oocyte (statistics are shown in Fig. 2C). MA+ did not cause any current change in the control oocyte. B, intracellular pH measurements. In RhBG-expressing oocyte, the entry of NH4+ caused a rapid decrease in pHi (bigger absolute value of slope) and a larger depolarization of the membrane potential compared to the control (grey tracing). In RhBG-expressing oocyte, MA+ not only induced an increase in pHi (rather than a decrease) in the RhBG-expressing oocyte, but also induced depolarization of Vm. There were no significant MA/MA+-induced changes of pHi or Vm in H2O-injected control oocytes. C, surface pH measurements. In RhBG-expressing oocytes, NH3/NH4+ caused rapid decrease in pHs followed by a partial recovery. Removal of NH3/NH4+ caused full recovery of pHs with a slight overshoot. Exposure to MA/MA+ caused a similar pattern of pHs change (rapid decrease followed by partial recovery) but the changes were smaller compared to NH3/NH4+. In H2O-injected oocytes, NH3/NH4+ caused a smaller but sustained decrease in pHs (no partial recovery). MA/MA+ did not cause any significant change in pHs. The decrease in pHs is caused by non-charged NH3 and MA entry resulting in a larger ΔpHs in the RhBG-expressing oocyte than the control (statistics are shown in Fig. 3C and D). |
|
Figure 2. Effects of G86C/S on current induced by NH4+ and MA+
A, NH4+-induced current (I) in oocytes expressing G86C and G86S mutations compared to WT-RhBG. B, typical tracings of MA+-induced current of oocytes expressing G86C and G86S mutations compared to WT-RhBG. C and D, bar plots of current change (ΔI) induced by NH4+ and MA+, respectively. Error bars were created using the SD. Individual data points represent individual oocyte measurements pooled from three independent injection batches after outlier removal. RhBG, N = 21; G86C, N = 11; G86S, N = 10; H2O-injected, N = 21. ***P < 0.001. Statistical significance was adjusted for multiple comparisons using the false discovery rate method. Bar plots were adapted from multiple comparison tests and broken into separate plots based on mutation groups for clear illustration. For P values, see Table 5. |
|
Figure 3. Effects of G86C/S on pHs induced by NH3 and MA
A, tracings showing NH3-induced pHs changes of G86C and G86S mutations compared to WT. B, tracings showing MA-induced pHs changes of G86C and G86S mutations compared to WT. C and D, summary bar plots of pHs changes (pH units) induced by NH3 and MA, respectively. Error bars were created using the SD. Individual data points represent individual oocyte measurements pooled from three independent injection batches after outlier removal. RhBG, N = 29; G86C, N = 10; G86S, N = 10; H2O-injected, N = 17. ***P < 0.001; *P < 0.05. Statistical significance of multiple comparisons by mixed-effects models was corrected using the false discovery rate method. Bar plots were adapted from multiple comparison tests and broken into separate plots based on mutation groups for clear illustration. For P values, see Table 5. |
|
Figure 4. Effects of NH3/NH4+ and MA/MA+ on intracellular pH (pHi) on oocytes expressing RhBG mutants G86C/S
pHi (black tracing) and Vm (grey tracing) were measured simultaneously. s, slope ( =
× 104). A, effect of NH3/NH4+ and MA/MA+ on pHi in oocytes expressing human RhBG wild type (WT-RhBG). Exposure to 5 mm NH3/NH4+ caused a rapid acidification (a decrease in pHi) with a slope of −12.8 and depolarization of the cell membrane. Exposure to MA/MA+ also caused cell membrane depolarization but pHi alkalinization. B, effect of NH3/NH4+ and MA/MA+ on pHi in oocytes expressing mutant RhBGG86C. Exposure to 5 mM NH3/NH4+ induced a rapid acidification (slope = −7.6) but a small depolarization of the cell membrane (ΔVm = 6.9 mV). Exposure to MA/MA+ caused slight alkalinization of pHi but only a limited depolarization of the cell membrane (ΔVm = 2.7 mV) compared to the oocytes expressing WT-RhBG. The steady state of Vm in RhBGG86C-expressing oocytes is relatively low (Vm = −30 mV) compared to oocytes expressing WT-RhBG or other RhBG mutants (Vm < −45 mV). C, effect of NH3/NH4+ and MA/MA+ on pHi in oocytes expressing mutant RhBGG86S. Exposure to 5 mm NH3/NH4+ caused an acidification (slope = −9.4) and a depolarization of the cell membrane (ΔVm = 24 mV), which are not different from RhBG expressing oocytes (P > 0.05). Exposure to MA/MA+ also caused a small alkalinization in pHi (P < 0.01) and a small depolarization of the cell membrane (ΔVm = 13.6 mV, P < 0.01) compared to the oocytes expressing WT-RhBG. D, bar plot of the rates of change of pHi (slope) in oocytes exposed to NH3/NH4+ (left) and MA/MA+ (right), respectively. E, bar plot of Vm changes (ΔVm) when oocytes are exposed to NH3/NH4+ (left) and MA/MA+ (right), respectively. Error bars were created using the SD. Individual data points represent individual oocyte measurements pooled from three independent injection batches after outlier removal. RhBG, N = 11; G86C, N = 10; G86S, N = 6; H2O-injected, N = 8. ***P < 0.001; **P < 0.01; *P < 0.05. Statistical significance of multiple comparisons by mixed-effects models was corrected using the false discovery rate method. For P values, see Table 5. |
|
Figure 5. Effects of G148W/R on current induced by NH4+ and MA+
A, tracings of NH4+- (green) and MA+-induced (orange) currents (I) of G148W and G148R mutations compared to WT-RhBG. B, bar plot of current changes (ΔI) induced by NH4+ (left) and MA+ (right), in WT-RhBG and G148W/R mutants respectively. Error bars were created using the SD. Individual data points represent individual oocyte measurements pooled from three independent injection batches after outlier removal. RhBG, N = 21; G148W, N = 9; G148R, N = 12. ***P < 0.001. Statistical significance of multiple comparisons by mixed-effects models was corrected using the false discovery rate method. For P values, see Table 5. |
|
Figure 6. Effects of G148W/R on pHs induced by NH3 and MA
A, tracings of NH3-induced (green) and MA-induced (orange) pHs changes of G148W and G148R mutations compared to WT-RhBG. B, bar plot of pHs changes (ΔpHs) induced by NH3 (left) and MA (right), respectively. Error bars were created using the SD. Individual data points represent individual oocyte measurements pooled from three independent injection batches after outlier removal. RhBG, N = 29; G148W, N = 10; G148R, N = 10. ***P < 0.001. Statistical significance of multiple comparisons by mixed-effects models was corrected using the false discovery rate method. For P values, see Table 5. |
|
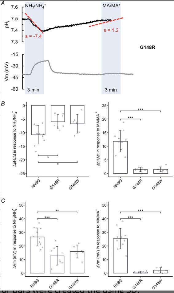
Figure 7. Effect of NH3/NH4+ and MA/MA+ on pHi in oocytes expressing mutant RhBGG148R
A, exposure to 5 mm NH3/NH4+ caused a slow acidification (P < 0.05) and small depolarization of the cell membrane (P < 0.001) compared to RhBG-expressing oocytes. Exposure to MA/MA+ caused a very slow increase in pHi (slope = 1.2) and no depolarization of the cell membrane (P < 0.001) compared to the oocytes expressing WT-RhBG. B, bar plot summarizing the rates of pHi change (slope) when cells are exposed to NH3/NH4+ (left) and MA/MA+ (right), respectively. C, bar plot of Vm changes (ΔVm) of oocytes exposed to NH3/NH4+ (left) and MA/MA+ (right), respectively. Error bars were created the using SD. Individual data points represent individual oocyte measurements pooled from three independent injection batches after outlier removal. RhBG, N = 10; G148W, N = 6; G148R, N = 8. ***P < 0.001; **P < 0.01; *P < 0.05. Statistical significance of multiple comparisons by mixed-effects models was corrected using the false discovery rate method. For P values, see Table 5. |
|
Figure 8. Effects of T250A/S/M on current induced by NH4+ and MA+
A, NH4+-induced (green) and MA+-induced (orange) current (I) in tracings for T250A and T250M mutations compared to WT. The tracing of T250S resembles T250A (tracing not shown). B, bar plot of current change (ΔI) induced by NH4+ (left) and MA+ (right), respectively. Error bars were created using the SD. Individual data points represent individual oocyte measurements pooled from three independent injection batches after outlier removal. RhBG, N = 21; T250A, N = 8; T250S, N = 8; T250M, N = 8. ***P < 0.001; **P < 0.01. Statistical significance of multiple comparisons by mixed-effects models was corrected using the false discovery rate method. For P values, see Table 5. |
|
Figure 9. Effects of T250A/S/M on pHs induced by NH3 and MA
A, NH3-induced (green) and MA-induced (orange) pHs changes in tracings for T250A and T250M mutations compared to WT. The tracing of T250S resembles T250A (tracing not shown). B, bar plot of pHs changes (ΔpHs) induced by NH3 (left) and MA (right), respectively. Error bars were created using the SD. Individual data points represent individual oocyte measurements pooled from three independent injection batches after outlier removal. RhBG, N = 29; T250A, N = 7; T250S, N = 7; T250M, N = 6. ***P < 0.001; **P < 0.01; *P < 0.05. Statistical significance of multiple comparisons by mixed-effects models was corrected using the false discovery rate method. For P values, see Table 5. |
|
Figure 10. Effect of NH3/NH4+ and MA/MA+ on pHi in oocytes expressing mutant RhBGT250A and RhBGT250M
A, in RhBGT250A, exposure to 5 mM NH3/NH4+ caused a decrease in pHi and depolarization of the cell membrane. Exposure to MA/MA+ caused pH alkalinization and a depolarization of the cell membrane. The results of those measurements are not different from those in oocytes expressing WT-RhBG (P > 0.05). Effects of NH3/NH4+ and MA/MA+ on pHi in RhBGT250S-expressing oocytes (tracing not shown) showed a similar pattern to RhBGT250A. B, in oocytes expressing RhBG mutant T250M, exposure to 5 mMM NH3/NH4+ caused a slow acidification (P < 0.05) and a small depolarization of the cell membrane (P < 0.05) compared to oocytes expressing WT-RhBG. Exposure to MA/MA+ caused a much slower increase in pHi (slope = 1.3, P < 0.001) and no depolarization of the cell membrane (P < 0.001) compared to oocytes expressing WT-RhBG. C, bar plot summarizing the rates of pHi changes (slope) in oocytes exposed to NH3/NH4+ (left) and MA/MA+ (right), respectively. D, bar plot of Vm change (ΔVm) in oocytes exposed to NH3/NH4+ (left) and MA/MA+ (right), respectively. Error bars were created using the SD. Individual data points represent individual oocyte measurements pooled from three independent injection batches after outlier removal. RhBG, N = 14; T250A, N = 5; T250S, N = 5; T250M, N = 5. ***P < 0.001; *P < 0.05. Statistical significance of multiple comparisons by mixed-effects models was corrected using the false discovery rate method. For P values, see Table 5. |
|
Figure 11. Immunohistochemistry labelling of human RhBG, G86C, G148R, T250A, T250M in oocytes
RhBG, T250A and G86C-expressing oocytes showed positive staining on the cell membrane. Labelling of T250M was weak at the cell membrane. No labelling was detected in G148R and H2O-injected oocytes. |