Click here to close
Hello! We notice that you are using Internet Explorer, which is not supported by Xenbase and may cause the site to display incorrectly.
We suggest using a current version of Chrome,
FireFox, or Safari.
???displayArticle.abstract???
Eukaryotic chromosome segregation requires attachment of chromosomes to microtubules through the kinetochore so that chromosomes can align and move in mitosis. Kinetochores assemble on the centromere, which is epigenetically defined by the histone H3 variant CENtromere Protein A (CENP-A). During DNA replication, CENP-A is equally divided between replicated chromatids, and new CENP-A nucleosomes are re-assembled during the subsequent G1 phase. How cells regulate the cell cycle timing of CENP-A assembly is a central question in the epigenetic maintenance of centromeres. CENP-A nucleosome assembly requires the Mis18 complex (Mis18α, Mis18β, and M18BP1), whose localization to centromeres occurs between metaphase and G1. Here, we define a new regulatory mechanism that works through phosphorylation of Xenopus laevis M18BP1 between metaphase and interphase. Phosphorylation disrupts binding of M18BP1 to CENP-A nucleosomes in metaphase, and when relieved, enables M18BP1 binding to CENP-A nucleosomes in interphase. We show that this phosphorylation-dependent mechanism regulates CENP-A nucleosome assembly. We propose that the phospho-regulated binding of M18BP1 to CENP-A nucleosomes restricts new CENP-A assembly to interphase.
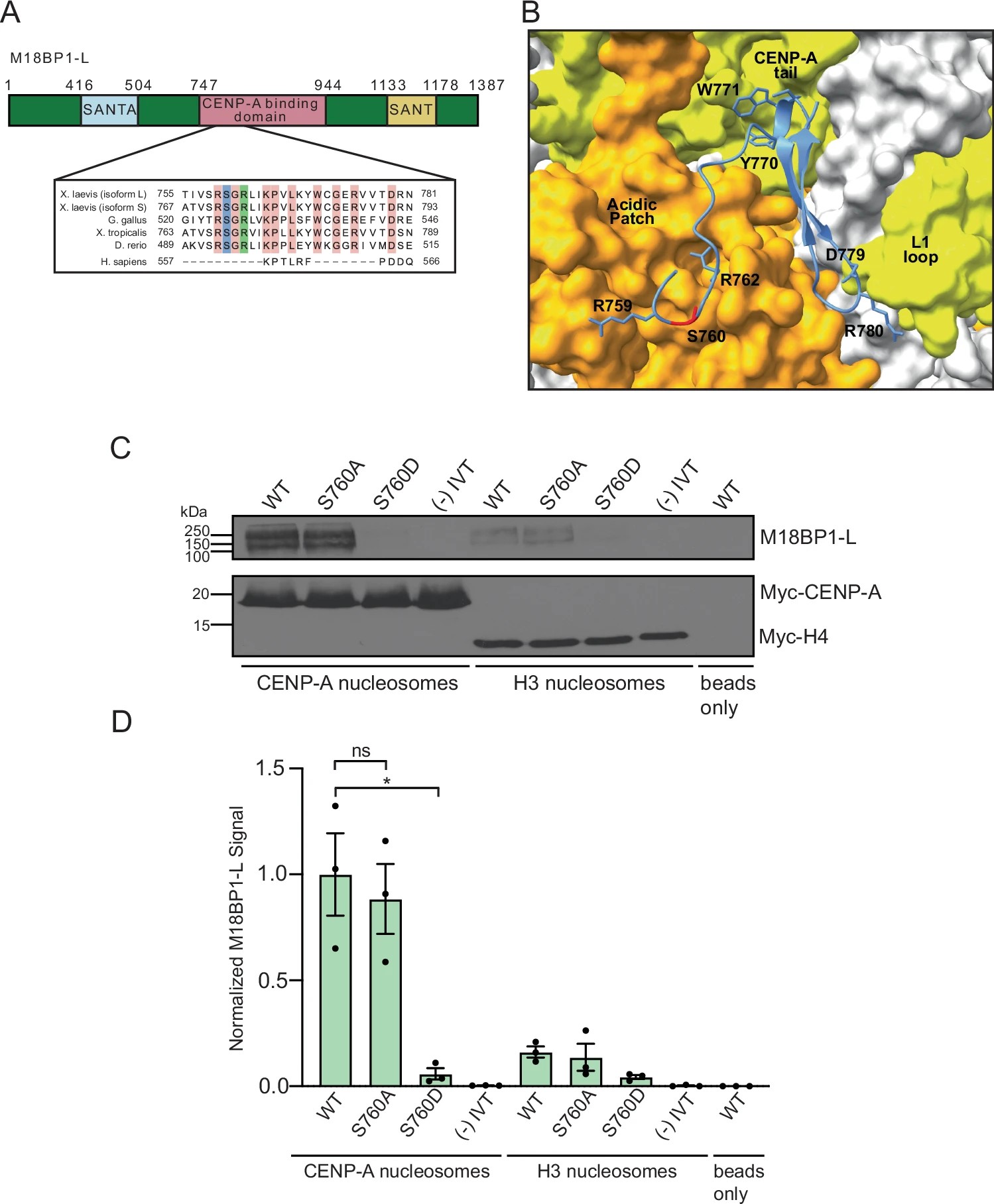
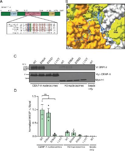
Figure 1: A conserved phosphorylation site in M18BP1-L regulates binding to CENP-A nucleosomes in vitro.
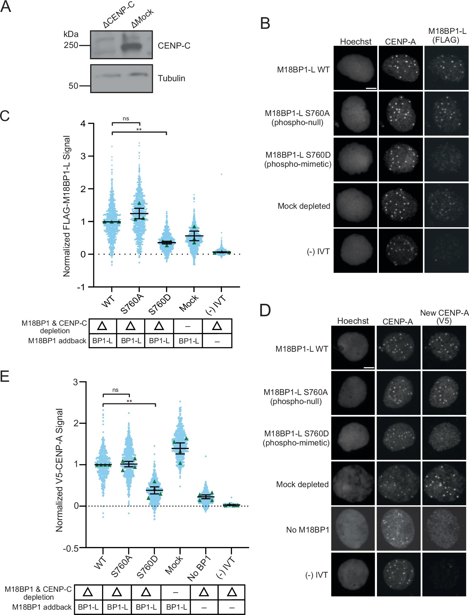
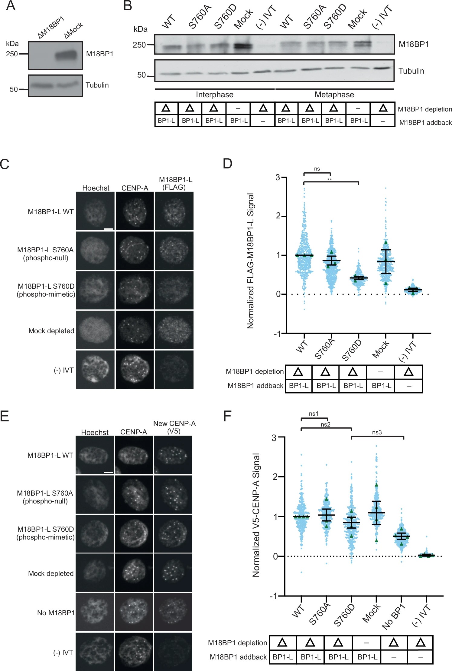
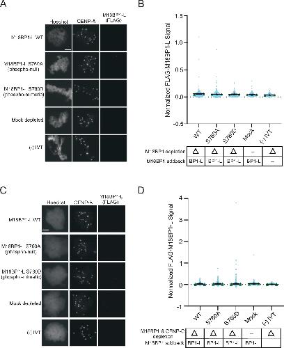
Figure 2: Phospho-mimetic mutation of M18BP1-L S760 disrupts centromere localization and inhibits CENP-A assembly. (A) A representative western blot showing the efficiency of immunodepletion of endogenous M18BP1 from X. laevis egg extract. Depletion (Δ) or mock depletion with rabbit IgG is indicated above each column. The M18BP1 blot is shown in the top panel, and a tubulin loading control is shown in the bottom panel. (B) A representative western blot showing the addback of WT or mutant M18BP1 in egg extract. The depletion condition (Δ) is indicated in the table below the blot. The M18BP1 blot is shown in the top panel, and the tubulin loading control is shown in the bottom panel. (C) Representative immunofluorescence images of full-length WT or mutant FLAG-M18BP1-L localization with mock depletion and (−) IVT control (indicated on left) in interphase extract immunodepleted of endogenous M18BP1. Labeling for DNA (Hoechst), total CENP-A, and M18BP1-L (FLAG) is indicated above the image. Scale bar is 5 μm. (D) Quantification of WT or mutant FLAG-M18BP1-L localization with controls (indicated below) in interphase egg extract immunodepleted of endogenous M18BP1. The M18BP1 depletion and addback condition is indicated in the bottom table. The mean signal is normalized to WT FLAG-M18BP1-L localization. Error bars represent SEM of three independent replicates (n = 3) with green triangles displaying the mean of each replicate and blue circles representing each individual centromere. **P = 0.0041, nsP = 0.3525. (E) Representative immunofluorescence images of new V5-CENP-A assembly in interphase extract immunodepleted of endogenous M18BP1, then supplemented with full-length WT or mutant FLAG-M18BP1-L, a mock depletion with rabbit IgG, a (−) IVT control without V5-CENP-A, or no M18BP1 addback (no BP1) (indicated on left). Labeling for DNA (Hoechst), total CENP-A, and new CENP-A (V5) is indicated above the image. Scale bar is 5 μm. (F) Quantification of new V5-CENP-A with controls (indicated below) in interphase egg extract immunodepleted of endogenous M18BP1. M18BP1 depletion and addback condition are indicated in the bottom table. The signal is normalized to the WT FLAG-M18BP1-L addback condition. Error bars represent SEM of four independent replicates (n = 4) with green triangles displaying the mean of each replicate and blue circles representing each individual centromere. ns1P = 0.8053, ns2P = 0.3465, ns3P = 0.0821.
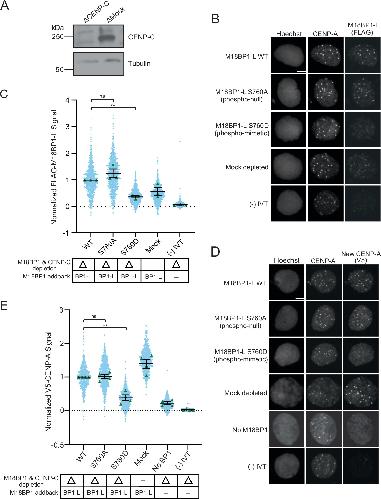
Figure 3: Removal of CENP-C exacerbates defects in CENP-A localization and CENP-A assembly of phospho-mimetic M18BP1S760D. (A) A representative western blot displaying immunodepletion of endogenous CENP-C and an IgG mock depletion in egg extract. The depletion condition (Δ) is indicated above each column. The CENP-C blot is shown in the top panel, and a tubulin loading control is shown in the bottom panel. (B) Representative immunofluorescence images of full-length WT or mutant FLAG-M18BP1-L localization with mock depletion and (−) IVT control (indicated on left) in interphase extract immunodepleted of endogenous CENP-C and M18BP1. Labeling for DNA (Hoechst), total CENP-A, and M18BP1-L (FLAG) is indicated above the image. Scale bar is 5 μm. (C) Quantification of WT or mutant FLAG-M18BP1-L localization with controls (indicated below) in interphase egg extract immunodepleted of endogenous CENP-C and M18BP1. CENP-C and M18BP1 depletion and addback conditions are indicated in the bottom table. The signal is normalized to WT FLAG-M18BP1-L localization. Error bars represent SEM of three independent replicates (n = 3) with green triangles displaying the mean of each replicate and blue circles representing each individual centromere. **P = 0.0041, nsP = 0.2570. (D) Representative immunofluorescence images of new V5-CENP-A assembly in interphase extract immunodepleted of endogenous CENP-C and M18BP1, then supplemented with full-length WT or mutant FLAG-M18BP1-L, a mock depletion, a (−) IVT control without V5-CENP-A, or no M18BP1 addback (no BP1) (indicated on left). Labeling for DNA (Hoechst), total CENP-A, and new CENP-A (V5) is indicated above the image. Scale bar is 5 μm. (E) Quantification of new V5-CENP-A with controls (indicated below) in interphase egg extract immunodepleted of endogenous CENP-C and M18BP1. CENP-C and M18BP1 depletion and addback conditions are indicated in the bottom table. The signal is normalized to the WT FLAG-M18BP1-L addback condition. Error bars represent SEM of four independent replicates (n = 4) with green triangles displaying the mean of each replicate and blue circles representing each individual centromere. **P = 0.0056, nsP = 0.8257.
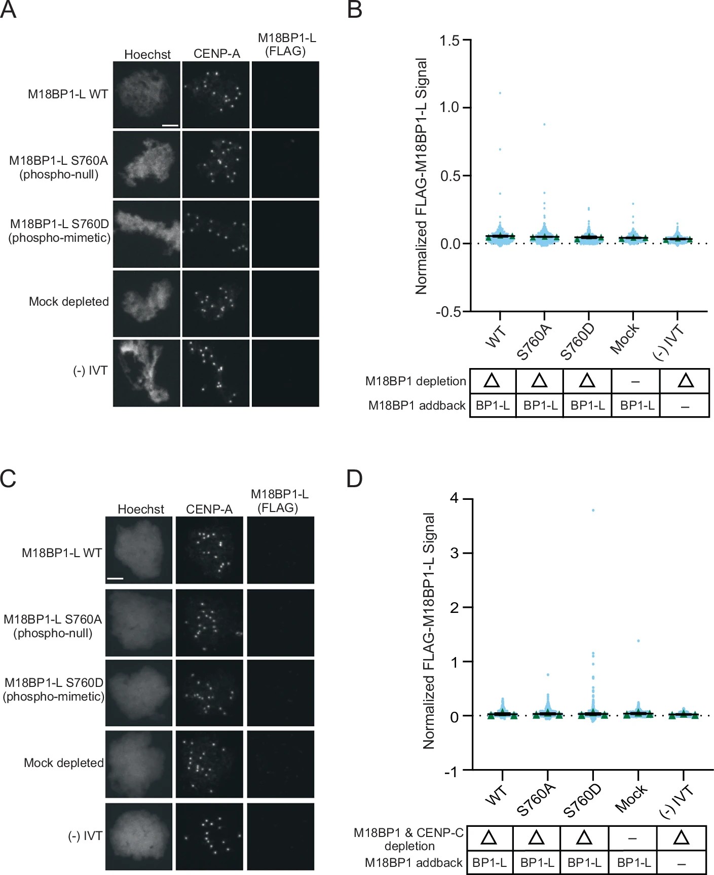
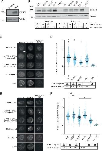
Figure 4: The non phosphorylatable mutant M18BP1S760A does not bypass the metaphase inhibition of M18BP1 localization. (A) Representative immunofluorescence images of full-length WT or mutant FLAG-M18BP1-L localization with mock depletion and (−) IVT control (indicated on left) in metaphase extract immunodepleted of endogenous M18BP1. Labeling for DNA (Hoechst), total CENP-A, and M18BP1-L (FLAG) is indicated above the image. Scale bar is 5 μm. (B) Quantification of WT or mutant FLAG-M18BP1-L localization with controls (indicated below) in metaphase egg extract immunodepleted of endogenous M18BP1. The M18BP1 depletion and addback condition is indicated in the bottom table. The signal is normalized to WT FLAG-M18BP1-L localization. Error bars represent SEM of three independent replicates (n = 3) with green triangles displaying the mean of each replicate and blue circles representing each individual centromere. (C) Representative immunofluorescence images of full-length WT or mutant FLAG-M18BP1-L localization with mock depletion and (−) IVT control (indicated on left) in metaphase extract immunodepleted of endogenous CENP-C and M18BP1. Labeling for DNA (Hoechst), total CENP-A, and M18BP1-L (FLAG) is indicated above the image. Scale bar is 5 μm. (D) Quantification of WT or mutant FLAG-M18BP1-L localization with controls (indicated below) in metaphase egg extract immunodepleted of endogenous CENP-C and M18BP1. The CENP-C and M18BP1 depletion and addback condition is indicated in the bottom table. The signal is normalized to WT FLAG-M18BP1-L localization. Error bars represent SEM of three independent replicates (n = 3) with green triangles displaying the mean of each replicate and blue circles representing each individual centromere.
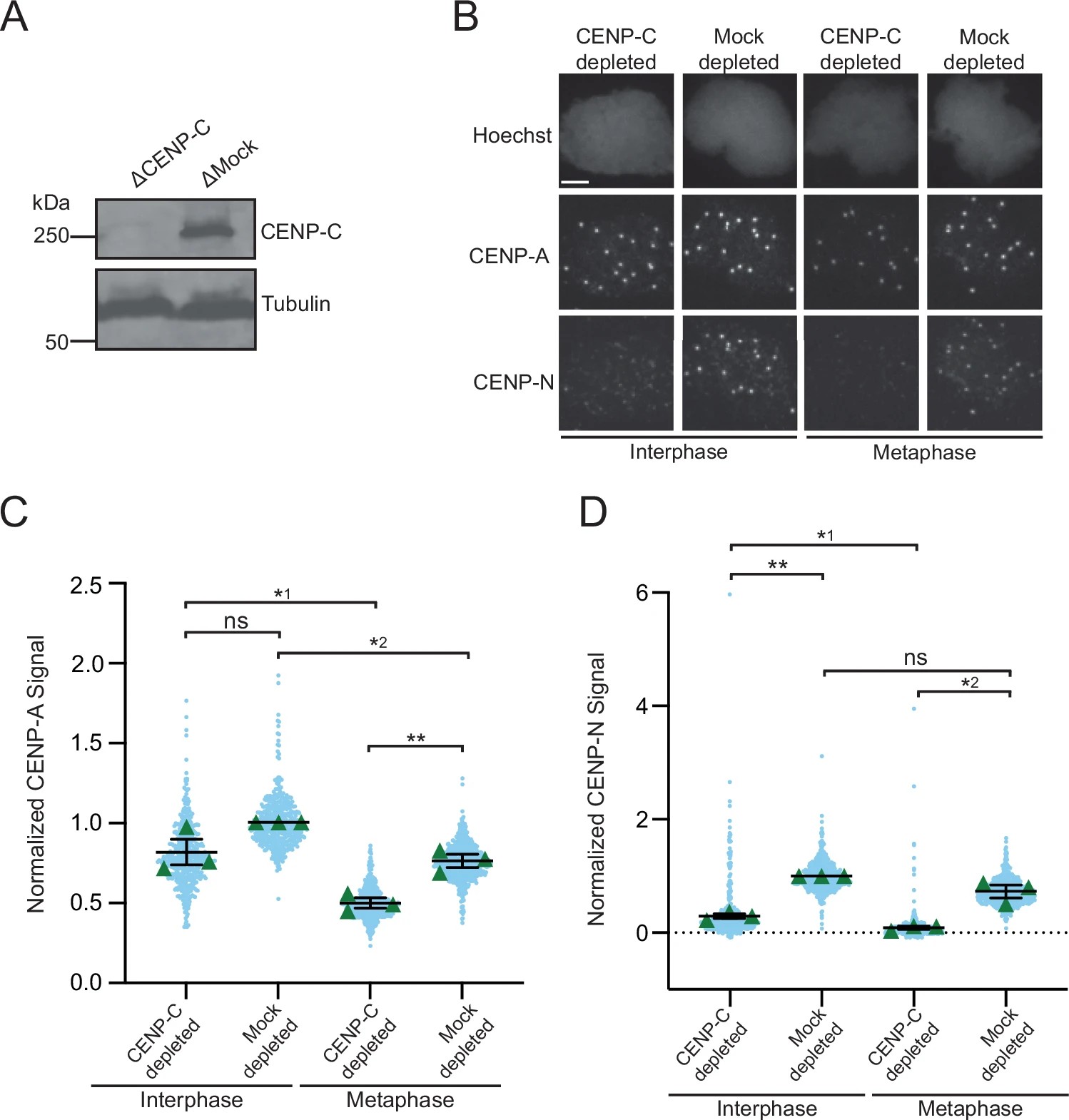
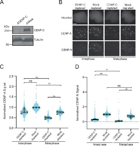
Figure 5: Centromeric localization of CENP-N in the absence of CENP-C (A) A representative western blot displaying immunodepletion of endogenous CENP-C and an IgG mock depletion in egg extract. The depletion condition (Δ) is indicated above each column. The CENP-C blot is shown in the top panel, and a tubulin loading control is shown in the bottom panel. (B) Representative immunofluorescence images of endogenous CENP-N localization with mock depletion or immunodepletion of endogenous CENP-C in interphase or metaphase egg extract. Labeling for DNA (Hoechst), total CENP-A, and CENP-N is indicated above the image. Scale bar is 5 μm. (C) Quantification of all CENP-A signal in interphase or metaphase egg extract immunodepleted of endogenous CENP-C or mock-depleted. The CENP-C depletion condition is indicated in the bottom table. The signal is normalized to interphase, mock-depleted CENP-A signal. Error bars represent SEM of three independent replicates (n = 3) with green triangles displaying the mean of each replicate and blue circles representing each individual centromere. **P = 0.0081, *1P = 0.0435, *2P = 0.0277, nsP = 0.1467. (D) Quantification of endogenous CENP-N localization in interphase or metaphase egg extract immunodepleted of endogenous CENP-C or mock-depleted. The CENP-C depletion condition is indicated in the bottom table. The signal is normalized to the CENP-A signal within each condition to account for the variance in CENP-A levels, and then further normalized to interphase, mock-depleted CENP-N localization. Error bars represent SEM of three independent replicates (n = 3) with green triangles displaying the mean of each replicate and blue circles representing each individual centromere. **P = 0.0034, *1P = 0.0190, *2P = 0.0253, nsP = 0.1390.
Figure 6: Model of the phospho-regulation of M18BP1-L. Model showing phosphorylation-dependent inhibition of M18BP1-L binding to CENP-A nucleosomes and M18BP1-S binding to CENP-C in metaphase (left). Dephosphorylation triggers a switch to CENP-A nucleosome binding and new CENP-A assembly in interphase (right). In interphase, both the Mis18 complex and CENP-C bind to HJURP to recruit new CENP-A for assembly.