|
Figure 1. Knockout of Tyr induces strong fluorescence in skin MMs of X. tropicalis tadpoles under GFP filter. (A–D) Images of the dorsal head (A) and tail (B) skin of wild-type tadpoles (A), and the dorsal head (C) and tail (D) skin of F0 Tyr-knockout tadpoles under transmission light. (A′–D′) Corresponding fluorescence images under GFP filter. (A″–D″) Merged images of transmitted light and fluorescence channels. MMs that appear gray due to oocyte-derived melanin in the dorsal skin of F0 Tyr-knockout tadpoles (C–C″). The cyan and white arrowheads indicate gray and colorless MMs under transmitted light, respectively. Scale bars: 100 μm. |
|
Figure 2. Physiological characterization of the skin Td-MMs in X. tropicalis tadpoles. (A–L) Transmission light images of excised tails from the three types of tadpoles before and after KCl treatment under physiological conditions (A–F), as well as before and after α-MSH treatment in BSS solution (G–L). Local magnified views of the transmission light images (A′,B′,G′,H′). Corresponding fluorescence images (C′–F′,I′–L′) and local magnified views (C″–F″,I″–L″) under GFP filter. Scale bar: 200 μm. |
|
Figure 3. Ultrastructural analysis of the skin Td-MMs in X. tropicalis tadpoles. (A–C) Transmission electron microscopy (TEM) images showing the ultrastructure of skin melanophores in wild-type tadpoles (A), and MMs in Tyr−/− (B) and PTU-treated (C) tadpoles. White and black arrowheads indicate mature and immature melanosomes, respectively. Due to the presence of melanin derived from oocytes, the melanosomes in the MMs of PTU-treated tadpoles show a higher degree of maturation compared to those in Tyr−/− tadpoles. Scale bar: 0.5 μm. |
|
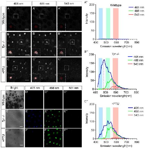
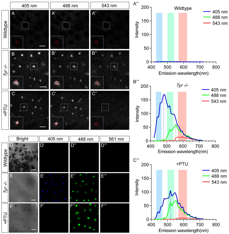
Figure 4. Spectral analysis of autofluorescence and assessment of fluorescence interference from Td-MMs. Images showing full-spectrum emission signals of skin melanophores in the wild-type tadpoles (A–A″), and skin MMs in the Tyr−/− (B–B″) and the PTU-treated (C–C″) tadpoles under excitation at different wavelengths (405, 488, 543 nm). (A‴–C‴) Graphs showing the normalized emission spectra corresponding to the red-circled regions, and the emission peaks under each excitation wavelength are indicated by dashed lines. The conventional emission bands of each fluorescent protein are shown with different colored boxes (TagBFP: 430–470 nm, GFP: 500–540 nm, mCherry: 570–620 nm). Images of these tadpole skin under transmission light (D–F) and fluorescence images acquired within the conventional emission bands of TagBFP (D′–F′), EGFP (D″–F″), and mCherry (D‴–F‴) under the three excitation wavelengths. Scale bars: 50 μm. |
|
Figure 5. HDR-mediated seamless integration of mCherry into the Tyr locus of X. tropicalis. (A) Schematic diagram showing the gene-editing strategy. The ssDNA donor contains a left homologous arm (LA) and right homologous arm (RA) of 100 nt each, flanking the T2A protease cleavage sequence followed with the mCherry coding region, and the SV40 polyA signal. Upon HDR occurrence, the T2A-mCherry-SV40 polyA cassette is inserted in-frame into the middle of exon 1, leading to the expression of a fusion protein consisting of the truncated Tyr mutant and T2A-mCherry. mCherry is released via proteolytic cleavage in the Tyr-expressing cell lineage, resulting in loss-of-function of Tyr with concurrent red fluorescence in MMs. Positions of PCR primers for F0 genotyping are indicated in the genome DNA (A). Stop codons are marked with blue inverted triangles. (B) Imaging of F0 tadpole tail under transmission light, GFP, and RFP filter. MMs exhibited two fluorescence profiles: (i) concurrent red and green fluorescence (mCherry+/GFP+, white arrowheads), indicating successful HDR; (ii) green fluorescence only (mCherry-/GFP+), indicating no HDR but frameshift mutations. Scale bar: 100 μm. (C) Agarose gel electrophoresis images showing the results of F0 genotyping PCR using 5′ junction primers (5′-Fw/5′-Rv) and 3′ junction primers (3′-Fw/3′-Rv). Results showed that the two expected bands (marked by red asterisks) were both amplified exclusively from the HDR-positive (mCherry+) tadpole genome, while no corresponding bands were detected in either wild-type tadpoles or those injected with donor DNA only. (D) TA cloning and sequence mapping of the expected bands (from (C)) confirmed seamless integration of the knockin fragment at the target locus. |
|
Figure 6. Skin MMs in Tyr−/− tadpoles are brighter than xanthophores in zebrafish. (A–F) Fluorescence, transmission light, and merged images of the trunk region in wild-type (A–C) and PTU-treated (D–F) 5 dpf zebrafish under 488 nm excitation (with 500–540 nm emission). Regions destined to form melanophores exhibit an albino phenotype (white arrowheads), but no fluorescence in the PTU-treated fish. Scale bar: 100 μm. Fluorescence images of skin MMs in Tyr−/− tadpoles (G–G″) and xanthophores in 5 dpf zebrafish (H–H″) at different exposure times under LED excitation, with quantitative analysis (I). Scale bar: 20 μm. Fluorescence images of MMs in Tyr−/− tadpoles (J–J″) and xanthophores in 5 dpf zebrafish (K–K″) under 488 nm excitation at varying laser powers, with quantitative analysis (L). Scale bar: 10 μm. Number of cells analyzed, LED excitation: MMs, n = 13; xanthophores, n = 12; 488 nm laser excitation: MMs, n = 5; xanthophores, n = 7. Data are presented as mean ± SEM. |
|
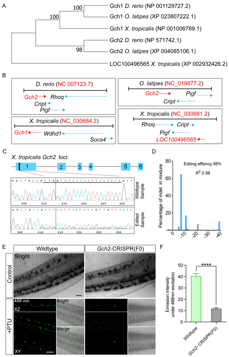
Figure 7. Knockout of Gch2 leads to a severe loss of autofluorescence in skin Td-MMs of X. tropicalis tadpoles. (A) Phylogenetic tree constructed based on the amino acid sequences of zebrafish and medaka Gch1/Gch2, as well as X. tropicalis Gch1 and LOC100496565. The tree was built using the neighbor joining method and visualized with MEGA11 software. Node values indicate the percentage of replicate trees in which the associated branch clustered together in a bootstrap test with 1000 replicates. (B) Genomic loci of zebrafish and medaka Gch2, and of X. tropicalis Gch1 and LOC100496565 (red arrows), along with their adjacent loci (blue arrows). (C) The upper schematic showing gene structure of X. tropicalis Gch2, with the target site (black thick line) and sgRNA sequence (dashed line) indicated. The lower panel showing Sanger sequencing electropherograms of genomic fragments spanning the target site in wild-type and edited samples. The sgRNA target sequence (black underline) and PAM sequence (red dashed underline) in wild-type samples are marked, while the expected cleavage site is indicated by vertical dashed lines. (D) Analysis of indel sizes (x-axis) and their corresponding proportions (y-axis) calculated using the ICE tool. (E) images of stage 42 Gch2-knockout and sibling wild-type tadpoles, either PTU-treated or untreated, acquired under transmission light and 488 nm excitation (with 500–540 nm emission). For the 488 nm channel, fluorescence signals from z stack images are displayed in both XZ (side view) and XY (top view) planes. Scale bars: 100 μm. (F) Quantitative analysis of the fluorescence intensity of skin MMs from wild-type and Gch2-knockout tadpoles. Number of cells analyzed: wild type, n = 104; Gch2 knockout, n = 85. Data are presented as mean ± SEM; **** p < 0.0001. |
|
Figure 8. Summary of this study. In X. tropicalis, genetic (Tyr knockout) and chemical (PTU treatment) induction of tyrosinase deficiency both block the melanin synthesis and produce mutant melanophores (MMs) exhibiting the albino phenotype. Both types of MMs show strong autofluorescence under GFP filter. Critically, the leucophores of killifish and the xanthophores of zebrafish also show autofluorescence under the GFP filter, and their fluorescent pigment synthesis relies on the Gch2-mediated pterine biosynthesis. Furthermore, knockout of Gch2 in X. tropicalis abolished the autofluorescence of tyrosinase-deficiency-induced MMs, demonstrating that the synthesis of fluorescent pigments in these distinct pigment cell types shares a conventional pathway. The pterine synthesis pathway is constructed by three major processes: H4-biopterin (BH4) is synthesized de novo from GTP (Guanosine Triphosphate) under the catalysis of Gch2. Concurrently, the intermediate product 6-pyruvoyl-H4pterin is converted into Drosopterin and Sepiapterin. Furthermore, Sepiapterine can be transformed into 7-oxobiopterin and other pterine compounds. |