|
Graphical Abstract |
|
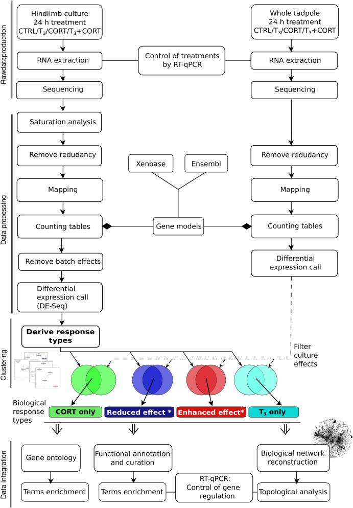
Fig. 1. General workflow of data production, processing and analysis. CTRL = control; T3 = 3,3',5-triiodothyronine; CORT = corticosterone; T3+CORT = 3,3',5-triiodothyronine + corticosterone. |
|
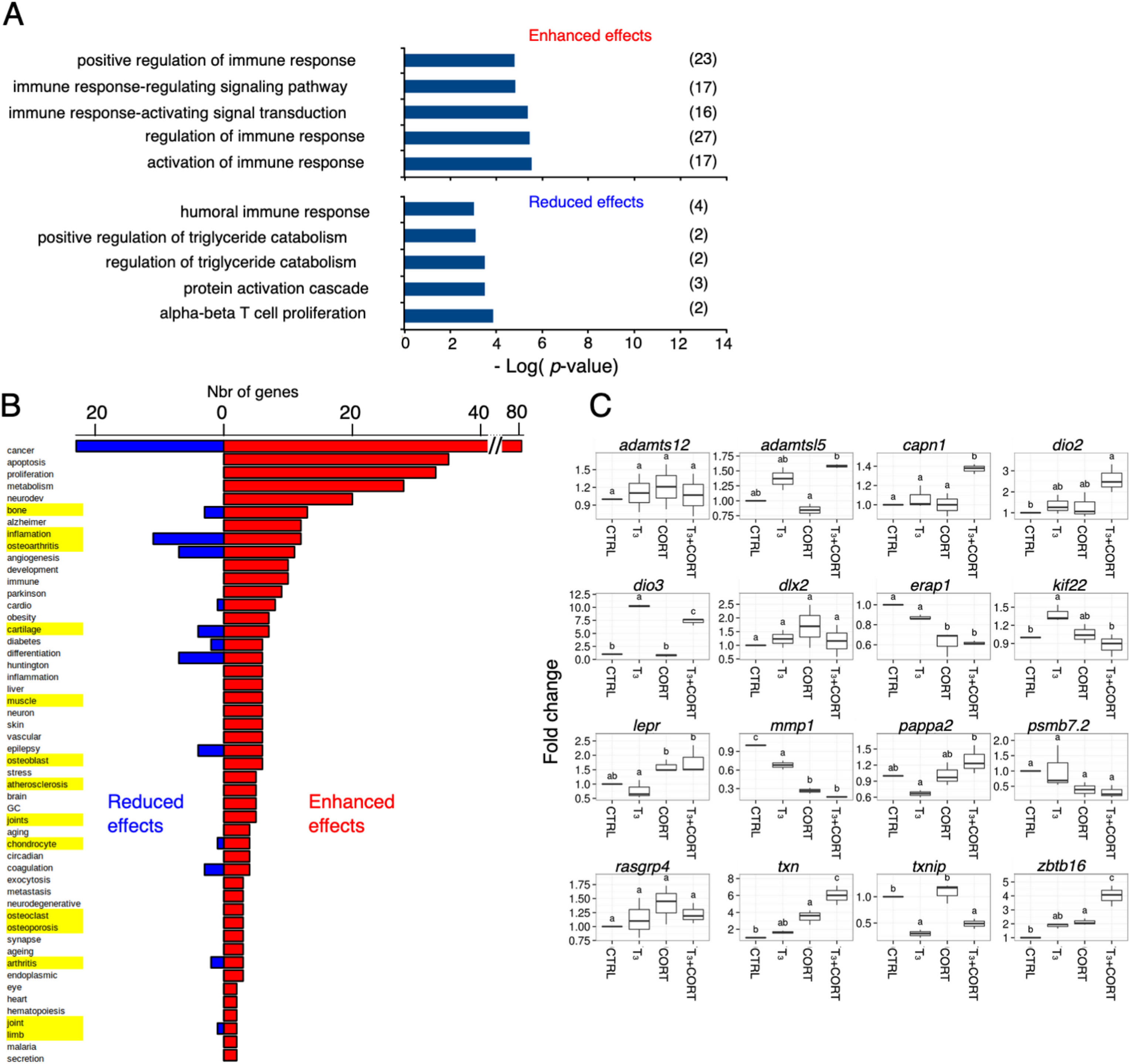
Fig. 2. T3 and CORT affect hindlimb transcriptome. A) Relationship between the mean expression level and the difference of expression measured by RNA-Seq (MA plot). Genes reported as differentially expressed by DESeq (FDR = 0.05) relative to the control are colored in blue. B) The five most significant biological terms or pathologies associated to T3, CORT or T3+CORT differentially expressed genes. The numbers in parentheses correspond to the number of genes for each term. CTRL = control; T3 = 3,3',5-triiodothyronine; CORT = corticosterone; T3+CORT = 3,3',5-triiodothyronine + corticosterone. (For interpretation of the references to color in this figure legend, the reader is referred to the Web version of this article.) |
|
Fig. 3. Profiles with interactions between T3 and CORT signaling. Transcriptome analysis reveals 25 expressions profiles showing crosstalk between T3 and CORT signaling. A) “Enhanced effects” correspond to 17 clusters and 214 genes. CORT increases TH induced expression (clusters UP 8, 12, 23, 27, 29, 35, 39, 42, 60 and 69) or TH induced repression (clusters Down 14, 16, 32, 56, 61, 73 and 81). B) “Reduced effects” correspond to 8 clusters and 60 genes. CORT reduces TH induced expression (clusters Up 5 and 70) or TH induced repression (clusters Down 4, 22, 26, 37, 46 and 64). The number in parentheses above each cluster corresponds to the number of genes exhibiting this expression profile. For each gene, the expression level was adjusted to a variance of 1, and normalized by the mean expression level across all four conditions. Within each cluster, expression values are summarized by a box plot. Upper and lower “hinges” correspond to the first and third quartiles. The upper and lower whiskers extend from the hinge to respectively the highest or lowest value that is within 1.5 times the inter-quartile range of the hinge. Data beyond the end of the whiskers are outliers and plotted as points. CTRL = control; T3 = 3,3',5-triiodothyronine; CORT = corticosterone; T3+CORT = 3,3',5-triiodothyronine + corticosterone. |
|
Fig. 4. Genes co-regulated by T3 and CORT are functionally enriched in terms related to skeletal structures. A) The five most significant biological terms or pathologies associated to “enhanced” or “reduced” genes. The numbers in parentheses correspond to the number of genes for each term. B) Manual annotation of biological function associated with enhanced and reduced differentially expressed genes. The histograms represent the number of genes for each term. Terms associated with skeletal biology or pathology are highlighted in yellow. C) RT-qPCR validation of the expression following T3, CORT and T3+CORT treatments of 16 genes involved in skeletal biology. Box plots represent the fold changes (n = 10/treatment condition), and box plots with the same letter are not significantly different (p < 0.05; Mann-Whitney test). CTRL = control; T3 = 3,3',5-triiodothyronine; CORT = corticosterone; T3+CORT = 3,3',5-triiodothyronine + corticosterone. (For interpretation of the references to color in this figure legend, the reader is referred to the Web version of this article.) |
|
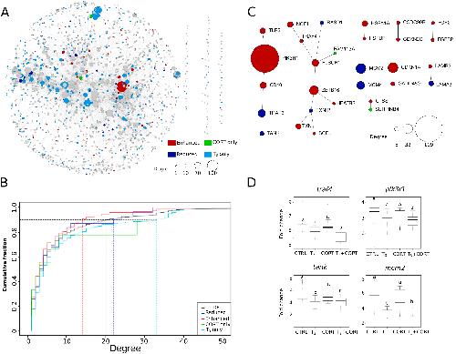
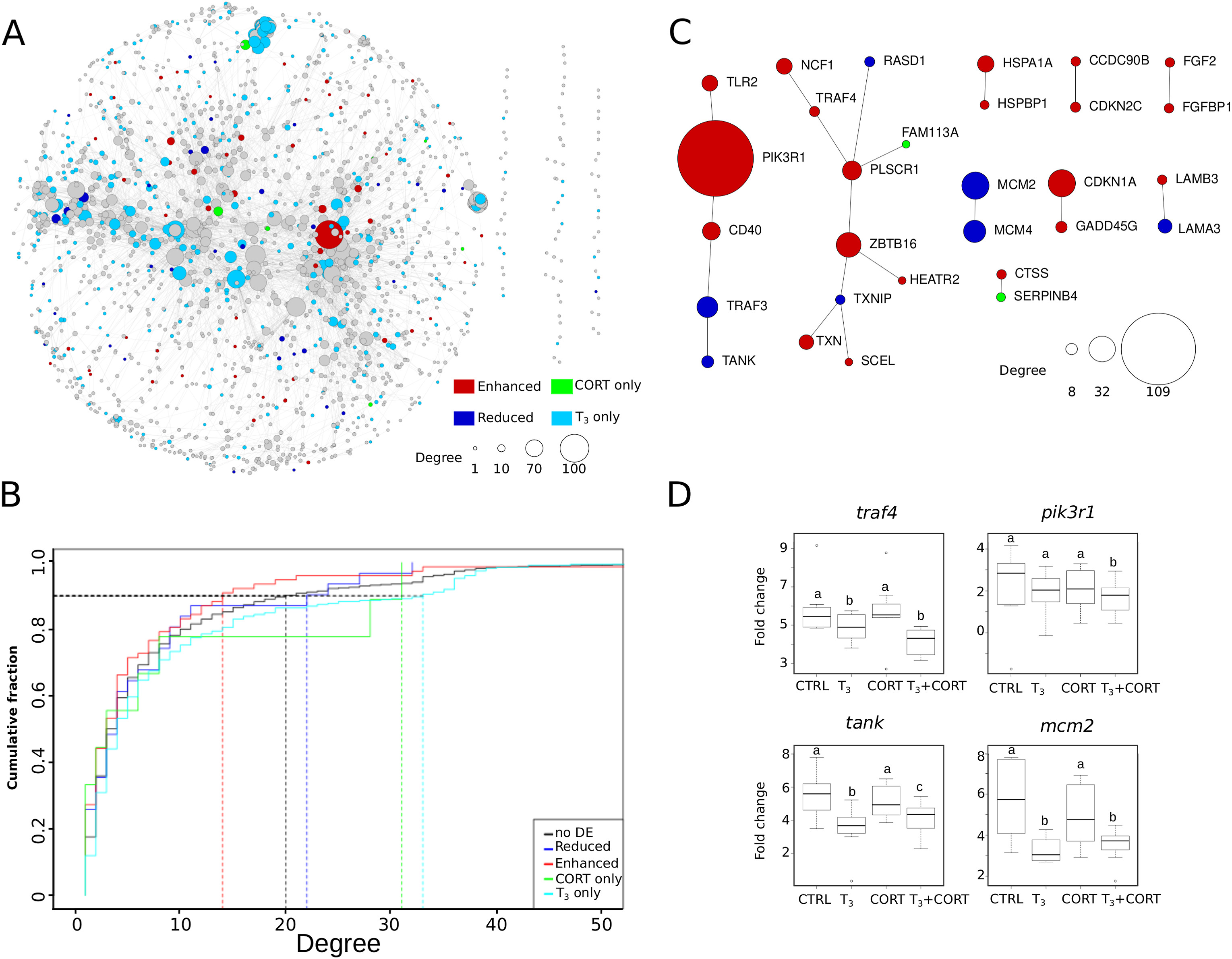
Fig. 5. Interaction network between genes differentially expressed. A) Network of KEGG pathways. B) Cumulative density of the number of connections per node. C) Subnetworks of nodes corresponding to differentially expressed genes directly connected. D) RT-qPCR validation of the expression following T3, CORT and T3+CORT treatments of 4 genes selected from the subnetwork panel C. Box plots represent the fold changes (n = 10/treatment condition), and box plots with the same letter are not significantly different (p < 0.05; Mann-Whitney test). The size of nodes is proportional to the number of connections they have with other nodes. CTRL = control; T3 = 3,3',5-triiodothyronine; CORT = corticosterone; T3+CORT = 3,3',5-triiodothyronine + corticosterone. |
|
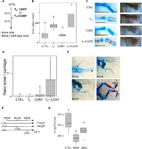
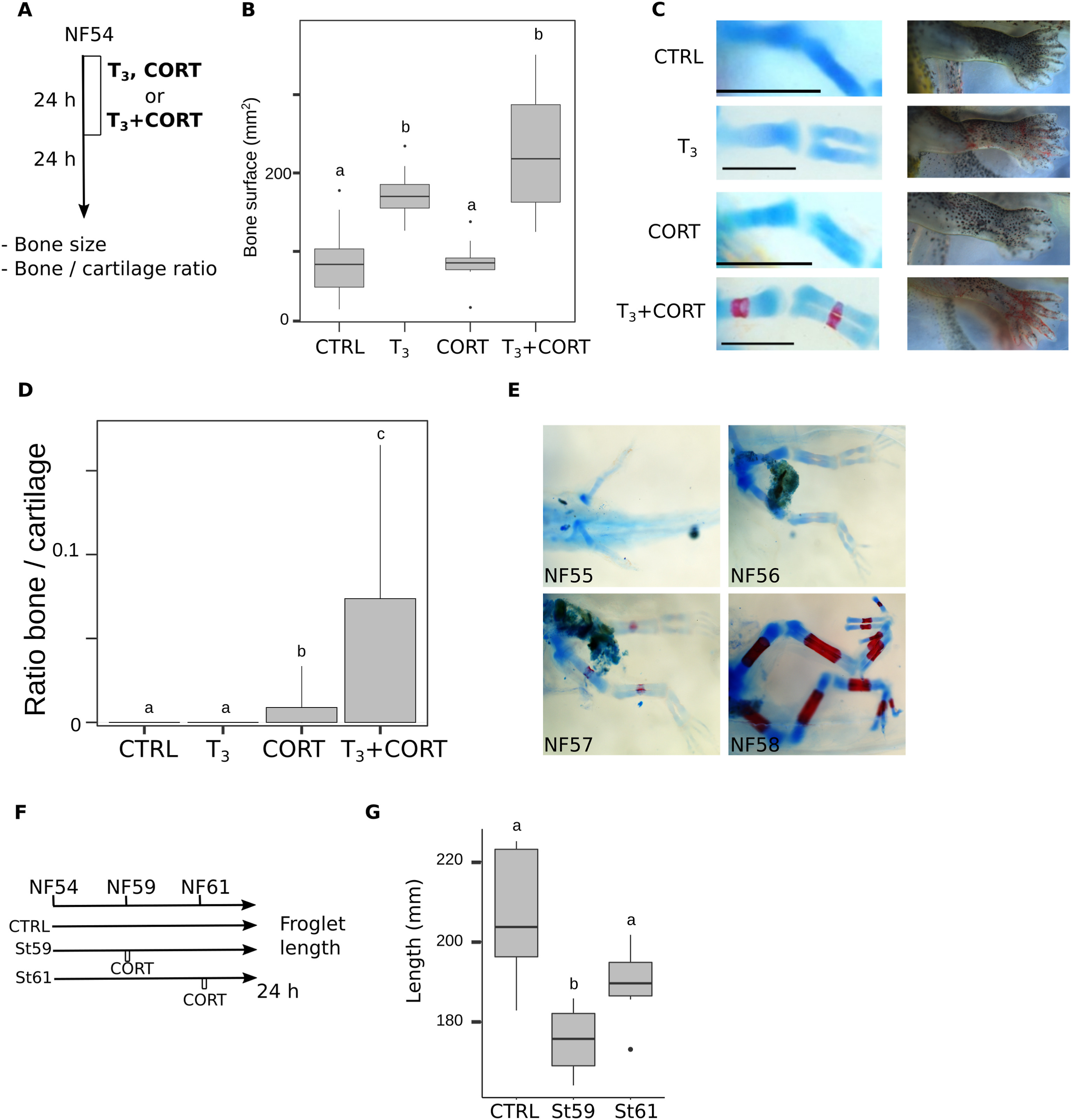
Fig. 6. T3 and CORT cross-talk affects skeletal development during metamorphosis. A) Schematic diagram of treatment with T3 or/and CORT for phenotypic analysis. B) CORT treatment does not affect limb size. Bone surface was used as a proxy to follow limb size for each treatment indicated in panel A. Box plots represent changes of bone surface (n = 4/treatment condition), and box plots with the same letter are not significantly different (p < 0.05; Mann-Whitney test). C) T3 and CORT cotreatment accelerate bone formation. Skeletal preparation (Alcian/Alizarin) of the same samples (left panel). Cartilage is stained with alcian blue and bone with alizarin red. Morphology of hindlimb buds 24 h after a 24 h treatment (right panel). D) T3 induced bone formation increase with CORT treatment. Measurement of bone surface area to cartilage surface area ratio from data presented in panel C. Histograms represent the bone cartilage ratio (n = 4/treatment condition), and histograms with the same letter are not significantly different (p < 0.05; Mann-Whitney test). E) Bone structures appear just before metamorphic climax. Skeletal preparation (Alcian/Alizarin) of natural metamorphosis samples showing developmental stages from NF55 to NF58. Bone structures normally start to appear at stage NF57 and are clearly present at stage NF58. Cartilage is stained with alcian blue and bone with alizarin red. F) Schematic diagram of treatment with CORT for 24h at two stages of natural metamorphosis: NF 59 before climax and NF61 at metamorphic climax. Phenotypic analysis was done after completion of metamorphosis stage NF66. G) CORT treatment before climax leads to smaller limb length. Measurement of froglet hindlimb lengths following treatment protocol presented in panel F. Box plots represent the limb length (n = 23 and n = 21 for respectively control and CORT condition), and box plots with the same letter are not significantly different (p < 0.05; Mann-Whitney test). CTRL = control; T3 = 3,3',5-triiodothyronine; CORT = corticosterone; T3+CORT = 3,3',5-triiodothyronine + corticosterone. (For interpretation of the references to color in this figure legend, the reader is referred to the Web version of this article.) |
|
Figure S1. Measure of klf9 gene expression by RT-qPCR. Box plots represent the expression fold change (n = 10/treatment condition). Letters a and b indicate significant differences between the group means based on a Mann-Whitney test. CTRL = control; T3 = 3,3',5-triiodothyronine; CORT = corticosterone; T3+CORT = 3,3',5-triiodothyronine + corticosterone. |
|
Figure S2. RT-qPCR validations of gene expression levels measured by RNA-Seq. Thirteen genes were chosen from RNA-Seq results over wide dynamic range of expression, as illustrated on the MA plots (A). Expression levels were measured by RT-qPCR and normalized using rpl8 as internal control, with three biological replicates. The relationship between fold changes (in log2 scale) measured by RT-qPCR and by RNA-Seq is shown in panel B. Expression profiles for 5 genes are presented in panel C. Box plots represent the log2 fold change (n = 10/treatment condition). Letters a and b indicate significant differences between the group means based on a Mann-Whitney test. CTRL = control; T3 = 3,3',5-triiodothyronine; CORT = corticosterone; T3+CORT = 3,3',5-triiodothyronine + corticosterone. |
|
Figure S3. Gene expression level of genes involved in CORT mode of action and CORT bioavailability. The genes coding for the glucocorticoid receptor (nr3c1), the mineralocorticoid receptor (nr3c2), the hydroxysteroid 11-beta dehydrogenase 1 that preferentially convert cortisone to the active CORT (hsd11b1) and the hydroxysteroid 11-beta dehydrogenase 2 that convert CORT to the inactive cortisone (hsd11b2). Each gene is positioned on the MA plots to show their levels of expression and variation following T3 or/and CORT treatment. CTRL = control; T3 = 3,3',5-triiodothyronine; CORT = corticosterone; T3+CORT = 3,3',5-triiodothyronine + corticosterone. |
|
Figure S4. Expression profiles of T3, CORT and T3+CORT differentially expressed genes. Transcriptome analysis reveals 81 expressions profiles. For each gene, the expression level was adjusted to a variance of 1, and normalized by the mean expression level across all four conditions. Within each cluster, expression values are summarized by a box plot. Upper and lower “hinges” correspond to the first and third quartiles. The upper and lower whiskers extend from the hinge to respectively the highest or lowest value that is within 1.5 times the inter-quartile range of the hinge. Data beyond the end of the whiskers are outliers and plotted as points. The number of genes in each cluster is indicated after the cluster number. CTRL = control; T3 = 3,3',5-triiodothyronine; CORT = corticosterone; T3+CORT = 3,3',5-triiodothyronine + corticosterone. |