Click here to close
Hello! We notice that you are using Internet Explorer, which is not supported by Xenbase and may cause the site to display incorrectly.
We suggest using a current version of Chrome,
FireFox, or Safari.
???displayArticle.abstract???
Circadian rhythm alignment depends on environmental light detection via opsins. Pinopsin, originally identified in the pineal organ of birds and later in amphibian pineal complex and eyes, may play a role in this process, though its function has not been genetically tested. Evolutionary analysis suggests pinopsin was independently lost in several vertebrate lineages, including mammals (Synapsida), some reptiles (e.g. snakes and crocodiles), and teleost fish, but retained in birds, turtles, lizards, and non-teleost Actinopterygii. We conducted a detailed genomic search of the pinopsin gene across 95 amphibian species and assessed its function in Xenopus laevis tadpoles using CRISPR/Cas9-mediated knockout. Our survey indicates that pinopsin is highly conserved in salamanders and most anurans, but absent in many caecilians (Gymnophiona), which have a fossorial lifestyle with limited light exposure. To investigate its biological role, we generated X. laevis F0 pinopsin knockout tadpoles and evaluated two light-sensitive responses: (1) day/night melatonin fluctuations inferred from skin pigmentation changes, and (2) locomotor activity over a 24-h photoperiod. We show these responses depend only on pineal light sensitivity and are independent of eye sensitivity at developmental stage 46/47. Our findings reveal: (1) Pinopsin is co-expressed with Aanat, a key enzyme in melatonin synthesis; (2) knockout tadpoles show paler skin during the light phase, suggesting pinopsin suppresses melatonin production in daylight; and (3) reduced daytime locomotor activity in F0 mutants, consistent with melatonin-induced lethargy. Overall, pinopsin emerges as a critical opsin for light-regulated circadian-associated behavior in Xenopus, with likely conserved roles across amphibians (anurans and salamanders in general) and other non-mammalian vertebrates, including birds, turtles, and lizards.
???displayArticle.pubmedLink???
41589501 ???displayArticle.link???J Pineal Res ???displayArticle.grants???[+]
Natural Sciences and Engineering Research Council of Canada, PIP 11220200100296 Consejo Nacional de Investigaciones Científicas y Técnicas, PICT-2020-SERIEA-03451 Agencia Nacional de Promoción Científica y Tecnológica
Figure 1 Pinopsin was lost sporadically in vertebrates but is largely conserved in extant Amphibians. (A) Phylogenetic tree of vertebrates indicating the loss of the pinopsin gene in different vertebrates lineages (red bar), based on partial evolutionary analysis from various authors [16, 23-26, 39]. (B) Phylogenetic distribution of pinopsin within Amphibia shown at the family level. The number of species surveyed for each family is shown in parentheses. A total of 95 amphibian species from 34 families were analysed. Red bars indicate that pinopsin could not be retrieved from species from that branch. The tree topology is consistent with previously reported phylogenetic relationships [1, 36]. (C) Schematics of the pinopsin chromosomal loci in species of Gymnophiona (R. bivitattum, I. banannicus) and Anura (X. tropicalis, G. carolinensis), showing synteny conservation and lack of pinopsin in two species. An expanded version of this figure is shown in Figure S2.
Figure 2. Daily changes in melatonin-mediated skin pigmentation and locomotor activity are regulated by the pineal complex in stage 46/47 Xenopus laevis tadpoles. (A) Skin pigmentation responses to environmental light conditions at ZT+6 (light phase) and ZT+18 (dark phase) in control and enucleated tadpoles. Representative image of the dorsal head views. The pineal complex (red arrow) and a region of increased melanophore density in enucleated tadpoles (square) are indicated. Note that both control and enucleated tadpoles exhibit skin-lightening in response to melatonin during the night. A, anterior; P, posterior; E, eye (B) Quantification of pigmentation index. Each dot in the panels represents the pigmentation index of an individual tadpole normalized to the control ZT+6 from 3 independent experiments (N = 3; n ≥ 27). (C) Heatmap of distance traveled over 30-min windows during a 12 h light ON (white rectangle)/12h light OFF (black rectangle) cycle. The locomotor activity over a 24-h period for control and enucleated tadpoles is represented, with each row showing data from a separate tadpole. (D) Determination of the total distance traveled during light and dark phases normalized to control in the light phase from three independent experiments (N = 3; n = 20 tadpoles). In B and D, lines indicate the mean ± 95% confidence interval. Statistical analysis was performed using one-way ANOVA followed by Tukey's post hoc test. ns, not significant; ***p< 0.001; ****p< 0.0001.
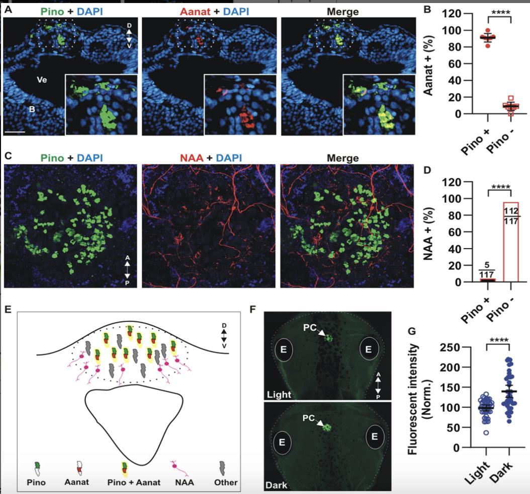
Figure 3. Pinopsin is expressed in melatonin-synthesizing cells, and its protein levels vary across the light/dark cycle. (A) Immunohistochemistry for pinopsin (Pino; green) and aralkylamine N-acetyltransferase (Aanat; red) was performed on a transverse section of the brain and pineal complex from stage 46 tadpoles. Nuclei were stained with DAPI (blue). An enlarged view of positive cells in the pineal complex (boxed area) is shown in the bottom right corner. Ve, ventricle; B, Brain; D, dorsal; V, ventral. (B) Quantification of the percentage of Aanat-positive cells colocalized within pinopsin (n = 7 sections from 7 tadpoles; around 92 total pinopsin + cells counted). (C) Dorsal view of the pineal complex of stage 46 tadpoles processed for whole mount immunostaining against pinopsin (Pino; green) and Neurofilament-Associated Antigen (NAA; red). A Z-stack confocal image (55 µm depth) is shown, with a 3D image generated with IMARIS software shown in Figure S4. (D) Quantification of the percentage of NAA-positive cells colocalized with pinopsin (n = 3; The number of cells analyzed is shown). (E) Schematic of a transverse section showing the pineal complex. Pinopsin colocalizes with Aanat in the central area, with NAA+ projection neurons located mainly to the periphery. (F) Whole mount immunolabeling of pinopsin in the pineal complex (PC) (white arrow) from a dorsal view from tadpoles fixed at mid-light (ZT+6; light) and mid-dark (ZT+18; dark) phases. A, anterior; P, posterior. E, Eye. (G) Quantification of fluorescence intensity in individual tadpoles (dots), normalized to the mean of the light phase (100%) (N = 2 experiments; n = 36 tadpoles). Statistical analysis was performed using an unpaired t-test with Welch's correction (****p< 0.0001).
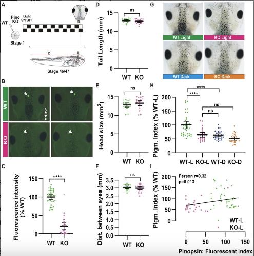
Figure 4. Loss of pinopsin enhances melatonin-associated lightening of skin pigmentation without affecting tadpole gross morphology. (A) A schematic timeline outlining the experimental procedure, beginning with the generation of CRISPR/Cas9 F0 pinopsin knockout (KO) tadpoles, ending with the phenotypic analysis at developmental stage 46/47. Tadpoles were maintained under a controlled 12-h light ON/12-h light OFF cycle. (B) Representative dorsal head images of wild type (WT) and pinopsin KO tadpoles, visualized after whole mount immunostaining against pinopsin. Note the expression of pinopsin in the pineal complex of WT but not KO (white arrows). A, Anterior; P, Posterior (C) Quantification of the fluorescence intensity in the pineal complex. Data are normalized to WT (N3; n ≥ 25). (D–F) Tail length (D), head size (E), and distance between eyes (F), comparing WT and KO tadpoles at stage 47. (G) Representative images from the top of the head of WT and KO tadpoles at ZT+6 (light) and ZT+18 (dark). (H) Quantification of the head pigmentation index. Data are normalized to WT (N = 4; n ≥ 25). (I) Correlation between pinopsin expression determined by fluorescence intensity and the head pigmentation index for the same tadpole. Each dot represents a tadpole (N = 3; n ≥ 25); The correlation Pearson index, r and the p value are indicated. Statistical significance was determined using an unpaired t-test with Welch's correction (C–F) or multiple ANOVA followed by Tukey post hoc test (H). In all graphics, each dot represents a tadpole. Lines are mean with 95% confident interval. ns: non-significant, ****p< 0.0001.
Figure 5. Loss of pinopsin disrupts daily behavior, leading to a reduction in locomotor activity during the light phase. (A) Heatmap plot of distance traveled by wild type and F0 pinopsin KO stage 46/47 tadpoles. Animals were maintained on a cycle of 12h light ON (white rectangle)/12h light OFF (black rectangle). The locomotor activity over a 24-h period in wild type (WT) and pinopsin Knock-Out (KO) tadpoles is shown. (B) Total traveled distance in the light phase (L; 12h) and in the dark phase (D; 12h), from WT and KO animals (N = 2; n = 18). (C) Average maximum speed that WT and KO tadpoles reached in the light phase. Statistical significance was determined using multiple ANOVA followed by Tukey's post hoc test (B) and t-test with Welch's correction (C). Dots represent individual tadpoles, and the lines are mean with 95% confidence interval. ns: non-significant; ****p< 0.0001.
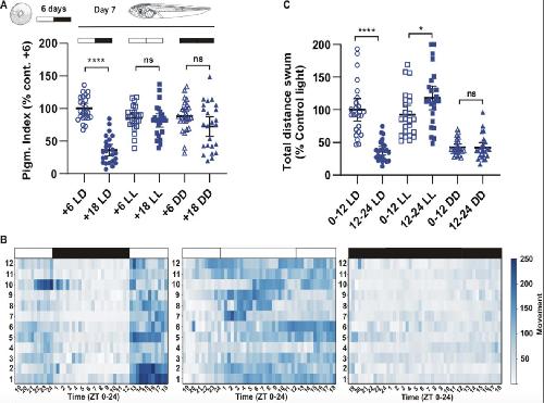
Figure 6. Stage 47 tadpoles lack circadian rhythmic responses. (A) A schematic timeline outlining the experimental procedure of tadpoles raised under a cycle of 12h light ON (white rectangle)/12h light OFF (black rectangle) (LD) from fertilization until day 7 (Stage 47) when larvae were shifted to 24hours of light (LL) or darkness (DD). Head pigmentation index at day 7 measured at ZT+6 and ZT+18 for embryos under LD, LL and DD conditions. Each dot represents the pigmentation index of an individual tadpole normalized to the control ZT+6 from 2 independent experiments (N = 2; n = 24). (B) Heatmap of distance traveled over 30-min windows on day 7 for tadpoles under LD, LL or DD conditions. The average locomotor activity over a 24-h period is represented, with each row showing data from a separate tadpole. (C) Determination of the total distance traveled from ZT0 to 12 (light) and ZT12 to 24 (dark) phases for larvae exposed to LD, LL and DD. Data are normalized to control in the light phase from two independent experiments (N=2; n=24 tadpoles). In A and C, lines indicate the mean ± 95% confidence interval. Statistical analysis was performed using one-way ANOVA followed by Tukey's post hoc test. ns, not significant; *p < 0.05; ****p < 0.0001.
Figure S3: In situ hybridization (ISH) and immunohistochemistry (immuno) against pinopsin mRNA and protein, respectively, show similar labeling in both the eye and pineal complex.
Figure S4: Minimal interaction between pinopsin and Neurofilament-Associated Antigen (NAA) expressing cells.
Figure S5: Lightening of skin pigmentation during the light phase (ZT+6) in pinopsin KO tadpoles also occurs in the tail supporting a hormonal regulated mechanism. Quantification of the tail pigmentation index.
Figure S1: Phylogeny of pinopsin in Lissamphibia.
Figure S2: Synteny of the amphibian pinopsin locus.