Click here to close Hello! We notice that you are using Internet Explorer, which is not supported by Xenbase and may cause the site to display incorrectly. We suggest using a current version of Chrome, FireFox, or Safari.
XB-ART-61691
Cell Rep 2026 Jan 28;452:116911. doi: 10.1016/j.celrep.2025.116911.
Show Gene links Show Anatomy links

Norepinephrine acts through radial astrocytes in the developing optic tectum to enhance threat detection and escape behavior.

Benfey NJ, Cookson F, Foubert D, Cianfarano E, Ruge O, Benfey AT, Schohl A, Ruthazer ES.


???displayArticle.abstract???
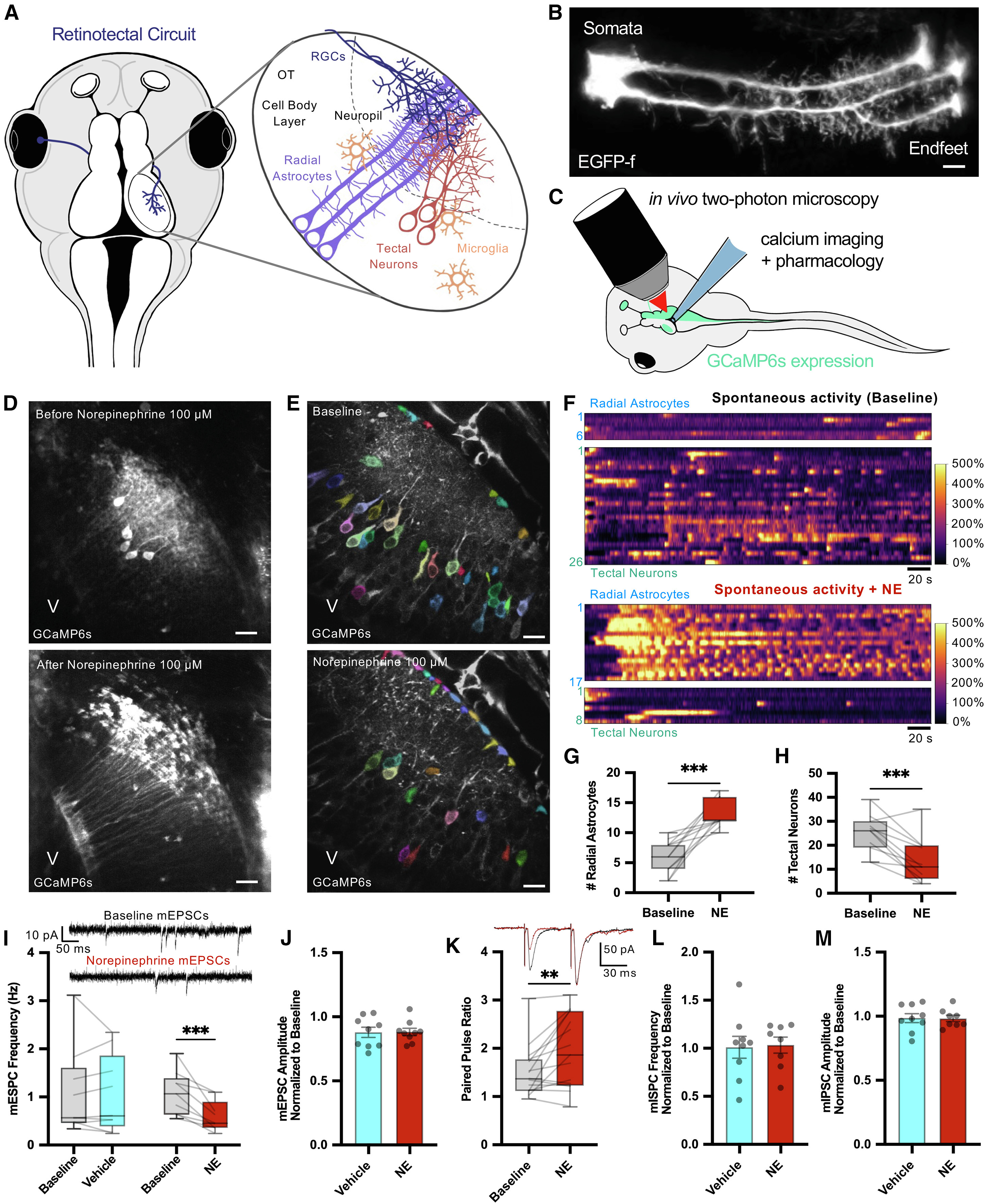
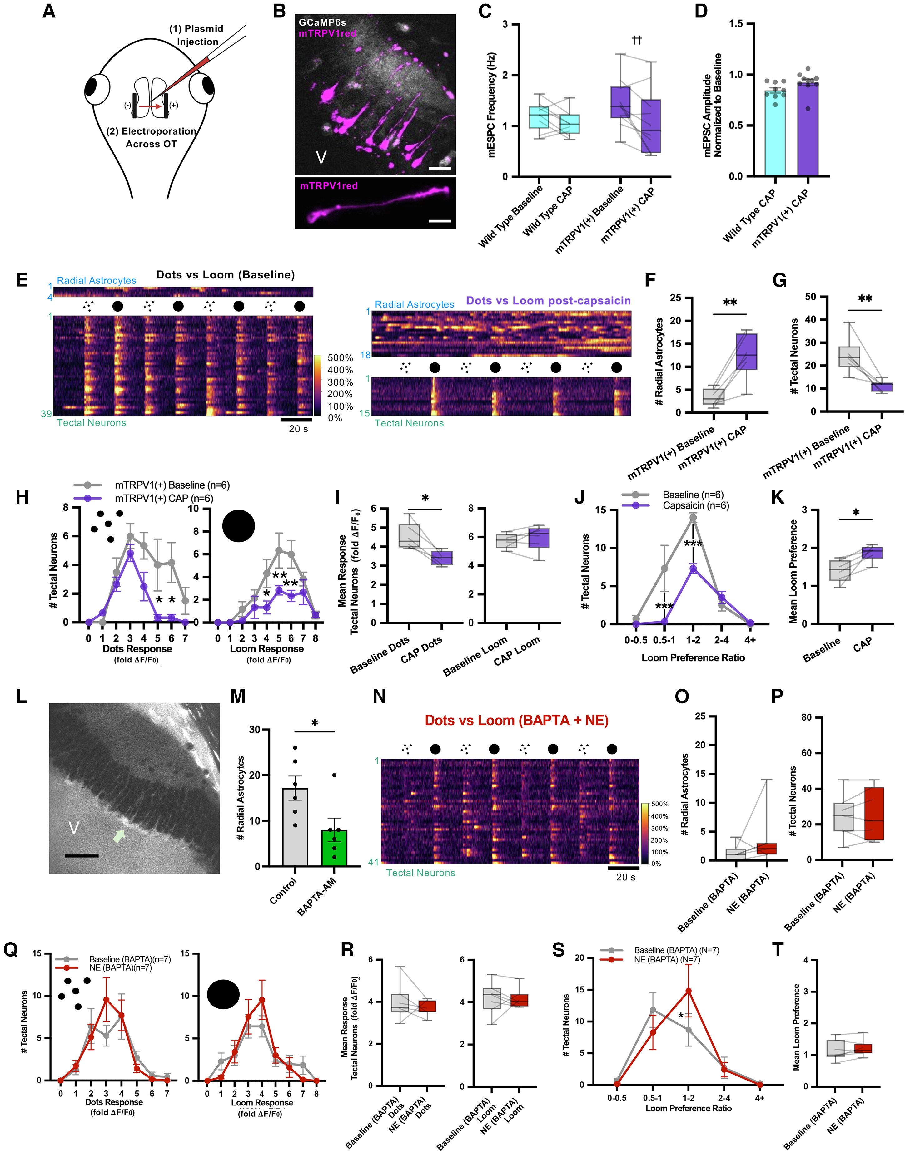
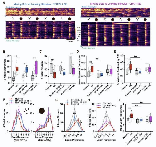
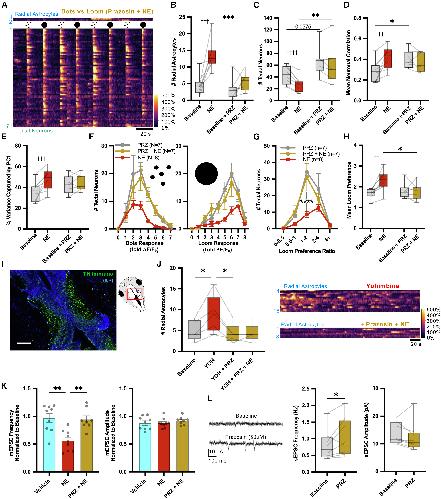
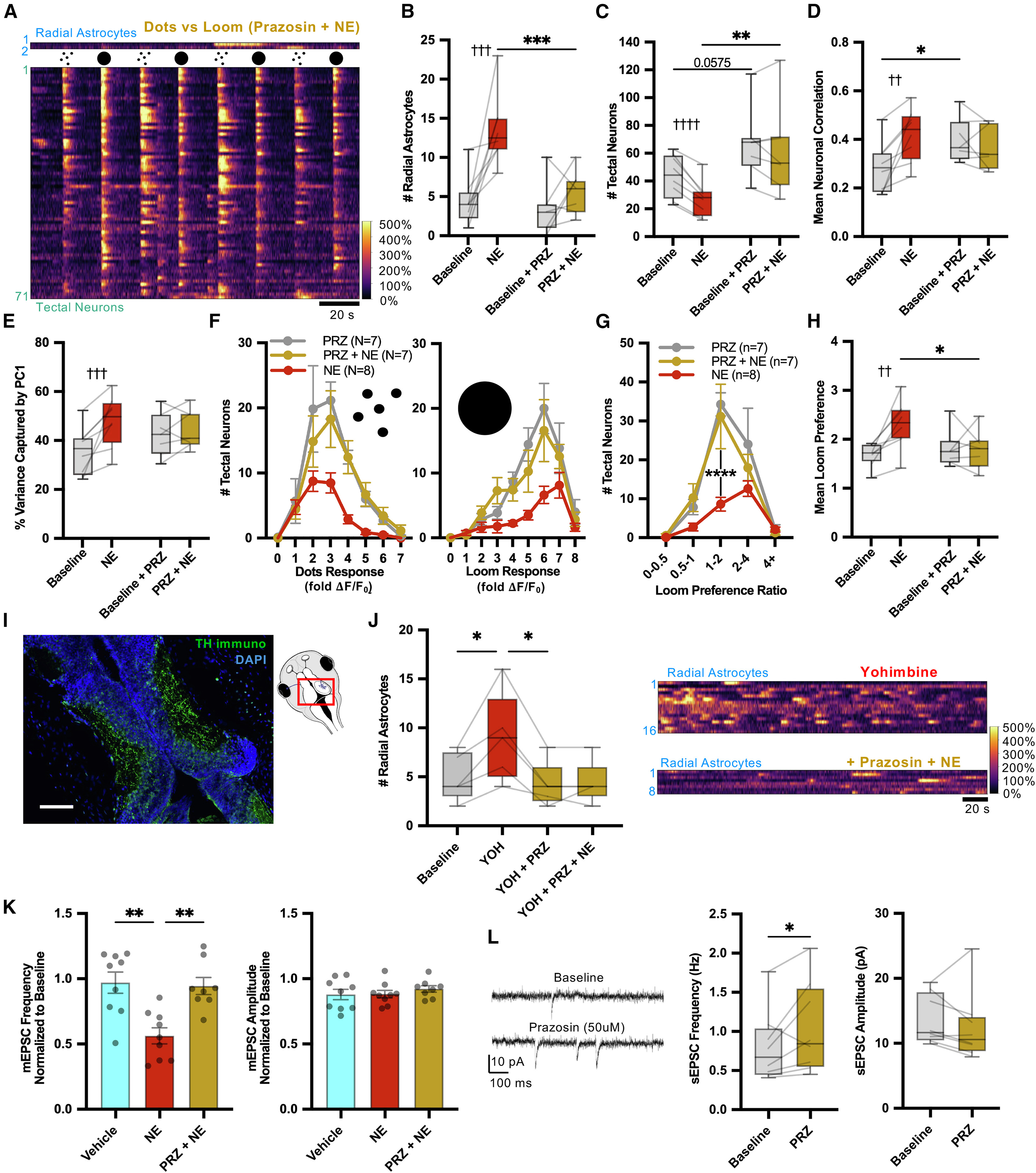
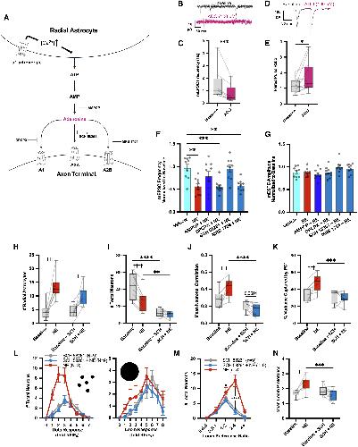
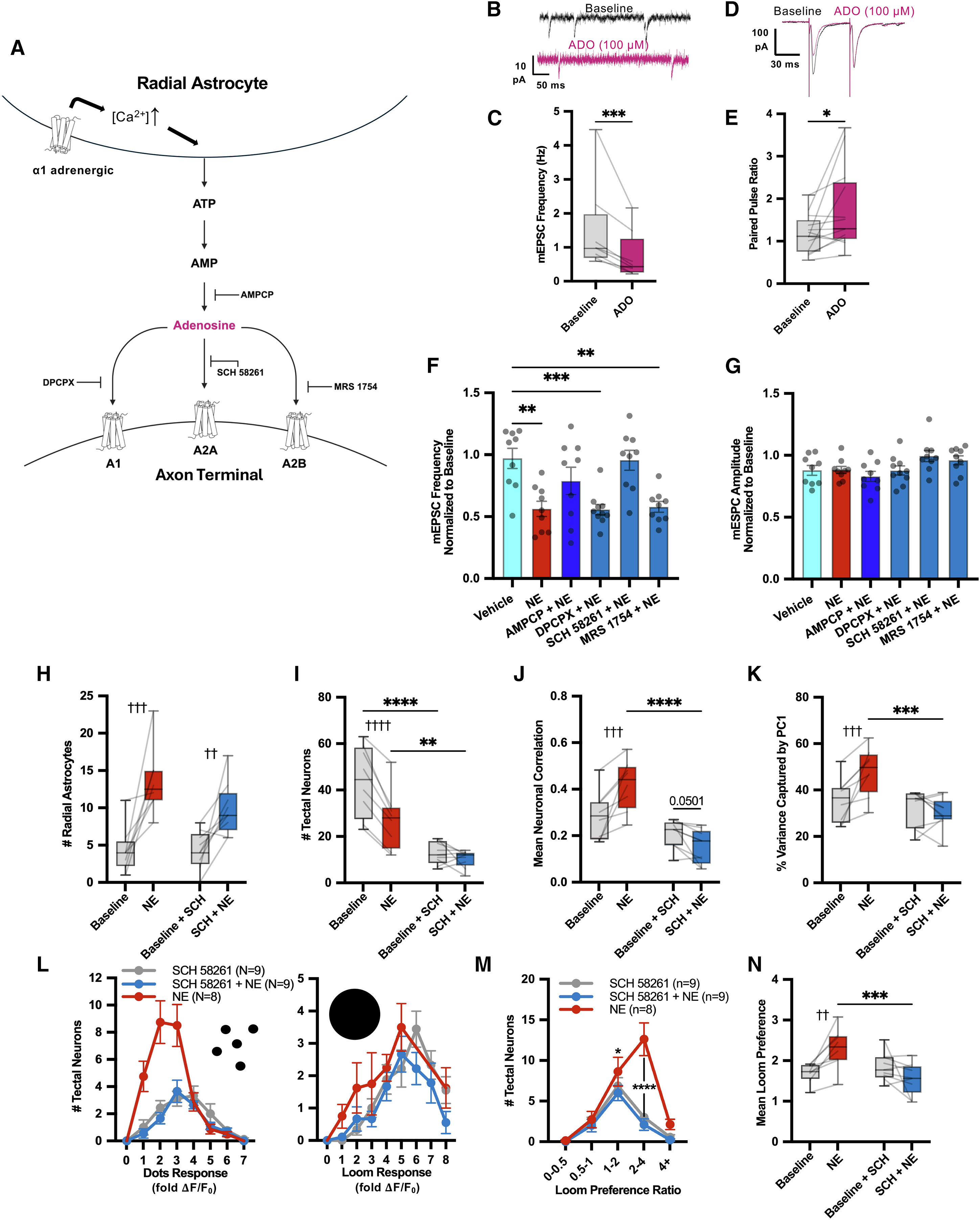
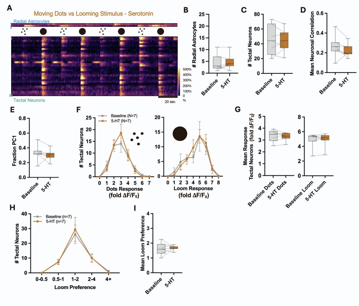
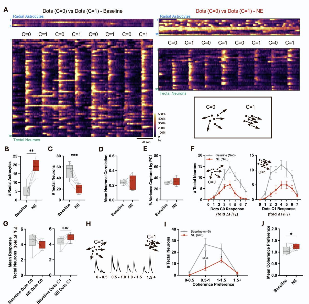
The ability to switch behavioral states is essential for animals to adapt and survive. Here, we demonstrate how norepinephrine (NE) activation of radial astrocytes alters visual processing in the optic tectum (OT) of developing Xenopus laevis. NE activates calcium transients in radial astrocytes through α1-adrenergic receptors. NE and radial astrocyte activation shift OT response selectivity to preferentially respond to looming stimuli, associated with predation threat. NE-mediated astrocytic release of ATP/adenosine reduces excitatory transmission by retinal ganglion cell axons, without affecting inhibitory transmission in the OT. Blockade of adenosine receptors prevents both decreased neurotransmission and the selectivity shift. Chemogenetic activation of tectal radial astrocytes mimics NE's effects and enhances behavioral detection of looming stimuli in freely swimming animals, whereas chelating calcium in astrocytes to block transients prevents the selectivity shift. NE signaling via radial astrocytes improves network signal-to-noise for detecting threatening stimuli, with important implications for sensory processing and behavior.

???displayArticle.pubmedLink??? 41615798
???displayArticle.link??? Cell Rep




???attribute.lit??? ???displayArticles.show???