Click here to close
Hello! We notice that you are using Internet Explorer, which is not supported by Xenbase and may cause the site to display incorrectly.
We suggest using a current version of Chrome,
FireFox, or Safari.
BMC Biol
2026 Jan 24;241:28. doi: 10.1186/s12915-026-02522-w.
Show Gene links
Show Anatomy links
Long-read sequencing reveals increased isoform diversity in key transcription factor effectors of intercellular signalling at the invertebrate-vertebrate transition.
Torres-Aguila NP, Salonna M, Shimeld SM, Hoppler S, Ferrier DEK.
???displayArticle.abstract???
BACKGROUND: Several intercellular signalling pathways (including wingless (Wnt), hedgehog (Hh), and bone morphogenetic protein (BMP)) are used repeatedly in animals throughout development and evolution and are also frequent targets for disease-associated disruptions. We have previously shown that the major transcriptional effectors of β-catenin-dependent Wnt signalling, the TCF/LEF proteins, in contrast to other pathway components, have a higher gene number and isoform diversity in vertebrates versus invertebrates, but this increased diversity has only been poorly quantified. Considering that isoform diversity correlates with organism complexity, any increase in major signalling effectors is likely to have made a significant contribution to vertebrate evolution.
RESULTS: Using de novo long-read transcriptomes, we compared isoform number per gene for the chordates Ciona intestinalis, Lampetra planeri and Xenopus tropicalis, thus encompassing the invertebrate sister group to vertebrates, as well as a cyclostome and a gnathostome vertebrate. We find a significant increase in the number of transcript isoforms per gene expressed during embryo development and organogenesis at the invertebrate-to-vertebrate transition, specifically for the main transcription factor effectors of the Wnt/β-catenin, Hh and BMP pathways, i.e. TCF/LEF, GLI and SMAD.
CONCLUSIONS: Our results implicate an increase in isoform diversity of the transcription factors of major intercellular signalling pathways as having a disproportionate role in the evolutionary origin and diversification of vertebrates.
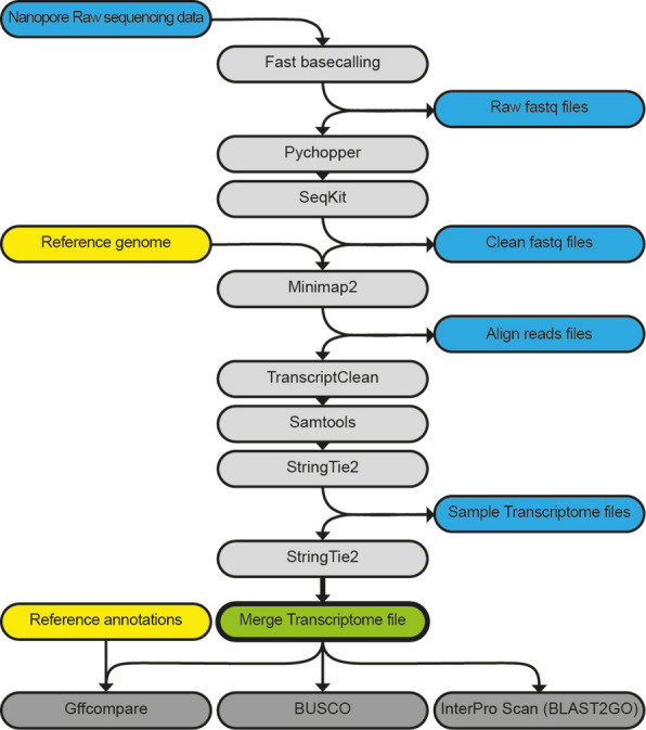
Fig. 1. Pipeline for long-read data processing. Round boxes: files; square boxes: software programmes. Blue boxes: obtained files; yellow boxes: reference files; green box: final transcriptome file; light-grey boxes: software for processing data; dark-grey boxes: software for evaluating quality of obtained transcriptome file
Fig. 2. Transcriptome quality assessments. A Covered (blue) and missed (grey) exons/intron/loci for each species data set. B Novel exon (blue), intron (yellow), and loci (green) for each species data set. C Pie plots showing the distribution of transcript-matching types according to gffcompare categories: = (light-blue), identical reference-query match; c (orange), complete query match within reference; k (grey), complete reference match within query; j (yellow), some splice site mismatch (potential new isoform); o (dark-blue), partial overlapping match; u (green), no match of query within reference (novel); Other (brown), other types of query-reference matches including m (all introns retained), n (some introns retained), e (single exon match), s (intron match on opposite strand), x (exon match on opposite strand), i (contained within reference intron), y (reference contained within intron), p (possible polymerase run-on), and r (repeat). D Histogram showing the amount of evolutionary conserved orthologues (BUSCOs) found, as single-copy (light blue), duplicated (dark blue) or fragmented (grey), and missing (yellow)
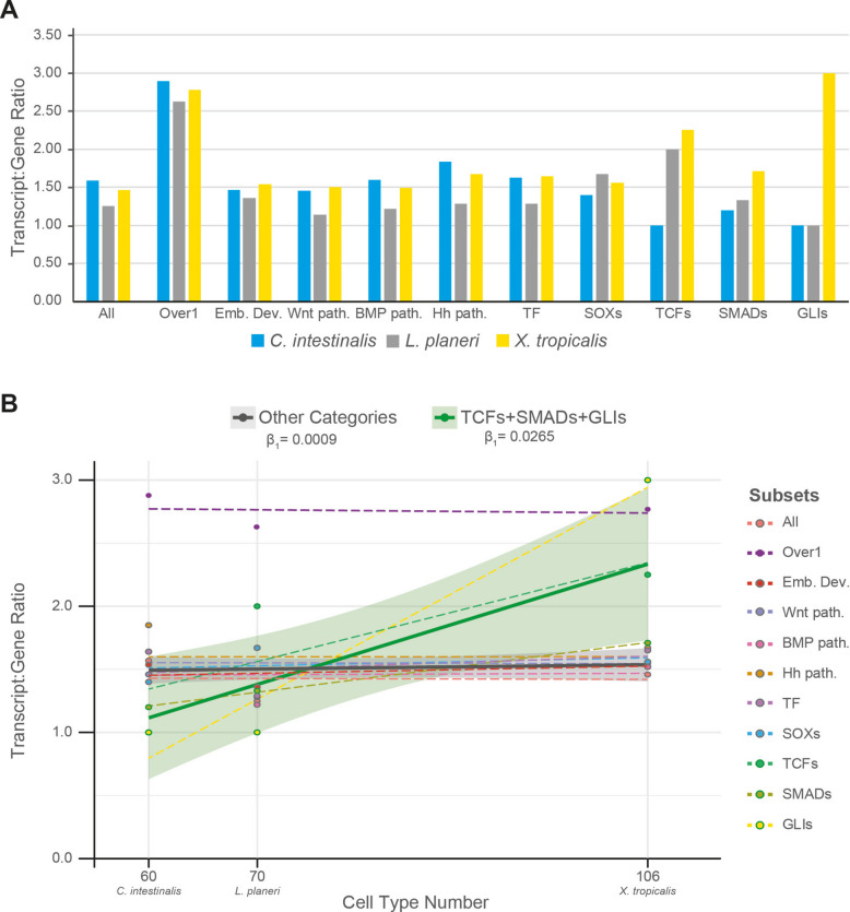
Fig. 3. Transcript:gene ratio. A Histogram of the transcript:gene ratios (t/g ratio) for each species (blue: Ciona intestinalis; grey: Lampetra planeri; yellow: Xenopus tropicalis) and category (All: whole transcriptome; Over 1: genes with more than one transcript; Emb. Dev: genes with the GO term ‘Embryo Development’ (GO:0009790); Wnt path.: genes with the GO term ‘Wnt signalling pathway’ (GO:0016055); BMP path.: genes with the GO term ‘BMP signalling pathway’ (GO:0008101 or GO:0030509); Hh path.: genes with the GO term ‘smoothened signalling pathway’ (GO:0007224); SOXs: SOX genes; TF: genes with the GO term ‘DNA-binding transcription factor activity’ (GO:0003700); TCFs: TCF and TCF/LEF genes; SMADs: SMAD genes; GLIs: GLI genes). B Linear regressions of each subset studied (dotted lines) and for the two groups used for the Mann–Whitney U test (solid lines): ‘Other categories’, encompassing All, Emb. Dev., Wnt path., BMP path., Hh path., TF and SOXs (grey line), and ‘TCFs + SMADs + GLIs’, encompassing those three gene families (green line). The t/g ratio is plotted against the cell type number in development for each species, according to Cao et al.46 for Ciona, Pang et al.47 for lamprey, and Liao et al.48 for Xenopus. Dots: Transcript:Gene ratio values. Dot outline: belonging to group, ‘TCFs + SMADs + GLIs’ (green) or ‘Other categories’ (grey). β1: regression coefficient
Fig. 4. Schematic of CiTCF intron 12. A Schematic of the C. intestinalis genomic region where exon 12.5 is found. B DNA alignment of TCF intron 12 of C. intestinalis and C. robusta. C. intestinalis (R): sequence from Roscoff reference genome (GCA_018327825.1); C. intestinalis (P): sequence from Plymouth reference genome (GCA_018327805.1); dark blue: annotated exons; light blue: new exon (exon 12.5); yellow: Cimi-1-like sequences; red boxes: acceptor site and stop codon of exon 12.5